2024-2025学年河北省石家庄康福外国语学校生物高一下期末监测模拟试题含解析

2024-2025学年河北省石家庄康福外国语学校生物高一下期末监测模拟试题含解析_第1页
1/9
2024-2025学年河北省石家庄康福外国语学校生物高一下期末监测模拟试题含解析_第2页
2/9
2024-2025学年河北省石家庄康福外国语学校生物高一下期末监测模拟试题含解析_第3页
3/9
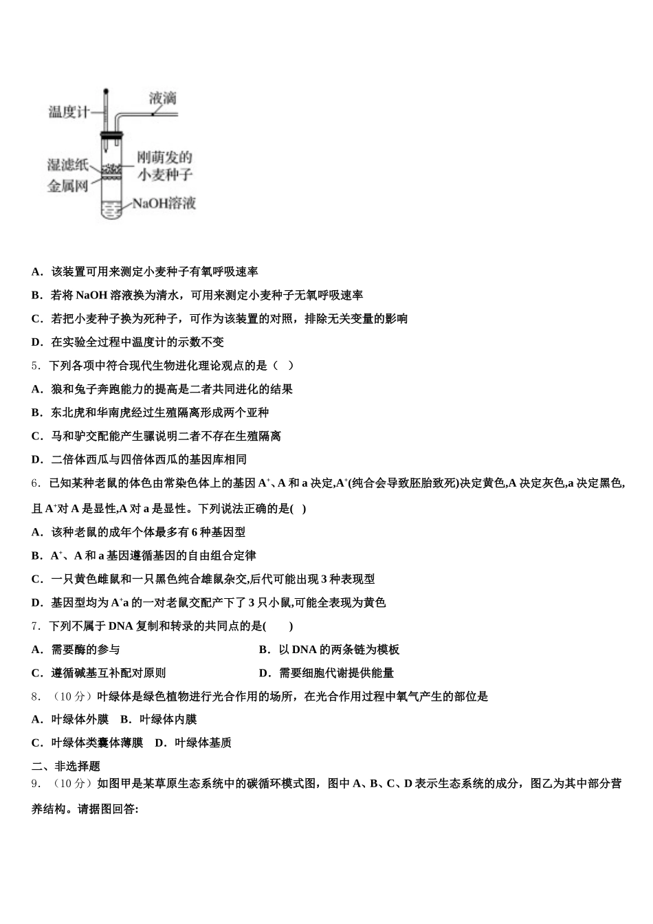
2024-2025 学年河北省石家庄康福外国语学校生物高一下期末监测模拟试题注意事项1.考生要认真填写考场号和座位序号。2.试题所有答案必须填涂或书写在答题卡上,在试卷上作答无效。第一部分必须用 2B 铅笔作答;第二部分必须用黑色字迹的签字笔作答。3.考试结束后,考生须将试卷和答题卡放在桌面上,待监考员收回。一、选择题(本大题共 7 小题,每小题 6 分,共 42 分。)1.图表示个体、种群、群落和生态系统间的关系,有关表述正确的是A.图中 a 表示生态系统,b 表示群落,c 表示种群,d 表示个体B.—片鱼塘中所有的动植物可用 c 表示C.b 的未来发展趋势可通过年龄组成来预测D.d 中能量流动环节越多,人可获得的能量就越少2.下列说法正确的是( )A.人体细胞中只有 DNAB.玉米体细胞中有 DNA 和 RNAC.噬菌体体内只含 RNAD.烟草花叶病毒体内只含 DNA3.下列有关单倍体的叙述不正确的是① 未经受精的卵细胞发育成的植物,一定是单倍体 ② 含有两个染色体组的生物体,一定不是单倍体 ③ 生物的精子或卵细胞一定都是单倍体 ④ 含有奇数染色体组的个体一定是单倍体 ⑤ 基因型是 Abcd 的生物体一般是单倍体 ⑥ 基因型是 aaaBBBCcc 的植株一定是单倍体A.①③④⑤B.②③④⑥C.①③④⑥D.②③⑤⑥4.如图是一种可测定呼吸速率的密闭实验装置,把装置放在隔热且适宜的条件下培养.下列分析不合理的是( )A.该装置可用来测定小麦种子有氧呼吸速率B.若将 NaOH 溶液换为清水,可用来测定小麦种子无氧呼吸速率C.若把小麦种子换为死种子,可作为该装置的对照,排除无关变量的影响D.在实验全过程中温度计的示数不变5.下列各项中符合现代生物进化理论观点的是( )A.狼和兔子奔跑能力的提高是二者共同进化的结果B.东北虎和华南虎经过生殖隔离形成两个亚种C.马和驴交配能产生骡说明二者不存在生殖隔离D.二倍体西瓜与四倍体西瓜的基因库相同6.已知某种老鼠的体色由常染色体上的基因 A+、A 和 a 决定,A+(纯合会导致胚胎致死)决定黄色,A 决定灰色,a 决定黑色,且 A+对 A 是显性,A 对 a 是显性。下列说法正确的是( )A.该种老鼠的成年个体最多有 6 种基因型B.A+、A 和 a 基因遵循基因的自由组合定律C.一只黄色雌鼠和一只黑色纯合雄鼠杂交,后代可能出现 3 种表现型D.基因型均为 A+a 的一对老鼠交配产下了 3 只小鼠,可能全表现为黄色7.下列不属于 DNA 复制和转录的共同点...

1、当您付费下载文档后,您只拥有了使用权限,并不意味着购买了版权,文档只能用于自身使用,不得用于其他商业用途(如 [转卖]进行直接盈利或[编辑后售卖]进行间接盈利)。
2、本站所有内容均由合作方或网友上传,本站不对文档的完整性、权威性及其观点立场正确性做任何保证或承诺!文档内容仅供研究参考,付费前请自行鉴别。
3、如文档内容存在违规,或者侵犯商业秘密、侵犯著作权等,请点击“违规举报”。

碎片内容

2024-2025学年河北省石家庄康福外国语学校生物高一下期末监测模拟试题含解析

您可能关注的文档

确认删除?