海南省琼中县联考2026年中考适应性考试语文试题含解析

海南省琼中县联考2026年中考适应性考试语文试题含解析_第1页
1/18
海南省琼中县联考2026年中考适应性考试语文试题含解析_第2页
2/18
海南省琼中县联考2026年中考适应性考试语文试题含解析_第3页
3/18
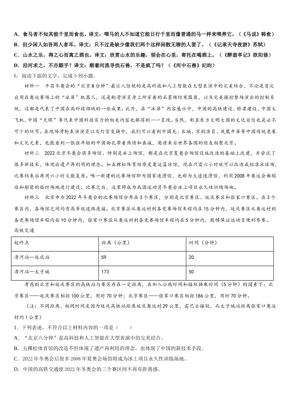
海南省琼中县联考 2026 年中考适应性考试语文试题注意事项:1.答卷前,考生务必将自己的姓名、准考证号、考场号和座位号填写在试题卷和答题卡上。用 2B 铅笔将试卷类型(B)填涂在答题卡相应位置上。将条形码粘贴在答题卡右上角"条形码粘贴处"。2.作答选择题时,选出每小题答案后,用 2B 铅笔把答题卡上对应题目选项的答案信息点涂黑;如需改动,用橡皮擦干净后,再选涂其他答案。答案不能答在试题卷上。3.非选择题必须用黑色字迹的钢笔或签字笔作答,答案必须写在答题卡各题目指定区域内相应位置上;如需改动,先划掉原来的答案,然后再写上新答案;不准使用铅笔和涂改液。不按以上要求作答无效。4.考生必须保证答题卡的整洁。考试结束后,请将本试卷和答题卡一并交回。一、积累与运用1.下列词语中加点字的注音和书写完全正确的一项是( )A.狩猎(shǒu) 蒙昧(mèi) 深恶痛疾(wù)B.羸弱(léi) 缅怀(miǎn) 前仆后继(pū)C.胆怯(qiè) 校补(jiào) 不醒人事(xǐng)D.亵渎(dú) 抖擞(shǒu) 抑扬顿挫(cuò)2.下列选项中加点字注音完全正确的一项是( )A.竦峙 zhì 莅临 lì 校补 xiào 矜持 jīn 深恶痛绝 wùB.收敛 liǎn 累赘 léi 黏性 nián 可汗 hán 燕然勒功 lèC.塌败 tā 惩戒 jiè 怪诞 dàn 譬如 bì 义愤填膺 yīngD.污涩 sè 哽咽 yè 吞噬 shì 宰割 zǎi 呱呱坠地 guā3.下列选项中有错误的一项是: ( )A.《诗经》是我国古代第一部诗歌总集,共收入自西周初年至春秋中叶大约五百年的 305 篇诗歌,分为风、雅、颂三个部分。B.《骆驼祥子》中,祥子在历经被抢劫、被敲诈、虎妞难产而死、小福子另嫁他人等一次次打击之后,彻底丧失了生活的梦想,由原来那个老实、坚韧、健壮的祥子变成了狡猾、麻木、吃喝嫖赌、自暴自弃的行尸走肉。C.莫泊桑是德国 19 世纪批判现实主义作家,他创作了 300 多部短篇小说,是世界三大短篇小说王之一,除了我们学过的《我的叔叔于勒》之外,他的代表作还有《羊脂球》《项链》等。D.《醉翁亭记》《记承天寺夜游》《岳阳楼记》的作者都属于“唐宋八大家”。4.下列加点字注音完全正确的一项是( )A.分歧(qí) 黄晕(yùn) 归省(shěng)B.哺育(bǔ) 诘问(jié) 逞辩(chěng)C.确凿(záo) 抽噎(yè) 骸骨(hái)D.酷肖(xiào) 亘古(gèng) 陨落(yǔn)5.下...

1、当您付费下载文档后,您只拥有了使用权限,并不意味着购买了版权,文档只能用于自身使用,不得用于其他商业用途(如 [转卖]进行直接盈利或[编辑后售卖]进行间接盈利)。
2、本站所有内容均由合作方或网友上传,本站不对文档的完整性、权威性及其观点立场正确性做任何保证或承诺!文档内容仅供研究参考,付费前请自行鉴别。
3、如文档内容存在违规,或者侵犯商业秘密、侵犯著作权等,请点击“违规举报”。

碎片内容

海南省琼中县联考2026年中考适应性考试语文试题含解析

您可能关注的文档

确认删除?