湖北省宜昌市宜都市2024-2025学年语文七年级第二学期期中经典模拟试题含解析

湖北省宜昌市宜都市2024-2025学年语文七年级第二学期期中经典模拟试题含解析_第1页
1/14
湖北省宜昌市宜都市2024-2025学年语文七年级第二学期期中经典模拟试题含解析_第2页
2/14
湖北省宜昌市宜都市2024-2025学年语文七年级第二学期期中经典模拟试题含解析_第3页
3/14
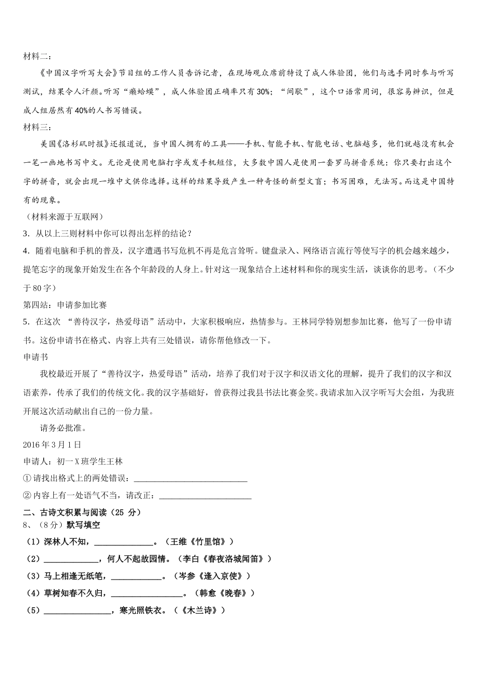
湖北省宜昌市宜都市 2024-2025 学年语文七年级第二学期期中经典模拟试题注意事项1.考生要认真填写考场号和座位序号。2.试题所有答案必须填涂或书写在答题卡上,在试卷上作答无效。第一部分必须用 2B 铅笔作答;第二部分必须用黑色字迹的签字笔作答。3.考试结束后,考生须将试卷和答题卡放在桌面上,待监考员收回。一、语文知识及运用(30 分)1、下列词语中没有错别字的一项是A.屏嶂 硕果 历尽心血B.斑澜 愧怍 锋芒必露C.卓越 字贴 可歌可器D.校对 晌午 锲而不舍2、下列对诗作赏析有误的一项是春夜洛城闻笛李白谁家玉笛暗飞声。散入春风满洛城。此夜曲中闻折柳,何人不起故园情。A.第一句中的“暗”有断续、隐约的含义,吹笛人只管自吹自听,却不期然地打动了许多听众,引起人们无限的忧思。B.第二句中的“满”字运用拟人的艺术手法,极写夜之宁静,笛之悠扬。C.第三句诗中的“闻折柳”是指《折杨柳》笛曲,这种思乡之情是从听到“折柳”的笛声引起的。D.诗中能揭示主旨的诗句是:此夜曲中闻折柳,何人不起故园情。3、下列词语书写完全正确的一项是A.烦燥 大庭广众 愧怍 惊天霹雳B.斑斓 锋芒毕露 妇儒皆知 酣然入梦C.哺育 慷慨淋漓 力挽狂澜 一泻万丈D.屏嶂 不以为然 深恶痛绝 括目相待4、下面句子没有语病的一项是( )A.那石板多年前由父亲从山上背下来,每块大约有三百斤左右。B.凡是同叶圣陶先生有交往的,无不为他的待人厚而深受感动。C.我望着这群洁白的哈尼小姑娘和充满朝气的梨花,不由得想起了一句诗:“驿路梨花处处开。”D.你们的爹妈对你们的学习不够关心。他们宁可为了多赚一点儿钱,也不叫你们丢下书本到地里,到纱厂里去干活儿。5、下列句子中,标点符号使用不正确的一项是 ( )A.什么地方我曾经看见这样一棵苍老的枸杞树呢?是在某处的山里吗?是在另一个地方的花园里吗?B.著名作家、翻译家杨季康(笔名杨绛)先生,以 105 岁高龄于 2016 年 5 月 25 日逝世,其著作有《洗澡》《干校六记》《我们仨》等。C.英国当代诗人西格夫里·萨松写过一行不朽的警句:“我的心里有猛虎在细嗅蔷薇。”可以说这行诗是象征诗派的代表。D.常见的抒情方式有两种,直接抒情和间接抒情。6、阅读下面的选文,按要求作答。在这白光里,每一个颜色都刺目,每一个声响都难听,每一种气味都混含着由地上蒸发出来的腥臭。街上仿佛已没了人,道路好像忽然加宽了许多,空旷而没有一点凉气,白花花...

1、当您付费下载文档后,您只拥有了使用权限,并不意味着购买了版权,文档只能用于自身使用,不得用于其他商业用途(如 [转卖]进行直接盈利或[编辑后售卖]进行间接盈利)。
2、本站所有内容均由合作方或网友上传,本站不对文档的完整性、权威性及其观点立场正确性做任何保证或承诺!文档内容仅供研究参考,付费前请自行鉴别。
3、如文档内容存在违规,或者侵犯商业秘密、侵犯著作权等,请点击“违规举报”。

碎片内容

湖北省宜昌市宜都市2024-2025学年语文七年级第二学期期中经典模拟试题含解析

您可能关注的文档

确认删除?