2025届云南省昆明市云南民族大学附属中学高一下生物期末质量跟踪监视试题含解析

2025届云南省昆明市云南民族大学附属中学高一下生物期末质量跟踪监视试题含解析_第1页
1/10
2025届云南省昆明市云南民族大学附属中学高一下生物期末质量跟踪监视试题含解析_第2页
2/10
2025届云南省昆明市云南民族大学附属中学高一下生物期末质量跟踪监视试题含解析_第3页
3/10
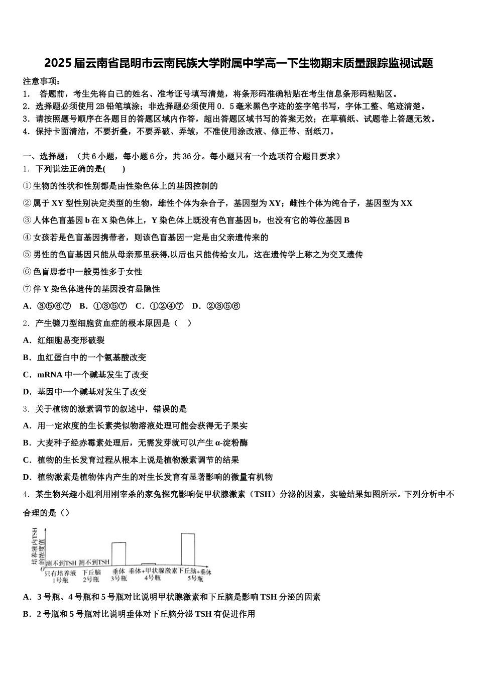
2025 届云南省昆明市云南民族大学附属中学高一下生物期末质量跟踪监视试题注意事项:1. 答题前,考生先将自己的姓名、准考证号填写清楚,将条形码准确粘贴在考生信息条形码粘贴区。2.选择题必须使用 2B 铅笔填涂;非选择题必须使用 0.5 毫米黑色字迹的签字笔书写,字体工整、笔迹清楚。3.请按照题号顺序在各题目的答题区域内作答,超出答题区域书写的答案无效;在草稿纸、试题卷上答题无效。4.保持卡面清洁,不要折叠,不要弄破、弄皱,不准使用涂改液、修正带、刮纸刀。一、选择题:(共 6 小题,每小题 6 分,共 36 分。每小题只有一个选项符合题目要求)1.下列说法正确的是( )① 生物的性状和性别都是由性染色体上的基因控制的 ② 属于 XY 型性别决定类型的生物,雄性个体为杂合子,基因型为 XY;雌性个体为纯合子,基因型为 XX ③ 人体色盲基因 b 在 X 染色体上,Y 染色体上既没有色盲基因 b,也没有它的等位基因 B ④ 女孩若是色盲基因携带者,则该色盲基因一定是由父亲遗传来的 ⑤ 男性的色盲基因只能从母亲那里获得,以后也只能传给女儿,这在遗传学上称之为交叉遗传 ⑥ 色盲患者中一般男性多于女性 ⑦ 伴 Y 染色体遗传的基因没有显隐性A.③⑤⑥⑦ B.①③⑤⑦ C.①②④⑦ D.②③⑤⑥2.产生镰刀型细胞贫血症的根本原因是( )A.红细胞易变形破裂B.血红蛋白中的一个氨基酸改变C.mRNA 中一个碱基发生了改变D.基因中一个碱基对发生了改变3.关于植物的激素调节的叙述中,错误的是A.用一定浓度的生长素类似物溶液处理可能会获得无子果实B.大麦种子经赤霉素处理后,无需发芽就可以产生 α-淀粉酶C.植物的生长发育过程从根本上说是植物激素调节的结果D.植物激素是植物体内产生的对生长发育有显著影响的微量有机物4.某生物兴趣小组利用刚宰杀的家兔探究影响促甲状腺激素(TSH)分泌的因素,实验结果如图所示。下列分析中不合理的是()A.3 号瓶、4 号瓶和 5 号瓶对比说明甲状腺激素和下丘脑是影响 TSH 分泌的因素B.2 号瓶和 5 号瓶对比说明垂体对下丘脑分泌 TSH 有促进作用C.1 号瓶、2 号瓶、3 号瓶对比说明 TSH 是由垂体分泌的D.由 3 号瓶、4 号瓶可知,甲状腺激素对 TSH 的分泌有抑制作用5.下列制作的 DNA 双螺旋结构模型中,连接正确的是A.B.C.D.6.人的卷舌与非卷舌是一对相对性状,受一对等位基因 A、a 控制。一对卷舌夫妇生育了一个非卷...

1、当您付费下载文档后,您只拥有了使用权限,并不意味着购买了版权,文档只能用于自身使用,不得用于其他商业用途(如 [转卖]进行直接盈利或[编辑后售卖]进行间接盈利)。
2、本站所有内容均由合作方或网友上传,本站不对文档的完整性、权威性及其观点立场正确性做任何保证或承诺!文档内容仅供研究参考,付费前请自行鉴别。
3、如文档内容存在违规,或者侵犯商业秘密、侵犯著作权等,请点击“违规举报”。

碎片内容

2025届云南省昆明市云南民族大学附属中学高一下生物期末质量跟踪监视试题含解析

您可能关注的文档

确认删除?