2026届上海市三林中学高一化学第一学期期中检测模拟试题含解析

2026届上海市三林中学高一化学第一学期期中检测模拟试题含解析_第1页
1/14
2026届上海市三林中学高一化学第一学期期中检测模拟试题含解析_第2页
2/14
2026届上海市三林中学高一化学第一学期期中检测模拟试题含解析_第3页
3/14
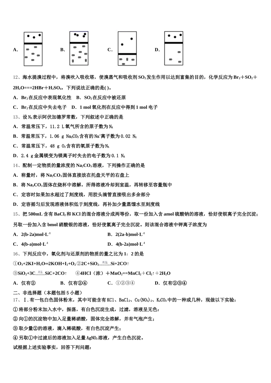
2026 届上海市三林中学高一化学第一学期期中检测模拟试题考生请注意:1.答题前请将考场、试室号、座位号、考生号、姓名写在试卷密封线内,不得在试卷上作任何标记。2.第一部分选择题每小题选出答案后,需将答案写在试卷指定的括号内,第二部分非选择题答案写在试卷题目指定的位置上。3.考生必须保证答题卡的整洁。考试结束后,请将本试卷和答题卡一并交回。一、选择题(每题只有一个选项符合题意)1、在相同条件下,0.1mol 镁和 0.1mol 铝分别和足量的稀盐酸起反应后产生的氢气的质量A.镁产生的多 B.铝产生的多 C.镁和铝产生的一样多 D.无法比较2、下列各组中的离子,能在溶液中大量共存的是A.Na+、Cu2+、Cl-、SO42- B.Ca2+、Na+、NO3-、CO32-C.H+、Na+、Cl-、CO32- D.K+、H+、S042-、0H-3、某化学兴趣小组进行如下实验:实验① 向晶体中滴加浓盐酸,产生黄绿色气体;实验② 向溶液中通入少量实验①中产生的,溶液变为黄色;实验③ 取实验②中生成的溶液滴在淀粉 KI 试纸上,试纸变为蓝色。下列判断正确的是( )A.上述实验证明氧化性:B.上述实验中,共有两个氧化还原反应C.不能使湿润的淀粉 KI 试纸变蓝D.实验②证明既有氧化性又有还原性4、将标准状况下,体积为 VL 的某气体(摩尔质量为 Mg/mol)溶于 0.1L 水中(设水的密度为 lg/mL),所得溶液密度为pg/mL,溶液的物质的量浓度为 c(mol/L),质量分数为 ω,则下列关系中正确的是 ( )A. B.C. D.5、下列说法不正确的是A.新制氯水具有漂白性,与活性炭的漂白原理相同B.HClO 是一种弱酸,酸性比碳酸弱C.HClO 见光、加热易分解,放出 O2D.新制氯水存在 Cl2、HClO、H2O 分子,H+、Cl-、ClO-、OH- 离子6、对于某些离子的检验及结论一定正确的是A.加入稀盐酸产生无色气体,将气体通入澄清石灰水中,溶液变浑浊,一定有 CO32-B.加入氯化钡溶液有白色沉淀产生,再加盐酸,沉淀不消失,一定有 SO42-C.加入氢氧化钠溶液并加热,产生的气体能使湿润红色石蕊试纸变蓝,一定有 NH4+D.用洁净的铂丝蘸取少量溶液在酒精灯火焰上灼烧,火焰呈黄色,则该溶液中一定不含 K+7、用玻璃棒蘸取新制氯水滴在 pH 试纸中部,观察到的现象是( )A.B.C.D.8、化学与生活密切相关。下列常见物质的俗名与化学式相对应的是A.小苏打—Na2CO3 B.熟石灰—Ca(OH)2C.漂白粉—Ca(ClO)2 D.氯水—Cl29、同温同压下,将等质量的 H2、CO、CO2、SO2四种气体...

1、当您付费下载文档后,您只拥有了使用权限,并不意味着购买了版权,文档只能用于自身使用,不得用于其他商业用途(如 [转卖]进行直接盈利或[编辑后售卖]进行间接盈利)。
2、本站所有内容均由合作方或网友上传,本站不对文档的完整性、权威性及其观点立场正确性做任何保证或承诺!文档内容仅供研究参考,付费前请自行鉴别。
3、如文档内容存在违规,或者侵犯商业秘密、侵犯著作权等,请点击“违规举报”。

碎片内容

2026届上海市三林中学高一化学第一学期期中检测模拟试题含解析

您可能关注的文档

确认删除?