山东省临沭第一中学2024-2025学年高一生物第二学期期末调研试题含解析

山东省临沭第一中学2024-2025学年高一生物第二学期期末调研试题含解析_第1页
1/9
山东省临沭第一中学2024-2025学年高一生物第二学期期末调研试题含解析_第2页
2/9
山东省临沭第一中学2024-2025学年高一生物第二学期期末调研试题含解析_第3页
3/9
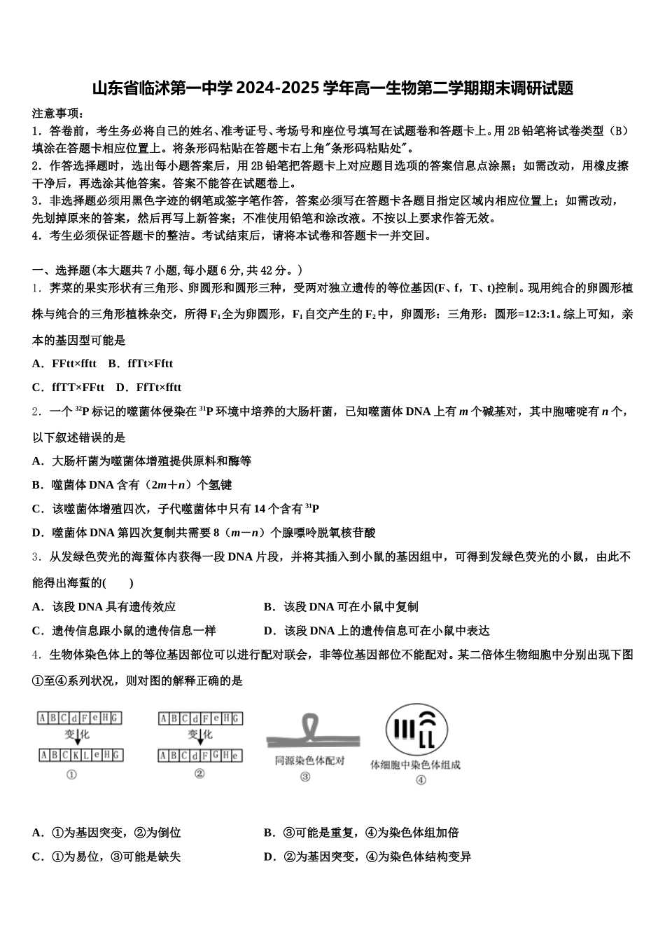
山东省临沭第一中学 2024-2025 学年高一生物第二学期期末调研试题注意事项:1.答卷前,考生务必将自己的姓名、准考证号、考场号和座位号填写在试题卷和答题卡上。用 2B 铅笔将试卷类型(B)填涂在答题卡相应位置上。将条形码粘贴在答题卡右上角"条形码粘贴处"。2.作答选择题时,选出每小题答案后,用 2B 铅笔把答题卡上对应题目选项的答案信息点涂黑;如需改动,用橡皮擦干净后,再选涂其他答案。答案不能答在试题卷上。3.非选择题必须用黑色字迹的钢笔或签字笔作答,答案必须写在答题卡各题目指定区域内相应位置上;如需改动,先划掉原来的答案,然后再写上新答案;不准使用铅笔和涂改液。不按以上要求作答无效。4.考生必须保证答题卡的整洁。考试结束后,请将本试卷和答题卡一并交回。一、选择题(本大题共 7 小题,每小题 6 分,共 42 分。)1.荠菜的果实形状有三角形、卵圆形和圆形三种,受两对独立遗传的等位基因(F、f,T、t)控制。现用纯合的卵圆形植株与纯合的三角形植株杂交,所得 F1全为卵圆形,F1自交产生的 F2中,卵圆形:三角形:圆形=12:3:1。综上可知,亲本的基因型可能是A.FFtt×fftt B.ffTt×FfttC.ffTT×FFtt D.FfTt×fftt2.一个 32P 标记的噬菌体侵染在 31P 环境中培养的大肠杆菌,已知噬菌体 DNA 上有 m 个碱基对,其中胞嘧啶有 n 个,以下叙述错误的是A.大肠杆菌为噬菌体增殖提供原料和酶等B.噬菌体 DNA 含有(2m+n)个氢键C.该噬菌体增殖四次,子代噬菌体中只有 14 个含有 31PD.噬菌体 DNA 第四次复制共需要 8(m-n)个腺嘌呤脱氧核苷酸3.从发绿色荧光的海蜇体内获得一段 DNA 片段,并将其插入到小鼠的基因组中,可得到发绿色荧光的小鼠,由此不能得出海蜇的( )A.该段 DNA 具有遗传效应B.该段 DNA 可在小鼠中复制C.遗传信息跟小鼠的遗传信息一样D.该段 DNA 上的遗传信息可在小鼠中表达4.生物体染色体上的等位基因部位可以进行配对联会,非等位基因部位不能配对。某二倍体生物细胞中分别出现下图①至④系列状况,则对图的解释正确的是A.①为基因突变,②为倒位B.③可能是重复,④为染色体组加倍C.①为易位,③可能是缺失D.②为基因突变,④为染色体结构变异5.由碱基 A、C 和 T 可以组成的核苷酸种类是( )A.8B.5C.6D.36.达尔文自然选择学说与现代生物进化理论的关系是A.现代生物进化理论就是达尔文的自然选择学说B.现代生物进化理论完全否认...

1、当您付费下载文档后,您只拥有了使用权限,并不意味着购买了版权,文档只能用于自身使用,不得用于其他商业用途(如 [转卖]进行直接盈利或[编辑后售卖]进行间接盈利)。
2、本站所有内容均由合作方或网友上传,本站不对文档的完整性、权威性及其观点立场正确性做任何保证或承诺!文档内容仅供研究参考,付费前请自行鉴别。
3、如文档内容存在违规,或者侵犯商业秘密、侵犯著作权等,请点击“违规举报”。

碎片内容

山东省临沭第一中学2024-2025学年高一生物第二学期期末调研试题含解析

您可能关注的文档

确认删除?