2025届云南省大理市物理高一下期末质量检测模拟试题含解析

2025届云南省大理市物理高一下期末质量检测模拟试题含解析_第1页
1/14
2025届云南省大理市物理高一下期末质量检测模拟试题含解析_第2页
2/14
2025届云南省大理市物理高一下期末质量检测模拟试题含解析_第3页
3/14
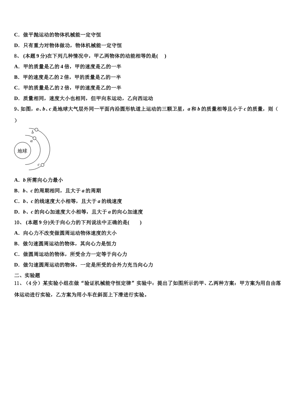
2025 届云南省大理市物理高一下期末质量检测模拟试题注意事项:1.答卷前,考生务必将自己的姓名、准考证号、考场号和座位号填写在试题卷和答题卡上。用 2B 铅笔将试卷类型(B)填涂在答题卡相应位置上。将条形码粘贴在答题卡右上角"条形码粘贴处"。2.作答选择题时,选出每小题答案后,用 2B 铅笔把答题卡上对应题目选项的答案信息点涂黑;如需改动,用橡皮擦干净后,再选涂其他答案。答案不能答在试题卷上。3.非选择题必须用黑色字迹的钢笔或签字笔作答,答案必须写在答题卡各题目指定区域内相应位置上;如需改动,先划掉原来的答案,然后再写上新答案;不准使用铅笔和涂改液。不按以上要求作答无效。4.考生必须保证答题卡的整洁。考试结束后,请将本试卷和答题卡一并交回。一、选择题:本大题共 10 小题,每小题 5 分,共 50 分。在每小题给出的四个选项中,有的只有一项符合题目要求,有的有多项符合题目要求。全部选对的得 5 分,选对但不全的得 3 分,有选错的得 0 分。1、 (本题 9 分)利用电容传感器可检测矿井渗水,及时发出安全警报,从而避免事故的发生;如图所示是一种通过测量电容器电容的变化来检测矿井中液面高低的仪器原理图,A 为固定的导体芯,B 为导体芯外面的一层绝缘物质,C 为导电液体(矿井中含有杂质的水)),A、C 构成电容器.已知灵敏电流表 G 的指针偏转方向与电流方向的关系:电流从哪侧流入电流表则电流表指针向哪侧偏转.若矿井渗水(导电液体深度 h 增大),则电流表( )A.指针向右偏转,A、C 构成的电容器充电B.指针向左偏转,A、C 构成的电容器充电C.指针向右偏转,A、C 构成的电容器放电D.指针向左偏转,A、C 构成的电容器放电2、 (本题 9 分)关于力和运动的关系,下列说法中正确的是( )A.物体做曲线运动,其加速度一定改变B.物体做曲线运动,其速度一定改变C.物体在恒力作用下运动,其速度方向一定不变D.物体在变力作用下运动,其速度大小一定改变3、 (本题 9 分)飞行员进行身体素质训练时,抓住一质量不计的秋千杆由水平状态开始下摆,到达最低点的过程中(如图所示),飞行员所受重力做功的瞬时功率的变化情况是A.一直减小 B.一直增大C.先增大后减小 D.先减小后增大4、 (本题 9 分)如图所示,在 AB 间有两轨道Ⅰ和Ⅱ,物体从轨道顶端 A 由静止下滑,且与两轨道间的动摩擦因数均相同,不计物体在 C 点时的能量损失,物体分别沿Ⅰ和Ⅱ轨...

1、当您付费下载文档后,您只拥有了使用权限,并不意味着购买了版权,文档只能用于自身使用,不得用于其他商业用途(如 [转卖]进行直接盈利或[编辑后售卖]进行间接盈利)。
2、本站所有内容均由合作方或网友上传,本站不对文档的完整性、权威性及其观点立场正确性做任何保证或承诺!文档内容仅供研究参考,付费前请自行鉴别。
3、如文档内容存在违规,或者侵犯商业秘密、侵犯著作权等,请点击“违规举报”。

碎片内容

2025届云南省大理市物理高一下期末质量检测模拟试题含解析

您可能关注的文档

确认删除?