2025年广东省深圳市沙井中学化学高一上期中检测模拟试题含解析

2025年广东省深圳市沙井中学化学高一上期中检测模拟试题含解析_第1页
1/19
2025年广东省深圳市沙井中学化学高一上期中检测模拟试题含解析_第2页
2/19
2025年广东省深圳市沙井中学化学高一上期中检测模拟试题含解析_第3页
3/19
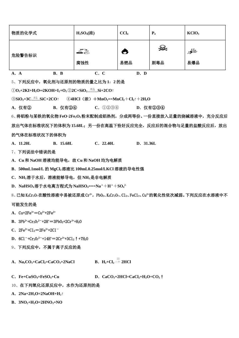
2025 年广东省深圳市沙井中学化学高一上期中检测模拟试题注意事项:1.答题前,考生先将自己的姓名、准考证号码填写清楚,将条形码准确粘贴在条形码区域内。2.答题时请按要求用笔。3.请按照题号顺序在答题卡各题目的答题区域内作答,超出答题区域书写的答案无效;在草稿纸、试卷上答题无效。4.作图可先使用铅笔画出,确定后必须用黑色字迹的签字笔描黑。5.保持卡面清洁,不要折暴、不要弄破、弄皱,不准使用涂改液、修正带、刮纸刀。一、选择题(共包括 22 个小题。每小题均只有一个符合题意的选项)1、高铁酸钾是一种高效绿色水处理剂,其工业制备的反应原理是:Fe(OH)3+ClOˉ+OHˉ→+Clˉ+H2O(未配平),下列叙述不正确的是A.ClOˉ 是氧化剂B.每 1 个 Fe(OH)3得到 3 个电子C.反应中氧化剂和还原剂的计量系数比为 3∶2D.用高铁酸钾处理水时,可消毒杀菌,又能吸附水中悬浮颗粒净水2、下列中和反应对应的离子方程式能以“H+ + OH-=H2O”表示的是A.醋酸和氢氧化钠溶液反应 B.氢氧化铁和盐酸反应C.氢氧化钾溶液和硝酸反应 D.氢氧化钡和稀硫酸反应3、一个密闭容器,中间有一可自由滑动的隔板(厚度不计)将容器分成两部分,当左边充入 8molN2,右边充入 CO 和 CO2的混合气体共 64g 时,隔板处于如图位置(保持温度不变),下列说法正确的是( )A.右边 CO 与 CO2分子数之比为 3:1B.右侧 CO 的质量为 14gC.右侧气体密度是相同条件下氧气密度的 2 倍D.若改变右边 CO 和 CO2的充入量而使隔板处于距离右端 1/3 处,保持温度不变,则前后两次充入情况容器内的压强之比为 6: 54、下表中所列出的物质,属于贴错包装标签的是选项ABCD物质的化学式H2SO4(浓)CCl4P4KClO3危险警告标识腐蚀性易燃品剧毒品易爆品A.AB.BC.CD.D5、下列反应中,氧化剂与还原剂的物质的量之比为 1:2 的是O①3+2KI+H2O═2KOH+I2+O2 2C+SiO②2Si+2CO↑SiO③2+3CSiC+2CO↑ 4HCl④(浓)+MnO2==MnCl2+Cl2↑+2H2OA.仅有②B.仅有②④C.①②③④D.仅有②③④6、将铝粉与某铁的氧化物 FeO·2Fe2O3粉末配制成铝热剂,分成两等份。一份直接放入足量的烧碱溶液中,充分反应后放出气体在标准状况下的体积为 15.68L;另一份在高温下恰好反应完全,反应后的混合物与足量的盐酸反应后,放出的气体在标准状况下的体积为A.11.20LB.15.68LC.22.40LD.31.36L7、下列说法中错误的是A.Cu 和 NaOH 溶液均能导电,故 Cu 和 NaOH 均为电...

1、当您付费下载文档后,您只拥有了使用权限,并不意味着购买了版权,文档只能用于自身使用,不得用于其他商业用途(如 [转卖]进行直接盈利或[编辑后售卖]进行间接盈利)。
2、本站所有内容均由合作方或网友上传,本站不对文档的完整性、权威性及其观点立场正确性做任何保证或承诺!文档内容仅供研究参考,付费前请自行鉴别。
3、如文档内容存在违规,或者侵犯商业秘密、侵犯著作权等,请点击“违规举报”。

碎片内容

2025年广东省深圳市沙井中学化学高一上期中检测模拟试题含解析

您可能关注的文档

确认删除?