甘肃省兰州大学附中2024-2025学年物理高二下期中复习检测试题含解析

甘肃省兰州大学附中2024-2025学年物理高二下期中复习检测试题含解析_第1页
1/15
甘肃省兰州大学附中2024-2025学年物理高二下期中复习检测试题含解析_第2页
2/15
甘肃省兰州大学附中2024-2025学年物理高二下期中复习检测试题含解析_第3页
3/15
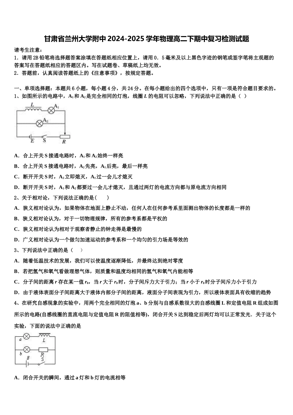
甘肃省兰州大学附中 2024-2025 学年物理高二下期中复习检测试题请考生注意:1.请用 2B 铅笔将选择题答案涂填在答题纸相应位置上,请用 0.5 毫米及以上黑色字迹的钢笔或签字笔将主观题的答案写在答题纸相应的答题区内。写在试题卷、草稿纸上均无效。2.答题前,认真阅读答题纸上的《注意事项》,按规定答题。一、单项选择题:本题共 6 小题,每小题 4 分,共 24 分。在每小题给出的四个选项中,只有一项是符合题目要求的。1、如图所示的电路中,A1和 A2是完全相同的灯泡,线圈 L 的电阻可以忽略,下列说法中正确的是( )A.合上开关 S 接通电路时,A1和 A2始终一样亮B.合上开关 S 接通电路时,A2先亮,A1后亮,最后一样亮C.断开开关 S 时,A2立即熄灭,A1过一会儿才熄灭D.断开开关 S 时,A1和 A2都要过一会儿才熄灭,且通过两灯的电流方向都与原电流方向相同2、关于相对论,下列说法正确的是( )A.狭义相对论认为,如果物体在地面上静止不动,任何人在任何参考系里面测出物体的长度都是一样的B.狭义相对论认为,对于一切物理规律,所有的参考系都是平权的C.狭义相对论认为相对于观察者静止的钟走得是最慢的D.广义相对论认为一个做匀加速运动的参考系和一个均匀的引力场是等效的3、下列说法中正确的是( )A.随着低温技术的发展,我们可以使温度逐渐降低,并最终达到绝对零度B.若把氢气和氧气看做理想气体,则质量和温度均相同的氢气和氧气内能相等C.分子间的距离 r 存在某一值 r0,当 r 大于 r0时,分子间斥力大于引力;当 r 小于 r0时分子间斥力小于引力D.由于液体表面分子间距离大于液体内部分子间的距离,液面分子间表现为引力,所以液体表面具有收缩的趋势4、在研究自感现象的实验中,用两个完全相同的灯泡 a、b 分别与自感系数很大的自感线圈 L 和定值电阻 R 组成如图所示的电路(自感线圈的直流电阻与定值电阻 R 的阻值相等),闭合开关 S 达到稳定后两灯均可以正常发光.关于这个实验,下面的说法中正确的是A.闭合开关的瞬间,通过 a 灯和 b 灯的电流相等B.闭合开关后, a 灯先亮,b 灯后亮C.闭合开关,待电路稳定后断开开关,a、b 两灯同时熄灭D.闭合开关,待电路稳定后断开开关,b 灯先熄灭,a 灯后熄灭5、我国第一艘航母“辽宁舰”交接入列后,歼—15 飞机顺利完成了起降飞行训练,图为一架歼—15 飞机刚着舰时的情景。已知该飞机机身长为 l,机翼两端点 C...

1、当您付费下载文档后,您只拥有了使用权限,并不意味着购买了版权,文档只能用于自身使用,不得用于其他商业用途(如 [转卖]进行直接盈利或[编辑后售卖]进行间接盈利)。
2、本站所有内容均由合作方或网友上传,本站不对文档的完整性、权威性及其观点立场正确性做任何保证或承诺!文档内容仅供研究参考,付费前请自行鉴别。
3、如文档内容存在违规,或者侵犯商业秘密、侵犯著作权等,请点击“违规举报”。

碎片内容

甘肃省兰州大学附中2024-2025学年物理高二下期中复习检测试题含解析

您可能关注的文档

确认删除?