2025届山西省重点中学协作体物理高二下期中统考试题含解析

2025届山西省重点中学协作体物理高二下期中统考试题含解析_第1页
1/13
2025届山西省重点中学协作体物理高二下期中统考试题含解析_第2页
2/13
2025届山西省重点中学协作体物理高二下期中统考试题含解析_第3页
3/13
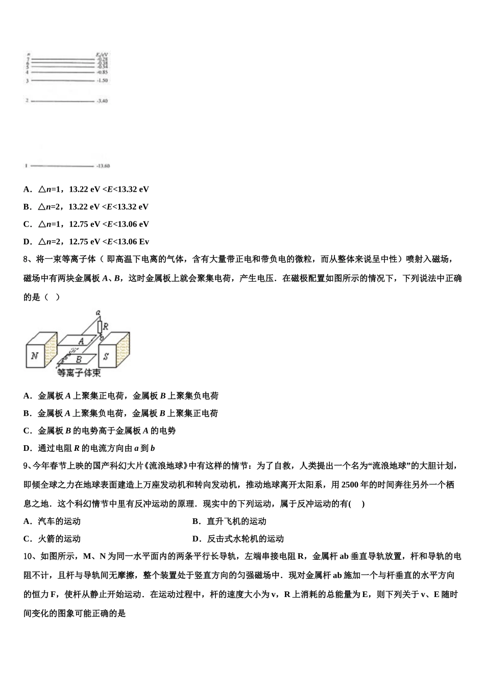
2025 届山西省重点中学协作体物理高二下期中统考试题请考生注意:1.请用 2B 铅笔将选择题答案涂填在答题纸相应位置上,请用 0.5 毫米及以上黑色字迹的钢笔或签字笔将主观题的答案写在答题纸相应的答题区内。写在试题卷、草稿纸上均无效。2.答题前,认真阅读答题纸上的《注意事项》,按规定答题。一、单项选择题:本题共 6 小题,每小题 4 分,共 24 分。在每小题给出的四个选项中,只有一项是符合题目要求的。1、如图所示,平行的实线代表电场线,方向未知,电荷量为 1×10-2C 的正电荷在电场中只受电场力作用,该电荷由 A点移到 B 点,动能损失了 0.1J,若 A 点电势为-10V,则( )A.B 点的电势为零B.电场线方向向右C.电荷运动的轨迹可能是图中曲线 aD.电荷从 A 运动到 B 机械能守恒2、下列关于机械波的说法正确的是( )A.物体做机械振动,一定产生机械波B.如果有机械波,一定有机械振动C.如果振源停止振动,在介质中传播的波也立即停止D.机械波是机械振动在介质中的传播过程,它传播的是振动形式3、如图所示为氢原子的能级示意图,锌的逸出功是 3.34eV,下列对氢原子在能级跃迁过程中发射或吸收光子的特征认识正确的是:( )A.用氢原子从高能级向基态跃迁时发射的光照射锌板一定不能产生光电效应B.一群处于 n=4 能级的氢原子向基态跃迁时,能放出 3 种不同频率的光子C.一群处于 n=3 能级的氢原子向基态跃迁时,发出的光照射锌板,锌板表面所发出的光电子的最大初动能为 8.75 eVD.用能量为 10.3eV 的光子照射氢原子,可使处于基态的氢原子跃迁到激发态4、一简谐横波在 x 轴上传播,波源的振动周期 T=0.1 s,t=0 时刻的波形如图所示,且此时 a 点向下运动,则A.该波向左传播B.该波的波速为 20 m/sC.t=0.025 s 时,a 质点将运动到波峰处D.t=0.05s 时,a 质点将运动到 x=3.0 m 处5、如图所示,某质点做匀减速直线运动,依次经过 A、B、C 三点,最后停在 D 点。已知 AB=8m,BC=4m,从 A 点运动到 B 点,从 B 点运动到 C 点两个过程速度变化量都为-4m/s,则下列说法正确的是( )A.质点到达 B 点时速度大小为 5m/sB.质点的加速度大小为 8m/s2C.质点从 A 点运动到 C 点的时间为 4sD.A、D 两点间的距离为 12.5m6、1831 年 8 月 29 日,法拉第经历近十年的研究终于在一次实验中发现了电磁感应现象:把两个线圈绕在同一个铁环上(如图...

1、当您付费下载文档后,您只拥有了使用权限,并不意味着购买了版权,文档只能用于自身使用,不得用于其他商业用途(如 [转卖]进行直接盈利或[编辑后售卖]进行间接盈利)。
2、本站所有内容均由合作方或网友上传,本站不对文档的完整性、权威性及其观点立场正确性做任何保证或承诺!文档内容仅供研究参考,付费前请自行鉴别。
3、如文档内容存在违规,或者侵犯商业秘密、侵犯著作权等,请点击“违规举报”。

碎片内容

2025届山西省重点中学协作体物理高二下期中统考试题含解析

您可能关注的文档

确认删除?