重庆市西南大学附属中学2025届生物高一下期末达标检测试题含解析

重庆市西南大学附属中学2025届生物高一下期末达标检测试题含解析_第1页
1/8
重庆市西南大学附属中学2025届生物高一下期末达标检测试题含解析_第2页
2/8
重庆市西南大学附属中学2025届生物高一下期末达标检测试题含解析_第3页
3/8
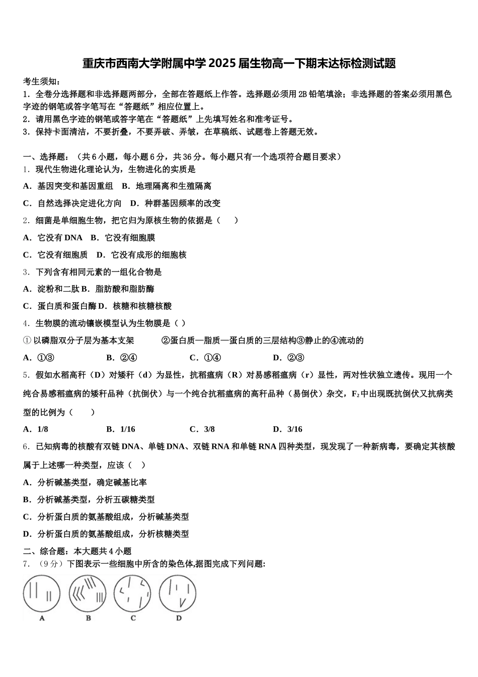
重庆市西南大学附属中学 2025 届生物高一下期末达标检测试题考生须知:1.全卷分选择题和非选择题两部分,全部在答题纸上作答。选择题必须用 2B 铅笔填涂;非选择题的答案必须用黑色字迹的钢笔或答字笔写在“答题纸”相应位置上。2.请用黑色字迹的钢笔或答字笔在“答题纸”上先填写姓名和准考证号。3.保持卡面清洁,不要折叠,不要弄破、弄皱,在草稿纸、试题卷上答题无效。一、选择题:(共 6 小题,每小题 6 分,共 36 分。每小题只有一个选项符合题目要求)1.现代生物进化理论认为,生物进化的实质是A.基因突变和基因重组 B.地理隔离和生殖隔离C.自然选择决定进化方向 D.种群基因频率的改变2.细菌是单细胞生物,把它归为原核生物的依据是( )A.它没有 DNA B.它没有细胞膜C.它没有细胞质 D.它没有成形的细胞核3.下列含有相同元素的一组化合物是A.淀粉和二肽 B.脂肪酸和脂肪酶C.蛋白质和蛋白酶 D.核糖和核糖核酸4.生物膜的流动镶嵌模型认为生物膜是( )① 以磷脂双分子层为基本支架 ②蛋白质—脂质—蛋白质的三层结构③静止的④流动的A.①③B.②④C.①④D.②③5.假如水稻高秆(D)对矮秆(d)为显性,抗稻瘟病(R)对易感稻瘟病(r)显性,两对性状独立遗传。现用一个纯合易感稻瘟病的矮秆品种(抗倒伏)与一个纯合抗稻瘟病的高秆品种(易倒伏)杂交,F2中出现既抗倒伏又抗病类型的比例为( )A.1/8B.1/16C.3/8D.3/166.已知病毒的核酸有双链 DNA、单链 DNA、双链 RNA 和单链 RNA 四种类型,现发现了一种新病毒,要确定其核酸属于上述哪一种类型,应该( )A.分析碱基类型,确定碱基比率B.分析碱基类型,分析五碳糖类型C.分析蛋白质的氨基酸组成,分析碱基类型D.分析蛋白质的氨基酸组成,分析核糖类型二、综合题:本大题共 4 小题7.(9 分)下图表示一些细胞中所含的染色体,据图完成下列问题:(1)图 A 所示是含____个染色体组的体细胞。每个染色体组有____条染色体。 (2)图 C 所示细胞为受精卵发育来的体细胞,则该生物是____倍体,其中含有______对同源染色体。 (3)图 D 表示一个有性生殖细胞,这是由____倍体生物经减数分裂产生的,内含____个染色体组。 (4)图 B 若表示一个有性生殖细胞,它是由____倍体生物经减数分裂产生的,由该生殖细胞直接发育成的个体是____倍体。每个染色体组含____条染色体。 (5)图 A 细胞在有丝分裂的后期包括____个染色体组。8.(10 分...

1、当您付费下载文档后,您只拥有了使用权限,并不意味着购买了版权,文档只能用于自身使用,不得用于其他商业用途(如 [转卖]进行直接盈利或[编辑后售卖]进行间接盈利)。
2、本站所有内容均由合作方或网友上传,本站不对文档的完整性、权威性及其观点立场正确性做任何保证或承诺!文档内容仅供研究参考,付费前请自行鉴别。
3、如文档内容存在违规,或者侵犯商业秘密、侵犯著作权等,请点击“违规举报”。

碎片内容

重庆市西南大学附属中学2025届生物高一下期末达标检测试题含解析

您可能关注的文档

确认删除?