2025年山东省青岛市城阳第三高级中学化学高一上期中预测试题含解析

2025年山东省青岛市城阳第三高级中学化学高一上期中预测试题含解析_第1页
1/11
2025年山东省青岛市城阳第三高级中学化学高一上期中预测试题含解析_第2页
2/11
2025年山东省青岛市城阳第三高级中学化学高一上期中预测试题含解析_第3页
3/11
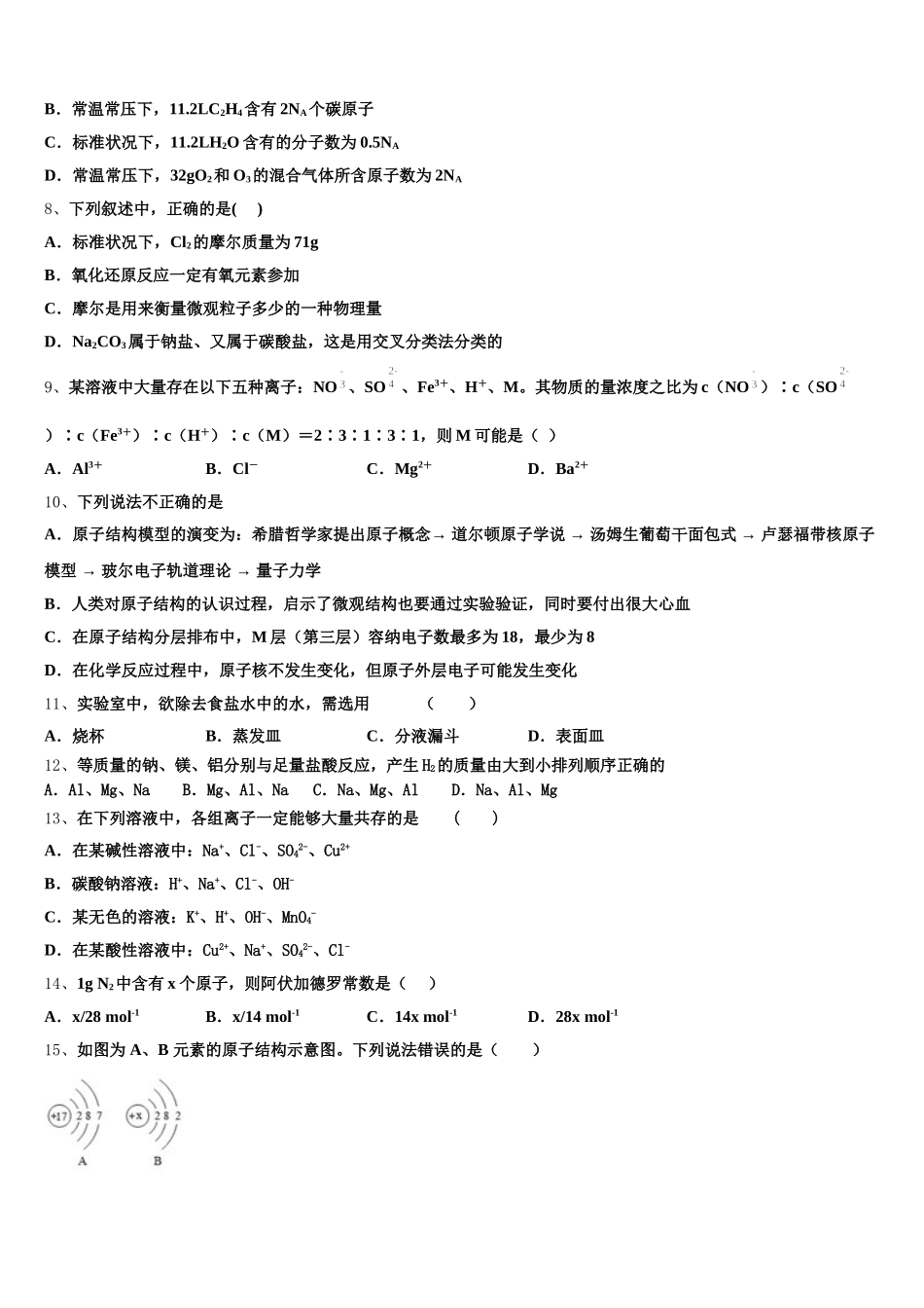
2025 年山东省青岛市城阳第三高级中学化学高一上期中预测试题注意事项:1. 答题前,考生先将自己的姓名、准考证号填写清楚,将条形码准确粘贴在考生信息条形码粘贴区。2.选择题必须使用 2B 铅笔填涂;非选择题必须使用 0.5 毫米黑色字迹的签字笔书写,字体工整、笔迹清楚。3.请按照题号顺序在各题目的答题区域内作答,超出答题区域书写的答案无效;在草稿纸、试题卷上答题无效。4.保持卡面清洁,不要折叠,不要弄破、弄皱,不准使用涂改液、修正带、刮纸刀。一、选择题(每题只有一个选项符合题意)1、下列溶液的导电能力最强的是A.1.2 mol/L NaCl 溶液 B.1.15 mol/L MgCl2溶液C.1.2 mol/L BaCl2溶液 D.1.25 mol/L HCl 溶液2、把铁片放入下列溶液中,铁片溶解且溶液质量减小,没有气体生成,此溶液是( )A.FeSO4 B.H2SO4 C.Fe2(SO4)3 D.CuSO43、对危险化学品要在包装标签上印有警示性标志。氢氧化钠应选用的标志是A.B.C.D.4、水热法制备 Fe3O4纳米颗粒的反应是 3Fe2++2S2O32-+O2+4OH- = Fe3O4↓+S4O62-+2H2O。下列说法不正确的是A.参加反应的氧化剂与还原剂的物质的量之比为 1∶5B.若有 2 mol Fe2+被氧化,则被 Fe2+还原的 O2的物质的量为 0.5 molC.每生成 1 mol Fe3O4,反应转移的电子为 4 molD.O2是氧化剂,S2O32-与 Fe2+是还原剂5、有关物质的除杂,下列说法正确的是( )A.除去 KNO3溶液中的少量 KCl,加过量 AgNO3溶液并过滤B.除去 CO 气体中混有的少量 CO2,可通过足量的灼热的 CuOC.通过蒸馏除去自来水中混有的各种盐以获得蒸馏水D.通过分液除去酒精中混有的水6、下列反应中,不属于离子反应的是A.Na2CO3+CaCl2=CaCO3+2NaClB.H2+Cl22HClC.Fe+CuSO4=FeSO4+CuD.CaCO3+2HCl=CaCl2+H2O+CO2↑7、用 NA表示阿伏加德罗常数的值,下列说法中正确的是A.2.4g 金属镁变为镁离子时得到的电子数为 0.2NAB.常温常压下,11.2LC2H4含有 2NA个碳原子C.标准状况下,11.2LH2O 含有的分子数为 0.5NAD.常温常压下,32gO2和 O3的混合气体所含原子数为 2NA8、下列叙述中,正确的是( )A.标准状况下,Cl2的摩尔质量为 71gB.氧化还原反应一定有氧元素参加C.摩尔是用来衡量微观粒子多少的一种物理量D.Na2CO3属于钠盐、又属于碳酸盐,这是用交叉分类法分类的9、某溶液中大量存在以下五种离子:NO 、SO、Fe3+、H+、M。其物质的量浓度之比为 c(NO ...

1、当您付费下载文档后,您只拥有了使用权限,并不意味着购买了版权,文档只能用于自身使用,不得用于其他商业用途(如 [转卖]进行直接盈利或[编辑后售卖]进行间接盈利)。
2、本站所有内容均由合作方或网友上传,本站不对文档的完整性、权威性及其观点立场正确性做任何保证或承诺!文档内容仅供研究参考,付费前请自行鉴别。
3、如文档内容存在违规,或者侵犯商业秘密、侵犯著作权等,请点击“违规举报”。

碎片内容

2025年山东省青岛市城阳第三高级中学化学高一上期中预测试题含解析

您可能关注的文档

确认删除?