山西省临汾市洪洞县第一中学2025届物理高二第二学期期中复习检测模拟试题含解析

山西省临汾市洪洞县第一中学2025届物理高二第二学期期中复习检测模拟试题含解析_第1页
1/13
山西省临汾市洪洞县第一中学2025届物理高二第二学期期中复习检测模拟试题含解析_第2页
2/13
山西省临汾市洪洞县第一中学2025届物理高二第二学期期中复习检测模拟试题含解析_第3页
3/13
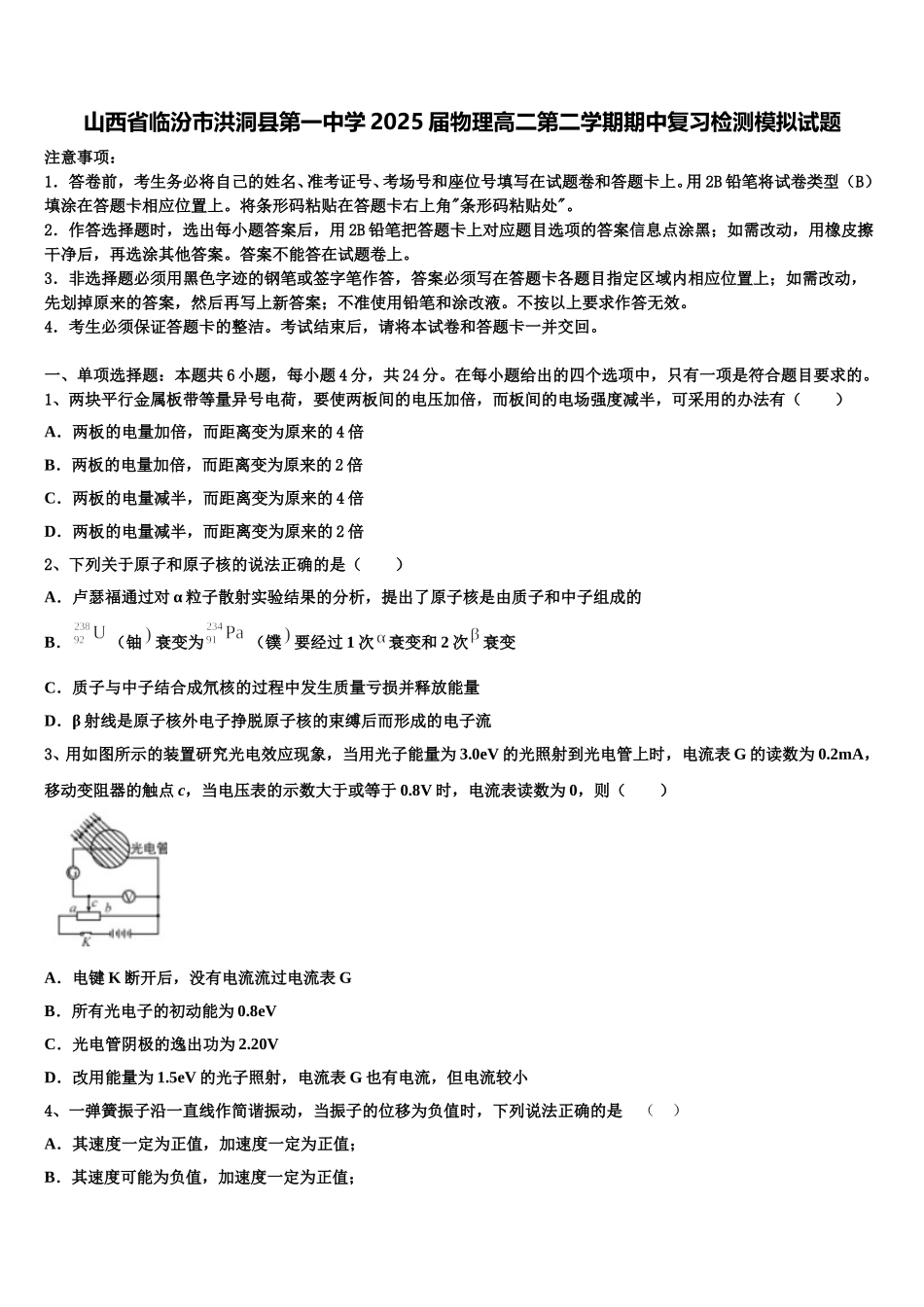
山西省临汾市洪洞县第一中学 2025 届物理高二第二学期期中复习检测模拟试题注意事项:1.答卷前,考生务必将自己的姓名、准考证号、考场号和座位号填写在试题卷和答题卡上。用 2B 铅笔将试卷类型(B)填涂在答题卡相应位置上。将条形码粘贴在答题卡右上角"条形码粘贴处"。2.作答选择题时,选出每小题答案后,用 2B 铅笔把答题卡上对应题目选项的答案信息点涂黑;如需改动,用橡皮擦干净后,再选涂其他答案。答案不能答在试题卷上。3.非选择题必须用黑色字迹的钢笔或签字笔作答,答案必须写在答题卡各题目指定区域内相应位置上;如需改动,先划掉原来的答案,然后再写上新答案;不准使用铅笔和涂改液。不按以上要求作答无效。4.考生必须保证答题卡的整洁。考试结束后,请将本试卷和答题卡一并交回。一、单项选择题:本题共 6 小题,每小题 4 分,共 24 分。在每小题给出的四个选项中,只有一项是符合题目要求的。1、两块平行金属板带等量异号电荷,要使两板间的电压加倍,而板间的电场强度减半,可采用的办法有( )A.两板的电量加倍,而距离变为原来的 4 倍B.两板的电量加倍,而距离变为原来的 2 倍C.两板的电量减半,而距离变为原来的 4 倍D.两板的电量减半,而距离变为原来的 2 倍2、下列关于原子和原子核的说法正确的是( )A.卢瑟福通过对 α 粒子散射实验结果的分析,提出了原子核是由质子和中子组成的B.(铀 衰变为(镤 要经过 1 次衰变和 2 次衰变C.质子与中子结合成氘核的过程中发生质量亏损并释放能量D.β 射线是原子核外电子挣脱原子核的束缚后而形成的电子流3、用如图所示的装置研究光电效应现象,当用光子能量为 3.0eV 的光照射到光电管上时,电流表 G 的读数为 0.2mA,移动变阻器的触点 c,当电压表的示数大于或等于 0.8V 时,电流表读数为 0,则( )A.电键 K 断开后,没有电流流过电流表 GB.所有光电子的初动能为 0.8eVC.光电管阴极的逸出功为 2.20VD.改用能量为 1.5eV 的光子照射,电流表 G 也有电流,但电流较小4、一弹簧振子沿一直线作简谐振动,当振子的位移为负值时,下列说法正确的是 ()A.其速度一定为正值,加速度一定为正值;B.其速度可能为负值,加速度一定为正值;C.其速度一定为负值,加速度可能为负值;D.其速度一定为正值,加速度可能为正值.5、传感器广泛应用在我们的生产生活中,常用的计算机键盘就是一种传感器.如图所示,键盘上每一个...

1、当您付费下载文档后,您只拥有了使用权限,并不意味着购买了版权,文档只能用于自身使用,不得用于其他商业用途(如 [转卖]进行直接盈利或[编辑后售卖]进行间接盈利)。
2、本站所有内容均由合作方或网友上传,本站不对文档的完整性、权威性及其观点立场正确性做任何保证或承诺!文档内容仅供研究参考,付费前请自行鉴别。
3、如文档内容存在违规,或者侵犯商业秘密、侵犯著作权等,请点击“违规举报”。

碎片内容

山西省临汾市洪洞县第一中学2025届物理高二第二学期期中复习检测模拟试题含解析

您可能关注的文档

确认删除?