2025届贵州省六盘水市生物七下期末学业质量监测模拟试题含解析

2025届贵州省六盘水市生物七下期末学业质量监测模拟试题含解析_第1页
1/25
2025届贵州省六盘水市生物七下期末学业质量监测模拟试题含解析_第2页
2/25
2025届贵州省六盘水市生物七下期末学业质量监测模拟试题含解析_第3页
3/25
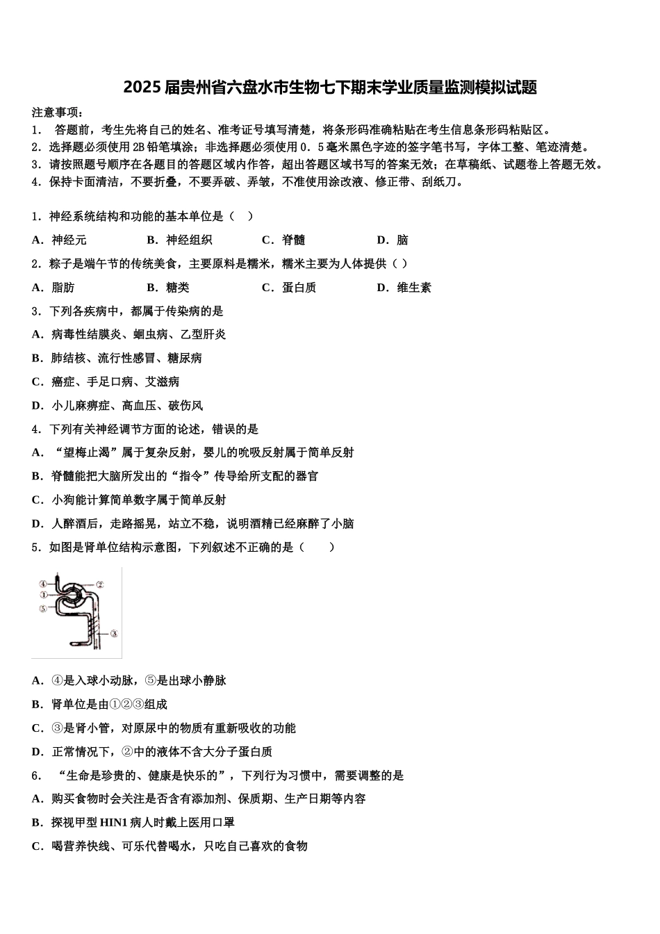
2025 届贵州省六盘水市生物七下期末学业质量监测模拟试题注意事项:1. 答题前,考生先将自己的姓名、准考证号填写清楚,将条形码准确粘贴在考生信息条形码粘贴区。2.选择题必须使用 2B 铅笔填涂;非选择题必须使用 0.5 毫米黑色字迹的签字笔书写,字体工整、笔迹清楚。3.请按照题号顺序在各题目的答题区域内作答,超出答题区域书写的答案无效;在草稿纸、试题卷上答题无效。4.保持卡面清洁,不要折叠,不要弄破、弄皱,不准使用涂改液、修正带、刮纸刀。1.神经系统结构和功能的基本单位是( )A.神经元B.神经组织C.脊髓D.脑2.粽子是端午节的传统美食,主要原料是糯米,糯米主要为人体提供( )A.脂肪B.糖类C.蛋白质D.维生素3.下列各疾病中,都属于传染病的是A.病毒性结膜炎、蛔虫病、乙型肝炎B.肺结核、流行性感冒、糖尿病C.癌症、手足口病、艾滋病D.小儿麻痹症、高血压、破伤风4.下列有关神经调节方面的论述,错误的是A.“望梅止渴”属于复杂反射,婴儿的吮吸反射属于简单反射B.脊髓能把大脑所发出的“指令”传导给所支配的器官C.小狗能计算简单数字属于简单反射D.人醉酒后,走路摇晃,站立不稳,说明酒精已经麻醉了小脑5.如图是肾单位结构示意图,下列叙述不正确的是( )A.④是入球小动脉,⑤是出球小静脉B.肾单位是由①②③组成C.③是肾小管,对原尿中的物质有重新吸收的功能D.正常情况下,②中的液体不含大分子蛋白质6. “生命是珍贵的、健康是快乐的”,下列行为习惯中,需要调整的是A.购买食物时会关注是否含有添加剂、保质期、生产日期等内容B.探视甲型 HIN1 病人时戴上医用口罩C.喝营养快线、可乐代替喝水,只吃自己喜欢的食物D.与艾滋病人共用学习用具、共同进餐7.下列与小肠的吸收功能无关的是( )A.小肠内的消化液最多,有肠液、胰液和胆汁B.小肠的内表面有许多环形皱襞、小肠绒毛、微绒毛,增大吸收面积C.小肠绒毛内有许多毛细血管D.小肠绒毛壁和毛细血管壁很薄,只有一层上皮细胞构成,易于吸收营养物质8.安全用药事关人体健康,以下关于安全用药的叙述正确的是A.中药无副作用,常吃可预防疾病B.处方药一定要按照医生的嘱咐服用C.增加用药剂量能够缩短治疗时间D.药物越贵越安全,名贵药应是患者的首选9.下列有关肾小球的说法中,不正确的是( )A.肾小球是个毛细血管球B.肾小球是由入球小动脉分出的毛细血管缠绕而成C.与入球小动脉相比,出球小动脉内的血液中氧气...

1、当您付费下载文档后,您只拥有了使用权限,并不意味着购买了版权,文档只能用于自身使用,不得用于其他商业用途(如 [转卖]进行直接盈利或[编辑后售卖]进行间接盈利)。
2、本站所有内容均由合作方或网友上传,本站不对文档的完整性、权威性及其观点立场正确性做任何保证或承诺!文档内容仅供研究参考,付费前请自行鉴别。
3、如文档内容存在违规,或者侵犯商业秘密、侵犯著作权等,请点击“违规举报”。

碎片内容

2025届贵州省六盘水市生物七下期末学业质量监测模拟试题含解析

您可能关注的文档

确认删除?