2024-2025学年陕西省城固县第一中学高二物理第二学期期中学业质量监测模拟试题含解析

2024-2025学年陕西省城固县第一中学高二物理第二学期期中学业质量监测模拟试题含解析_第1页
1/12
2024-2025学年陕西省城固县第一中学高二物理第二学期期中学业质量监测模拟试题含解析_第2页
2/12
2024-2025学年陕西省城固县第一中学高二物理第二学期期中学业质量监测模拟试题含解析_第3页
3/12
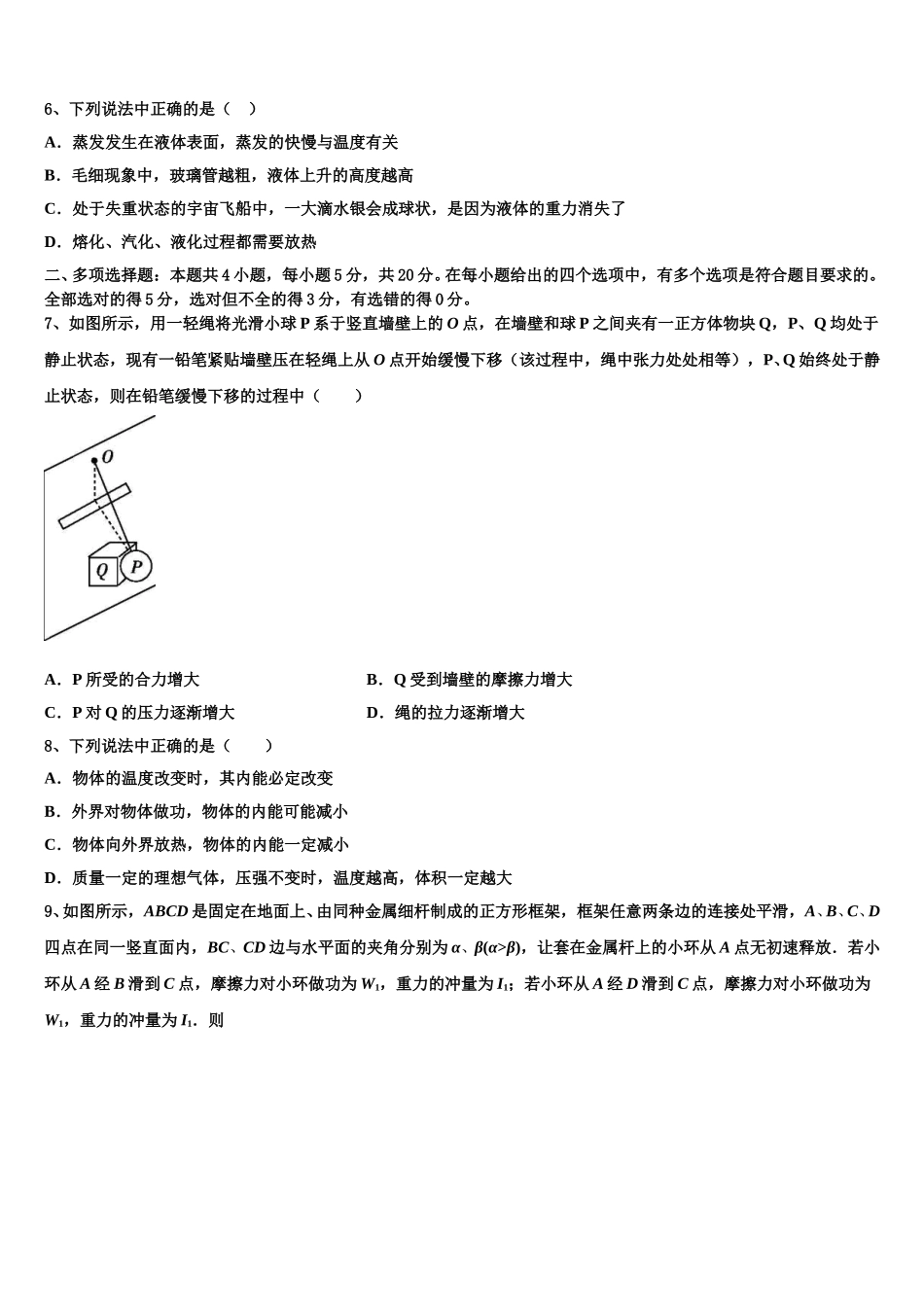
2024-2025 学年陕西省城固县第一中学高二物理第二学期期中学业质量监测模拟试题注意事项:1. 答题前,考生先将自己的姓名、准考证号填写清楚,将条形码准确粘贴在考生信息条形码粘贴区。2.选择题必须使用 2B 铅笔填涂;非选择题必须使用 0.5 毫米黑色字迹的签字笔书写,字体工整、笔迹清楚。3.请按照题号顺序在各题目的答题区域内作答,超出答题区域书写的答案无效;在草稿纸、试题卷上答题无效。4.保持卡面清洁,不要折叠,不要弄破、弄皱,不准使用涂改液、修正带、刮纸刀。一、单项选择题:本题共 6 小题,每小题 4 分,共 24 分。在每小题给出的四个选项中,只有一项是符合题目要求的。1、将 1cm3油酸溶于酒精中,制成 200cm3油酸酒精溶液。已知 1cm3溶液中有 50 滴,现取一滴油酸酒精溶液滴到水面上,随着酒精溶于水后,油酸在水面上形成一单分子薄层。已测出这薄层的面积为 0.2m2,由此估测油酸分子的直径为( )A.2×10-10mB.5×10-10mC.2×10-9mD.5×10-9m2、对于两个电容不同的电容器,下列说法正确的是( )A.电容大的电容器带电量一定比较多B.电容大的电容器两板间的电势差一定比较大C.带电量多的电容器电容一定比较大D.在相同电压作用下,带电量多的电容器的电容比较大3、关于宇宙速度的说法,正确的是( )A.第一宇宙速度是地球同步卫星的发射速度B.第一宇宙速度是人造地球卫星运行时的最大速度C.人造地球卫星运行时的速度介于第一宇宙速度和第二宇宙速度之间D.第三宇宙速度是物体逃离地球的最小速度4、下列现象中,属于光的衍射现象的是( )A.雨后天空出现彩虹B.日光照射在肥皂泡上出现彩色条纹C.海市蜃楼现象D.通过一个狭缝观察日光灯可看到彩色条纹5、放射性元素放出的射线,在电场中分成 A、B、C 三束,如图所示,其中A.C 为氦核组成的粒子流B.B 的穿透能力最弱C.A 的电离能力最强D.B 为比 X 射线波长更长的光子流6、下列说法中正确的是( )A.蒸发发生在液体表面,蒸发的快慢与温度有关B.毛细现象中,玻璃管越粗,液体上升的高度越高C.处于失重状态的宇宙飞船中,一大滴水银会成球状,是因为液体的重力消失了D.熔化、汽化、液化过程都需要放热二、多项选择题:本题共 4 小题,每小题 5 分,共 20 分。在每小题给出的四个选项中,有多个选项是符合题目要求的。全部选对的得 5 分,选对但不全的得 3 分,有选错的得 0 分。7、如图所示,用一轻绳将光滑小球 ...

1、当您付费下载文档后,您只拥有了使用权限,并不意味着购买了版权,文档只能用于自身使用,不得用于其他商业用途(如 [转卖]进行直接盈利或[编辑后售卖]进行间接盈利)。
2、本站所有内容均由合作方或网友上传,本站不对文档的完整性、权威性及其观点立场正确性做任何保证或承诺!文档内容仅供研究参考,付费前请自行鉴别。
3、如文档内容存在违规,或者侵犯商业秘密、侵犯著作权等,请点击“违规举报”。

碎片内容

2024-2025学年陕西省城固县第一中学高二物理第二学期期中学业质量监测模拟试题含解析

您可能关注的文档

确认删除?