2024-2025学年安徽省阜阳市生物高一第二学期期末教学质量检测试题含解析

2024-2025学年安徽省阜阳市生物高一第二学期期末教学质量检测试题含解析_第1页
1/9
2024-2025学年安徽省阜阳市生物高一第二学期期末教学质量检测试题含解析_第2页
2/9
2024-2025学年安徽省阜阳市生物高一第二学期期末教学质量检测试题含解析_第3页
3/9
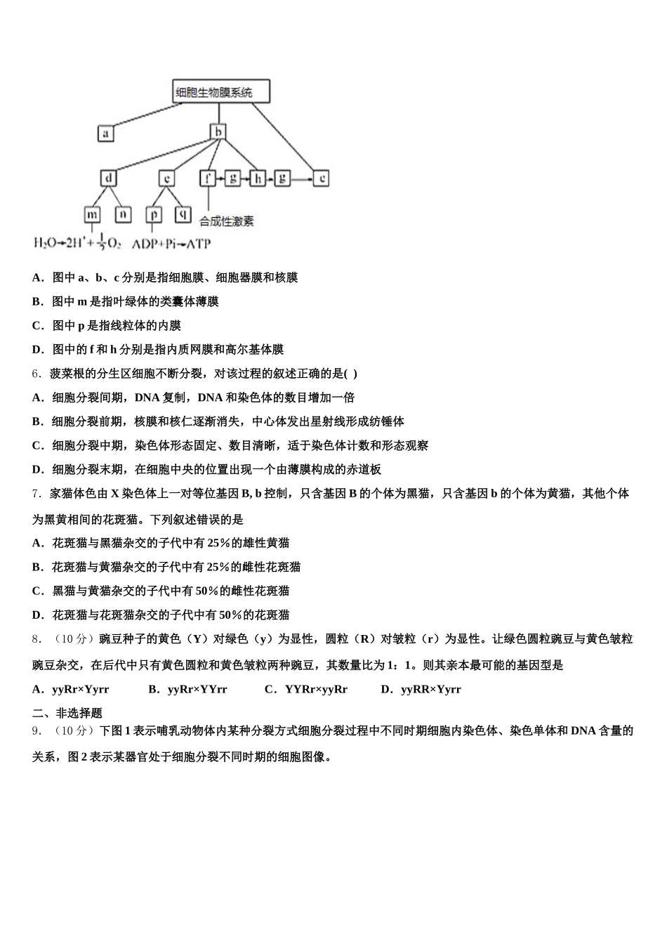
2024-2025 学年安徽省阜阳市生物高一第二学期期末教学质量检测试题注意事项:1.答卷前,考生务必将自己的姓名、准考证号填写在答题卡上。2.回答选择题时,选出每小题答案后,用铅笔把答题卡上对应题目的答案标号涂黑,如需改动,用橡皮擦干净后,再选涂其它答案标号。回答非选择题时,将答案写在答题卡上,写在本试卷上无效。3.考试结束后,将本试卷和答题卡一并交回。一、选择题(本大题共 7 小题,每小题 6 分,共 42 分。)1.在孟德尔豌豆杂交实验中,若 n 代表研究的非同源染色体上等位基因对数,则 2n能代表A.F2的基因型种类B.F1形成配子的个数C.F1形成 F2时雌雄配子的组合数D.F1形成配子的类型数或 F2的表现型种类数2.下列对有关概念的叙述,正确的是( )A.相对性状指生物同一性状的不同类型,例如牛的细毛与短毛B.位于一对同源染色体同一位置上的基因即为等位基因C.所有的基因都与染色体的行为存在着明显的平行关系D.表现型是指生物个体表现出来的性状,受基因型控制3.下列关于人类遗传病及优生的叙述,正确的是()A.不携带致病基因的个体也可能会患遗传病B.我国婚姻法规定禁止近亲结婚的遗传学依据是近亲结婚违反社会的伦理道德C.患苯丙酮尿症的妇女与正常男性生育的后代适宜选择生女孩D.遗传咨询的第一步就是分析确定遗传病的传递方式4.香蕉是三倍体,现有一种经过人工育种技术得到的变异品种,下列叙述不正确的是A.可利用香蕉的花粉进行单倍体育种B.香蕉的体细胞中有三个染色体组C.用秋水仙素处理香蕉的幼苗可以获得六倍体香蕉D.香蕉的繁殖可通过组织培养完成5.如图为关于细胞的生物膜系统的概念图,下列相关叙述错误的是A.图中 a、b、c 分别是指细胞膜、细胞器膜和核膜B.图中 m 是指叶绿体的类囊体薄膜C.图中 p 是指线粒体的内膜D.图中的 f 和 h 分别是指内质网膜和高尔基体膜6.菠菜根的分生区细胞不断分裂,对该过程的叙述正确的是( )A.细胞分裂间期,DNA 复制,DNA 和染色体的数目增加一倍B.细胞分裂前期,核膜和核仁逐渐消失,中心体发出星射线形成纺锤体C.细胞分裂中期,染色体形态固定、数目清晰,适于染色体计数和形态观察D.细胞分裂末期,在细胞中央的位置出现一个由薄膜构成的赤道板7.家猫体色由 X 染色体上一对等位基因 B, b 控制,只含基因 B 的个体为黑猫,只含基因 b 的个体为黄猫,其他个体为黑黄相间的花斑猫。下列叙述错误的是A.花斑猫与黑猫杂交...

1、当您付费下载文档后,您只拥有了使用权限,并不意味着购买了版权,文档只能用于自身使用,不得用于其他商业用途(如 [转卖]进行直接盈利或[编辑后售卖]进行间接盈利)。
2、本站所有内容均由合作方或网友上传,本站不对文档的完整性、权威性及其观点立场正确性做任何保证或承诺!文档内容仅供研究参考,付费前请自行鉴别。
3、如文档内容存在违规,或者侵犯商业秘密、侵犯著作权等,请点击“违规举报”。

碎片内容

2024-2025学年安徽省阜阳市生物高一第二学期期末教学质量检测试题含解析

您可能关注的文档

确认删除?