福建省莆田第六中学2025届物理高二下期中复习检测试题含解析

福建省莆田第六中学2025届物理高二下期中复习检测试题含解析_第1页
1/14
福建省莆田第六中学2025届物理高二下期中复习检测试题含解析_第2页
2/14
福建省莆田第六中学2025届物理高二下期中复习检测试题含解析_第3页
3/14
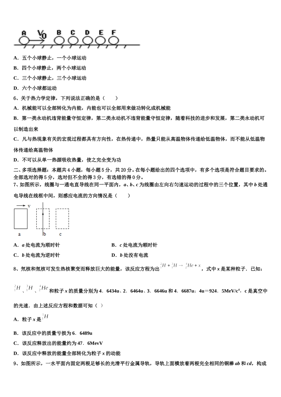
福建省莆田第六中学 2025 届物理高二下期中复习检测试题注意事项:1.答卷前,考生务必将自己的姓名、准考证号、考场号和座位号填写在试题卷和答题卡上。用 2B 铅笔将试卷类型(B)填涂在答题卡相应位置上。将条形码粘贴在答题卡右上角"条形码粘贴处"。2.作答选择题时,选出每小题答案后,用 2B 铅笔把答题卡上对应题目选项的答案信息点涂黑;如需改动,用橡皮擦干净后,再选涂其他答案。答案不能答在试题卷上。3.非选择题必须用黑色字迹的钢笔或签字笔作答,答案必须写在答题卡各题目指定区域内相应位置上;如需改动,先划掉原来的答案,然后再写上新答案;不准使用铅笔和涂改液。不按以上要求作答无效。4.考生必须保证答题卡的整洁。考试结束后,请将本试卷和答题卡一并交回。一、单项选择题:本题共 6 小题,每小题 4 分,共 24 分。在每小题给出的四个选项中,只有一项是符合题目要求的。1、卢瑟福通过对 α 粒子散射实验结果的分析,提出了原子内部存在A.电子B.中子C.质子D.原子核2、辨别物质是晶体还是非晶体,比较可靠的方法是( )A.从外形来判断B.从各向异性或各向同性来判断C.从导电性能来判断D.从是否具有确定的熔点来判断3、在匀强磁场中有一圆形的闭合导线环,环的平面垂直于磁场方向,当线圈在磁场中做下列哪些运动时,线圈中能产生感应电流( )A.只有环转动即可B.环沿所在平面做匀速运动C.环沿所在平面做匀加速运动D.环绕任意一条直径转动即可4、某匀强磁场垂直穿过一个线圈平面,磁感应强度 B 随时间 t 变化的规律如图线所示。若在某 1s 内穿过线圈中磁通量的变化量为零,则该 1s 开始的时刻是( )A.第 0.2sB.第 0.8 sC.第 sD.第 s5、如图所示,B、C、D、E、F 五个球并排放置在光滑的水平面上,B、C、D、E 四球质量相等,而 F 球质量小于 B 球质量,A 球的质量等于 F 球质量,A 球以速度 v0向 B 球运动,所发生的碰撞均为弹性碰撞,则碰撞之后( ) A.五个小球静止,一个小球运动B.四个小球静止,两个小球运动C.三个小球静止,三个小球运动D.六个小球都运动6、关于热力学定律,下列说法正确的是( )A.机械能可以全部转化为内能,内能也可以全部用来做功转化成机械能B.第一类永动机违背能量守恒定律,第二类永动机不违背能量守恒定律,随着科技的进步和发展,第二类永动机可以制造出来C.凡与热现象有关的宏观过程都具有方向性,在热传递中,热量只能从高温物...

1、当您付费下载文档后,您只拥有了使用权限,并不意味着购买了版权,文档只能用于自身使用,不得用于其他商业用途(如 [转卖]进行直接盈利或[编辑后售卖]进行间接盈利)。
2、本站所有内容均由合作方或网友上传,本站不对文档的完整性、权威性及其观点立场正确性做任何保证或承诺!文档内容仅供研究参考,付费前请自行鉴别。
3、如文档内容存在违规,或者侵犯商业秘密、侵犯著作权等,请点击“违规举报”。

碎片内容

福建省莆田第六中学2025届物理高二下期中复习检测试题含解析

您可能关注的文档

确认删除?