2025届四川省遂宁高级实验学校物理高二下期中学业质量监测模拟试题含解析

2025届四川省遂宁高级实验学校物理高二下期中学业质量监测模拟试题含解析_第1页
1/14
2025届四川省遂宁高级实验学校物理高二下期中学业质量监测模拟试题含解析_第2页
2/14
2025届四川省遂宁高级实验学校物理高二下期中学业质量监测模拟试题含解析_第3页
3/14
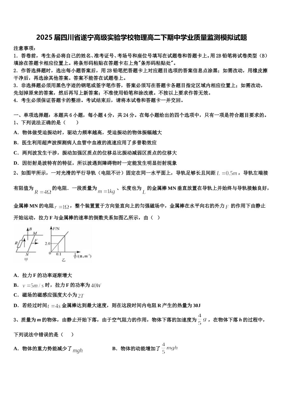
2025 届四川省遂宁高级实验学校物理高二下期中学业质量监测模拟试题注意事项:1.答卷前,考生务必将自己的姓名、准考证号、考场号和座位号填写在试题卷和答题卡上。用 2B 铅笔将试卷类型(B)填涂在答题卡相应位置上。将条形码粘贴在答题卡右上角"条形码粘贴处"。2.作答选择题时,选出每小题答案后,用 2B 铅笔把答题卡上对应题目选项的答案信息点涂黑;如需改动,用橡皮擦干净后,再选涂其他答案。答案不能答在试题卷上。3.非选择题必须用黑色字迹的钢笔或签字笔作答,答案必须写在答题卡各题目指定区域内相应位置上;如需改动,先划掉原来的答案,然后再写上新答案;不准使用铅笔和涂改液。不按以上要求作答无效。4.考生必须保证答题卡的整洁。考试结束后,请将本试卷和答题卡一并交回。一、单项选择题:本题共 6 小题,每小题 4 分,共 24 分。在每小题给出的四个选项中,只有一项是符合题目要求的。1、下列说法正确的是( )A.物体做受迫振动时,驱动力频率越高,受迫振动的物体振幅越大B.医生利用超声波探测病人血管中血液的流速应用了多普勒效应C.两列波发生干涉,振动加强区质点的位移总比振动减弱区质点的位移大D.因衍射是波特有的特征,所以波遇到障碍物时一定能发生明显衍射现象2、如图甲所示,一对光滑的平行导轨(电阻不计)固定在同一水平面上,导轨足够长且间距,导轨左端接有阻值为的电阻.一段质量为、长度也为的金属棒 MN 垂直放置在导轨上并始终与导轨接触良好,金属棒 MN 的电阻,整个装置置于方向竖直向上的匀强磁场中,金属棒在水平向右的外力的作用下由静止开始运动,拉力 F 与金属棒的速率的倒数关系如图乙所示,由( )A.拉力 F 的功率逐渐增大B.时,拉力 F 的功率为C.磁场的磁感应强度大小为D.若经过时间金属棒达到最大速度,则在这段时间内电阻 R 产生的热量为 30J3、质量为 m 的物体,由静止开始下落,由于空气阻力的作用,物体下落的加速度为,在物体下落 h 的过程中,下列说法中错误的是( )A.物体的重力势能减少了B.物体的动能增加了C.物体的机械能减少了D.物体克服阻力所做的功为4、如图所示,在边界 PQ 上方有垂直纸面向里的匀强磁场,一对正、负电子同时从边界上的 O 点沿与 PQ 成 θ 角的方向以相同的速度 v 射入磁场中,则关于正、负电子,下列说法不正确的是( )A.在磁场中的运动时间相同B.在磁场中运动的轨道半径相同C.出边界时两者的速度相...

1、当您付费下载文档后,您只拥有了使用权限,并不意味着购买了版权,文档只能用于自身使用,不得用于其他商业用途(如 [转卖]进行直接盈利或[编辑后售卖]进行间接盈利)。
2、本站所有内容均由合作方或网友上传,本站不对文档的完整性、权威性及其观点立场正确性做任何保证或承诺!文档内容仅供研究参考,付费前请自行鉴别。
3、如文档内容存在违规,或者侵犯商业秘密、侵犯著作权等,请点击“违规举报”。

碎片内容

2025届四川省遂宁高级实验学校物理高二下期中学业质量监测模拟试题含解析

您可能关注的文档

确认删除?