云南省弥勒市2026届初三下学期周练试卷(四)语文试题含解析

云南省弥勒市2026届初三下学期周练试卷(四)语文试题含解析_第1页
1/20
云南省弥勒市2026届初三下学期周练试卷(四)语文试题含解析_第2页
2/20
云南省弥勒市2026届初三下学期周练试卷(四)语文试题含解析_第3页
3/20
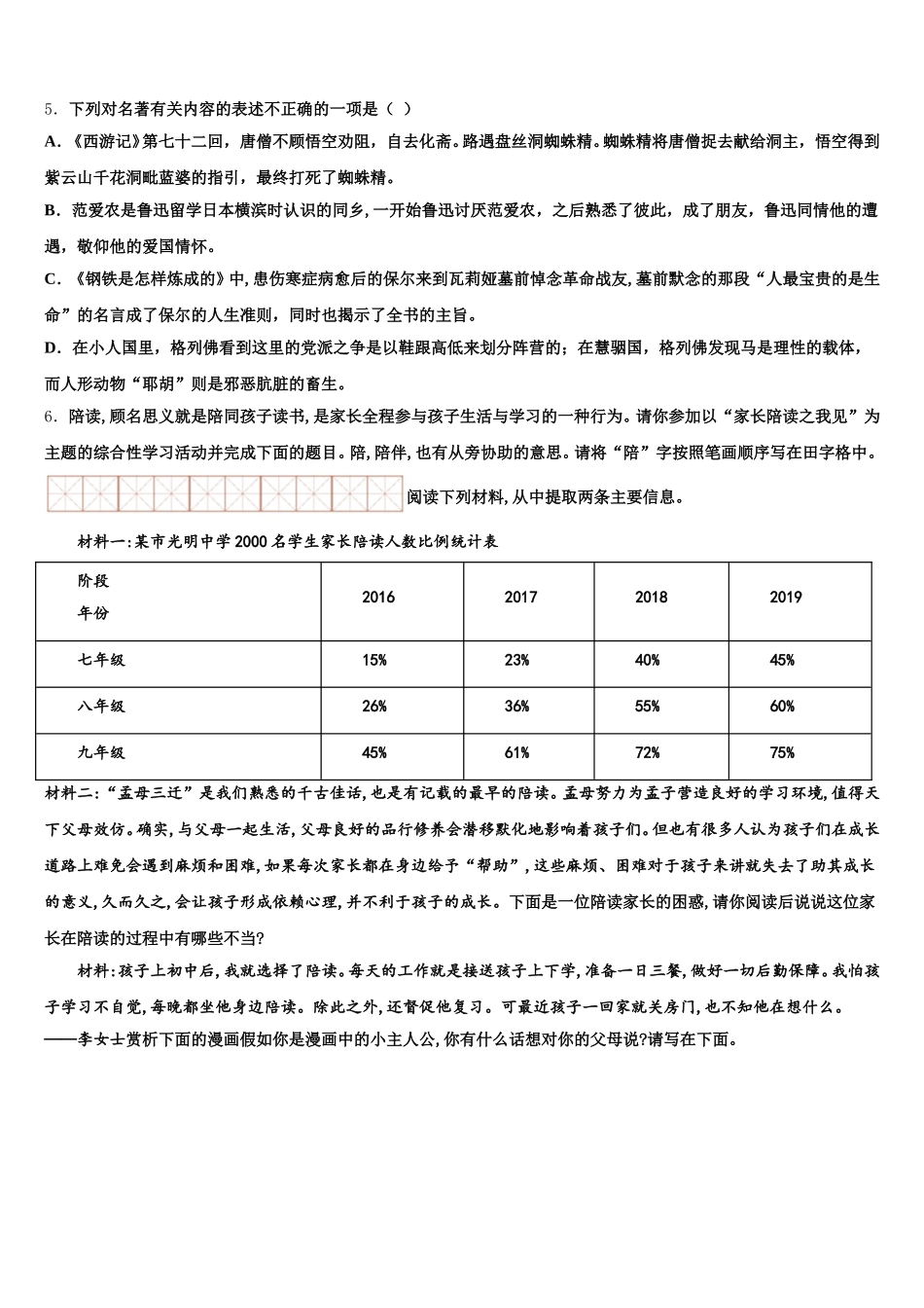
云南省弥勒市 2026 届初三下学期周练试卷(四)语文试题考生须知:1.全卷分选择题和非选择题两部分,全部在答题纸上作答。选择题必须用 2B 铅笔填涂;非选择题的答案必须用黑色字迹的钢笔或答字笔写在“答题纸”相应位置上。2.请用黑色字迹的钢笔或答字笔在“答题纸”上先填写姓名和准考证号。3.保持卡面清洁,不要折叠,不要弄破、弄皱,在草稿纸、试题卷上答题无效。一、积累与运用1.将下列句子组成语意连贯的一段话,语序排列正确的一项是( ) 家庭是人们心灵的归宿,家风是社会风气的重要组成。 ① 近年来,从中央到地方,许多移风易俗的举措,引导人们回归重家庭、重家风的节日传统。② 如果轻视了春节的文化意味,把过节仅仅视为“吃、玩、睡、买、游”,那么无疑就冲淡了节日的意义。③ 从温饱不足到全面小康,从娱乐单一到文化多元,春节是常新的,家风建设也需要在传承中创新、在创新中传承。④ 春节的价值内核经久不变,那就是我们内心中对亲情团聚的依依眷恋、对生活幸福的热切向往。⑤ 节日期间亲子同阅读,传承了“耕读传家”的好家风;全家出游体验异乡文化,创新了“读万卷书,行万里路”的好家风。A.①③②⑤④B.②①③⑤④C.②①⑤③④D.①③⑤②④2.文化积累——下列关于名著和文化常识的表述正确的一项是( )A.《骆驼祥子》中,祥子在历经被抢劫、被敲诈、虎妞难产而死、小福子另嫁他人等一次次打击之后,彻底丧失了生活的梦想,由原来那个老实、坚韧、健壮的祥子变成了狡猾、麻木、吃喝嫖赌、自暴自弃的行尸走肉。B.鲁迅先生的文学作品塑造了一系列的知识分子形象,比如《藤野先生》中的藤野先生、《故乡》中的“我”以及《孔乙己》中的孔乙己等,这些人物都来自他的小说。C.“唐宋八大家”是指包括韩愈、苏轼、苏洵、苏辙、王安石、柳宗元、欧阳修、曾巩在内的八位著名文学家。D.《巨人三传》记叙了德国音乐家贝多芬、法国画家和雕塑家米开朗琪罗、俄国作家托尔斯泰苦难和坎坷的一生,赞美了他们高尚的品格和顽强奋斗的精神。3.下列各句中有语病的一项是( )A.第 15 届“中国光谷”国际光电子博览会暨论坛,将在中国光谷科技会展中心举行。B.一位乘客因为坐过站而不满和司机激烈争执互殴,引发坠江事故,造成重大人员伤亡。C.海南铺前大桥的建成,将实现文昌与海口 400 多年的通车梦,提高铺前地区的旅游发展。D.国家部门发布《保护生命长江武汉宣言》,发出保护生命长江、建设生态文明的...

1、当您付费下载文档后,您只拥有了使用权限,并不意味着购买了版权,文档只能用于自身使用,不得用于其他商业用途(如 [转卖]进行直接盈利或[编辑后售卖]进行间接盈利)。
2、本站所有内容均由合作方或网友上传,本站不对文档的完整性、权威性及其观点立场正确性做任何保证或承诺!文档内容仅供研究参考,付费前请自行鉴别。
3、如文档内容存在违规,或者侵犯商业秘密、侵犯著作权等,请点击“违规举报”。

碎片内容

云南省弥勒市2026届初三下学期周练试卷(四)语文试题含解析

您可能关注的文档

确认删除?