2024-2025学年东营市胜利第一中学物理高一第二学期期末质量检测模拟试题含解析

2024-2025学年东营市胜利第一中学物理高一第二学期期末质量检测模拟试题含解析_第1页
1/14
2024-2025学年东营市胜利第一中学物理高一第二学期期末质量检测模拟试题含解析_第2页
2/14
2024-2025学年东营市胜利第一中学物理高一第二学期期末质量检测模拟试题含解析_第3页
3/14
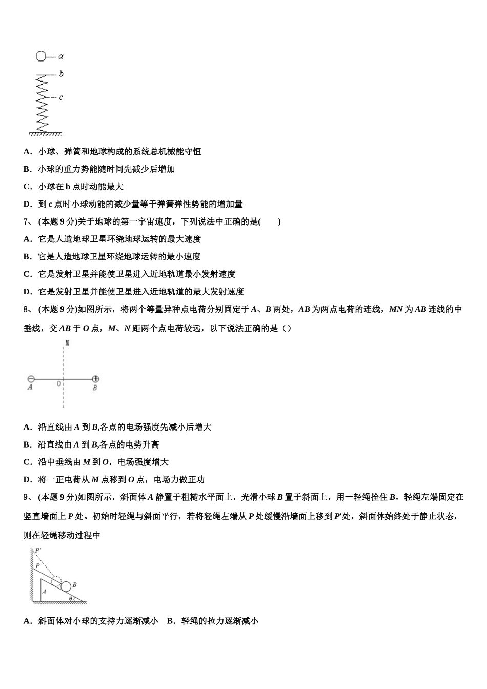
2024-2025 学年东营市胜利第一中学物理高一第二学期期末质量检测模拟试题注意事项1.考生要认真填写考场号和座位序号。2.试题所有答案必须填涂或书写在答题卡上,在试卷上作答无效。第一部分必须用 2B 铅笔作答;第二部分必须用黑色字迹的签字笔作答。3.考试结束后,考生须将试卷和答题卡放在桌面上,待监考员收回。一、选择题(本题共 12 小题,每小题 5 分,共 60 分,在每小题给出的四个选项中,有的小题只有一个选项正确,有的小题有多个选项正确.全部选对的得 5 分,选不全的得 3 分,有选错的或不答的得 0 分)1、 (本题 9 分)如图示,两个质量为 m1=2kg 和 m2=3kg 物体放置于光滑水平面上,中间用轻质弹簧秤连接,两个大小分别为 F1=30N,F2=20N 的水平拉力分别作用于 m1和 m2上.则( )A.弹簧秤示数是 24NB.m1和 m2共同运动加速度大小为 a=4m/s2C.突然撤去 F2的瞬间,m1的加速度大小为 a=3m/s2D.突然撤去 F1的瞬间,m2的加速度大小为 a=2m/s22、光滑水平地面上静止一质量为 1kg 的物块,某时刻开始受到一外力作用,外力 F 随时间 t 的变化如图所示。取 g =10,则下列说法正确的是A.2s 末,物块的运动方向发生改变B.前 2s 内,外力 F 做的功为 64JC.3s 末,外力 F 的功率为-4WD.4s 内,外力 F 的功率为 2W3、 (本题 9 分)如图所示为一个做匀变速曲线运动的质点从 A 到 E 的运动轨迹示意图,已知在 B 点的速度与加速度相互垂直,则下列说法中正确的是( )A.D 点的速率比 C 点的速率大B.A 点的加速度与速度的夹角小于 90°C.A 点的加速度比 D 点的加速度大D.从 A 到 D 速度先增大后减小4、如图是农田自动灌溉喷射装置截面示意图,喷嘴的横截面积为,离地的高度为.水泵启动后,水从喷嘴沿水平方向喷出,水平射程可达.忽略水池中水泵与地面的高度差、水进入水泵时的速度以及空气阻力,水的密度为.下列说法正确的是( )A.水从喷嘴喷出时的速度为B.每秒钟喷嘴喷出水的质量为C.每秒钟水泵对水做的功为D.每秒钟水泵对水做的功为5、下列现象中,不是利用离心现象的是A.用洗衣机脱水B.汽车转弯时要减速C.用离心沉淀器分离物质D.转动雨伞,可以去除雨伞上的一些水6、如图,小球自 a 点由静止自由下落,到 b 点时与弹簧接触,到 c 点时弹簧被压缩到最短,若不计弹簧质量和空气阻力,在小球由 a→b→c 的运动过程中,说法正确的是A....

1、当您付费下载文档后,您只拥有了使用权限,并不意味着购买了版权,文档只能用于自身使用,不得用于其他商业用途(如 [转卖]进行直接盈利或[编辑后售卖]进行间接盈利)。
2、本站所有内容均由合作方或网友上传,本站不对文档的完整性、权威性及其观点立场正确性做任何保证或承诺!文档内容仅供研究参考,付费前请自行鉴别。
3、如文档内容存在违规,或者侵犯商业秘密、侵犯著作权等,请点击“违规举报”。

碎片内容

2024-2025学年东营市胜利第一中学物理高一第二学期期末质量检测模拟试题含解析

您可能关注的文档

确认删除?