2026届黑龙江省绥滨县第一中学化学高一第一学期期中经典模拟试题含解析

2026届黑龙江省绥滨县第一中学化学高一第一学期期中经典模拟试题含解析_第1页
1/13
2026届黑龙江省绥滨县第一中学化学高一第一学期期中经典模拟试题含解析_第2页
2/13
2026届黑龙江省绥滨县第一中学化学高一第一学期期中经典模拟试题含解析_第3页
3/13
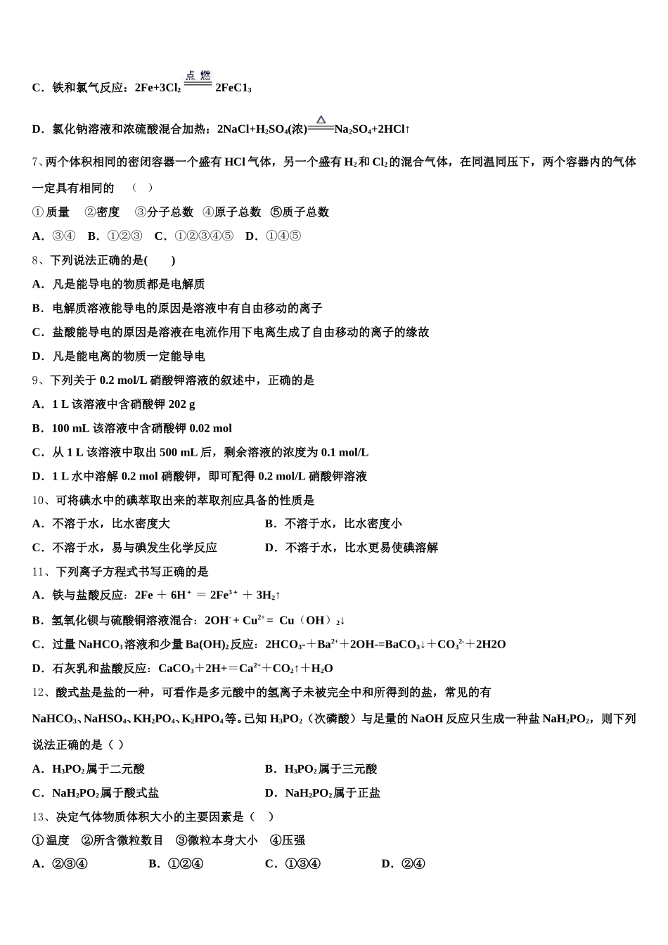
2026 届黑龙江省绥滨县第一中学化学高一第一学期期中经典模拟试题考生请注意:1.答题前请将考场、试室号、座位号、考生号、姓名写在试卷密封线内,不得在试卷上作任何标记。2.第一部分选择题每小题选出答案后,需将答案写在试卷指定的括号内,第二部分非选择题答案写在试卷题目指定的位置上。3.考生必须保证答题卡的整洁。考试结束后,请将本试卷和答题卡一并交回。一、选择题(每题只有一个选项符合题意)1、有些电影、电视剧中的仙境美轮美奂,这些神话仙境中所需的烟雾是在放于温热石棉网上的 NH4NO3和 Zn 粉的混合物中滴几滴水后产生的白烟:NH4NO3+Zn===ZnO+N2↑+2H2O,下列有关说法中正确的是A.该反应中 NH4NO3只作氧化剂B.该反应中只有两种元素化合价改变C.每消耗 65 克锌会产生 22.4L N2D.ZnO 是该反应的还原产物2、黑火药是由硫黄粉、硝酸钾和木炭按一定比例混合而成的,爆炸时的反应是 S+2KNO3+3C=K2S+N2↑+3CO2↑,该反应的还原剂是( )A.CB.SC.KNO3D.S 和 KNO33、氧化还原反应的实质是( )A.元素化合价发生变化B.反应中有氧原子的得失C.反应中有电子得失或电子对的偏移D.反应后生成新物质4、配制 100mL1mol/L 稀硫酸溶液时,下列实验操作使得所配溶液浓度偏小的A.用量筒量取所需的浓硫酸时俯视读数B.定容后摇匀,发现液面最低点低于刻度线C.定容时,俯视刻度线D.用量筒量取浓硫酸倒入烧杯,用蒸馏水洗量筒 2~3 次,洗液倒入烧杯中5、下列离子方程式正确的是A.澄清石灰水与稀盐酸反应:Ca(OH)2+2H+===Ca2++2H2OB.碳酸钠溶液与盐酸反应:Na2CO3+2H+===2Na++H2O+CO2↑C.稀硫酸与氢氧化钡溶液反应:H++OH-+Ba2++SO42-===H2O+BaSO4↓D.氢氧化钾溶液与稀硫酸反应:H++OH-===H2O6、下列反应中,既是化合反应,又是氧化还原反应的是A.生石灰与水反应:CaO+ H2O =Ca(OH)2B.氯气通入溴化钠溶液:C12+2NaBr= 2NaCl+Br2C.铁和氯气反应:2Fe+3Cl22FeC13D.氯化钠溶液和浓硫酸混合加热:2NaCl+H2SO4(浓)Na2SO4+2HCl↑7、两个体积相同的密闭容器一个盛有 HCl 气体,另一个盛有 H2和 Cl2的混合气体,在同温同压下,两个容器内的气体一定具有相同的 ( )① 质量 ②密度 ③分子总数 ④原子总数 ⑤质子总数A. ③④B. ①②③C. ①②③④⑤D.①④⑤8、下列说法正确的是( )A.凡是能导电的物质都是电解质B.电解质溶液能导电的原因是溶液中有自由移动的离子C.盐酸能导电的原...

1、当您付费下载文档后,您只拥有了使用权限,并不意味着购买了版权,文档只能用于自身使用,不得用于其他商业用途(如 [转卖]进行直接盈利或[编辑后售卖]进行间接盈利)。
2、本站所有内容均由合作方或网友上传,本站不对文档的完整性、权威性及其观点立场正确性做任何保证或承诺!文档内容仅供研究参考,付费前请自行鉴别。
3、如文档内容存在违规,或者侵犯商业秘密、侵犯著作权等,请点击“违规举报”。

碎片内容

2026届黑龙江省绥滨县第一中学化学高一第一学期期中经典模拟试题含解析

您可能关注的文档

确认删除?