江苏省泰州市2026年初三第一次中考适应性统考语文试题试卷含解析

江苏省泰州市2026年初三第一次中考适应性统考语文试题试卷含解析_第1页
1/15
江苏省泰州市2026年初三第一次中考适应性统考语文试题试卷含解析_第2页
2/15
江苏省泰州市2026年初三第一次中考适应性统考语文试题试卷含解析_第3页
3/15
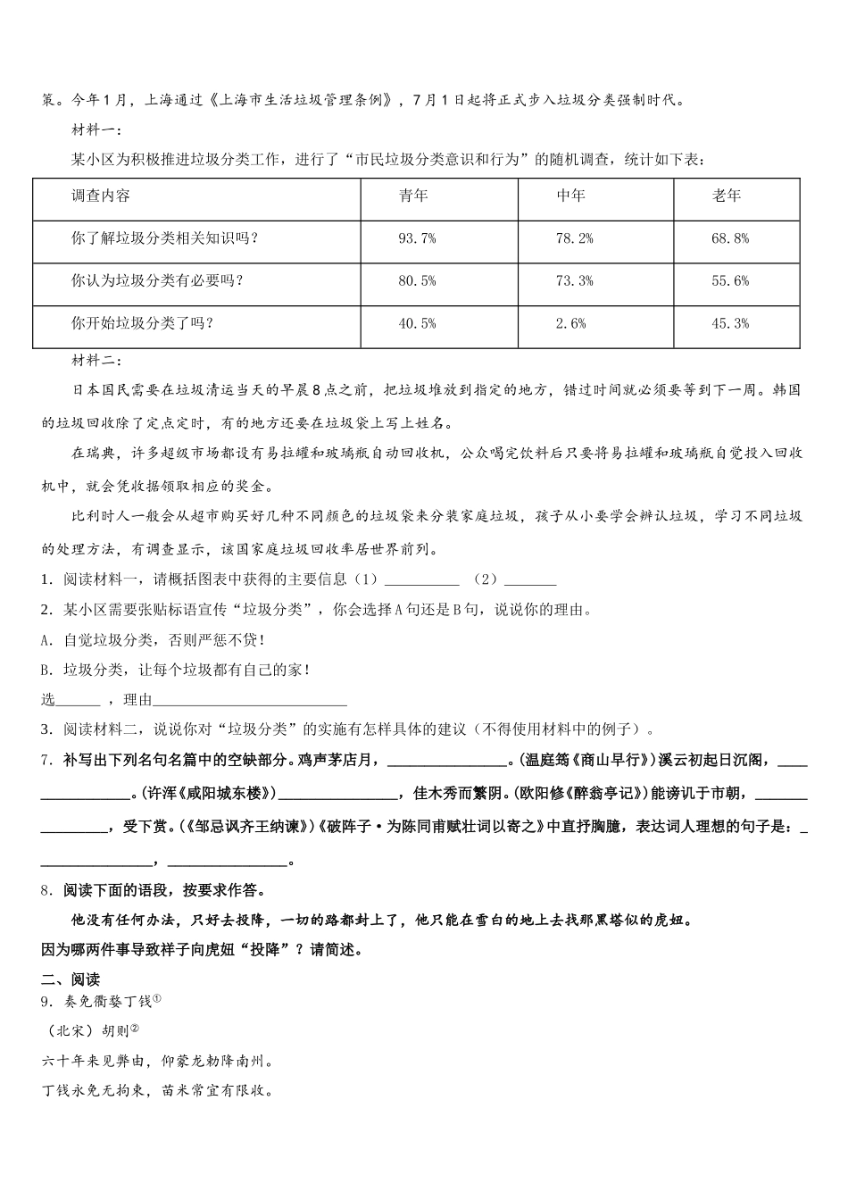
江苏省泰州市 2026 年初三第一次中考适应性统考语文试题试卷请考生注意:1.请用 2B 铅笔将选择题答案涂填在答题纸相应位置上,请用 0.5 毫米及以上黑色字迹的钢笔或签字笔将主观题的答案写在答题纸相应的答题区内。写在试题卷、草稿纸上均无效。2.答题前,认真阅读答题纸上的《注意事项》,按规定答题。一、积累与运用1.下列句子中加点的词语使用正确的一项是( )A.105 岁高龄的著名作家杨绛先生在北京去世,这个消息很快被传得满城风雨。B.5 月 20 日,我市各级部门认真落实救灾应急预案,有条不紊地开展灾后救助工作。C.谢幕战中的科比,首当其冲,狂砍 60 分,打破了 NBA 球员退役的得分记录。D.虽然这道题很难理解,但是在小明耐心细致的讲解下,我们终于幡然悔悟了。2.下列各组词语中加点字的书写或注音有误的一组是( )A.栈桥(zhàn) 迟疑不决 魁梧(wu) 余音绕梁B.恐吓(hè) 郑重其事 惊骇(hài) 荒谬绝伦C.揣摩(chuǎi) 莫名其妙 煞白(shā) 鸭雀无声D.桑梓(zǐ) 叱咤风云 瞥见(piē) 不可名状3.选出下列加点字音形完全正确的一项。( )A.连累 lěi 取谛 dì 底蕴 yùn 再接再厉 lìB.抱歉 bào 松懈 xiè 安详 xiáng 妄乎所以 wàngC.怔住 zhèng 应届 yīng 遐想 xiá 通宵达旦 xiāoD.积淀 jí 香蒲 pú 蒙骗 mēng 井然有序 xù4.下列各句中,加点成语使用正确的一项是( )A.鄙人的画今天展出,请各位专家评头论足,多多指导。B.有些人对于闯红灯总是不以为然,认为只要不与汽车撞上,总会没事的。C.凉山森林火势凶猛,消防官兵们为了国家和人民的利益赴汤蹈火,在所不惜。D.大家的行李在头天晚上就收拾好了,只有他一个人临出发才七手八脚地忙起来。5.下列句子中,加点词语使用正确的一项是( )A.万众一心,三人成虎,众志成城,只要团结一致,就没有什么过不去的火焰山。B.一位位声音大咖在《声临其境》中用他们忘乎所以的表演向观众们诠释了声音的魅力。C.随着“五个一”城市战略的实施,弥勒将成为一座浮光掠影的宜居城市。D.三年时光匆匆而过,在毕业晚会上,同学们回首往事,不禁潸然泪下。6.阅读下面材料,完成各题。2017 年 3 月,国务院下发了《生活垃圾分类制度实施方案》,将垃圾分类从宣传性政策变为部分场合下的强制性政策。今年 1 月,上海通过《上海市生活垃圾管理条例》,7 月 1 日起将正式步入垃圾分类强制时代...

1、当您付费下载文档后,您只拥有了使用权限,并不意味着购买了版权,文档只能用于自身使用,不得用于其他商业用途(如 [转卖]进行直接盈利或[编辑后售卖]进行间接盈利)。
2、本站所有内容均由合作方或网友上传,本站不对文档的完整性、权威性及其观点立场正确性做任何保证或承诺!文档内容仅供研究参考,付费前请自行鉴别。
3、如文档内容存在违规,或者侵犯商业秘密、侵犯著作权等,请点击“违规举报”。

碎片内容

江苏省泰州市2026年初三第一次中考适应性统考语文试题试卷含解析

您可能关注的文档

确认删除?