北京西城8中2025届高一生物第二学期期末质量跟踪监视模拟试题含解析

北京西城8中2025届高一生物第二学期期末质量跟踪监视模拟试题含解析_第1页
1/9
北京西城8中2025届高一生物第二学期期末质量跟踪监视模拟试题含解析_第2页
2/9
北京西城8中2025届高一生物第二学期期末质量跟踪监视模拟试题含解析_第3页
3/9
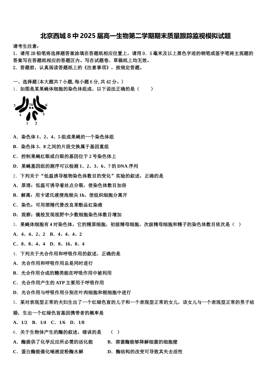
北京西城 8 中 2025 届高一生物第二学期期末质量跟踪监视模拟试题请考生注意:1.请用 2B 铅笔将选择题答案涂填在答题纸相应位置上,请用 0.5 毫米及以上黑色字迹的钢笔或签字笔将主观题的答案写在答题纸相应的答题区内。写在试题卷、草稿纸上均无效。2.答题前,认真阅读答题纸上的《注意事项》,按规定答题。一、选择题(本大题共 7 小题,每小题 6 分,共 42 分。)1.如图是某果蝇体细胞的染色体组成,以下说法正确的是( )A.染色体 1、2、4、5 组成果蝇的一个染色体组B.染色体 3、8 之间的片段交换属于基因重组C.控制果蝇红眼或白眼的基因位于 2 号染色体上D.果蝇基因组的测序可以检测 1、2、3、6、7 的 DNA 序列2.下列关于“低温诱导植物染色体数目的变化”实验的叙述,正确的是A.原理:低温可诱导着丝点分裂,使染色体数目加倍B.解离:用卡诺氏液浸泡根尖 1h,使组织细胞分离开C.染色:可用酒精代替改良苯酚品红染液D.观察:镜检发现视野中少数细胞染色体数目增加3.果蝇体细胞有 4 对染色体,它的精原细胞,初级精母细胞,次级精母细胞和精子的染色体数目依次是( )A.4、4、2、2 B.4、4、4、2C.8、8、4、4 D.8、16、8、44.下列关于光合作用和呼吸作用的叙述,正确的是A.光合作用和呼吸作用总是同时进行B.光合作用合成的糖类能在呼吸作用中被利用C.光合作用产生的 ATP 主要用于呼吸作用D.光合作用与呼吸作用分别在叶肉细胞和根细胞中进行5.某对表现型正常的夫妇生出了一个红绿色盲的儿子和一个表现型正常的女儿,该女儿与一个表现型正常的男子结婚,生出一个红绿色盲基因携带者的概率是A.1/2 B.1/4 C.1/6 D.1/86.关于生物体产生的酶的叙述,错误的是 ( )A.酶提供了化学反应所必需的活化能B.溶菌酶能够降解细菌的细胞壁C.蛋白酶能催化唾液淀粉酶水解D.酶结构的改变可导致其失去活性7.用台盼蓝染色,死细胞会被染成蓝色,而活细胞不着色。该实验所利用的细胞膜特性或功能是A.进行细胞间的信息交流 B.保护细胞内部结构C.流动性 D.选择透过性8.(10 分)下图表示由某种农作物①和②两个品种分别培育出④⑤⑥三个品种的过程,下列分析错误的是A.通过Ⅶ、Ⅷ的方法培育品种⑤最不容易达到目的B.品种⑥的体细胞中有 4 个染色体组C.过程Ⅳ中细胞的分裂方式为有丝分裂D.过程Ⅴ常用适宜浓度的秋水仙素处理萌发的种子或幼苗二、非选择题9.(10 分)据下图回答下列...

1、当您付费下载文档后,您只拥有了使用权限,并不意味着购买了版权,文档只能用于自身使用,不得用于其他商业用途(如 [转卖]进行直接盈利或[编辑后售卖]进行间接盈利)。
2、本站所有内容均由合作方或网友上传,本站不对文档的完整性、权威性及其观点立场正确性做任何保证或承诺!文档内容仅供研究参考,付费前请自行鉴别。
3、如文档内容存在违规,或者侵犯商业秘密、侵犯著作权等,请点击“违规举报”。

碎片内容

北京西城8中2025届高一生物第二学期期末质量跟踪监视模拟试题含解析

您可能关注的文档

确认删除?