2024-2025学年河北省秦皇岛市昌黎县数学四下期末经典试题含解析

2024-2025学年河北省秦皇岛市昌黎县数学四下期末经典试题含解析_第1页
1/12
2024-2025学年河北省秦皇岛市昌黎县数学四下期末经典试题含解析_第2页
2/12
2024-2025学年河北省秦皇岛市昌黎县数学四下期末经典试题含解析_第3页
3/12
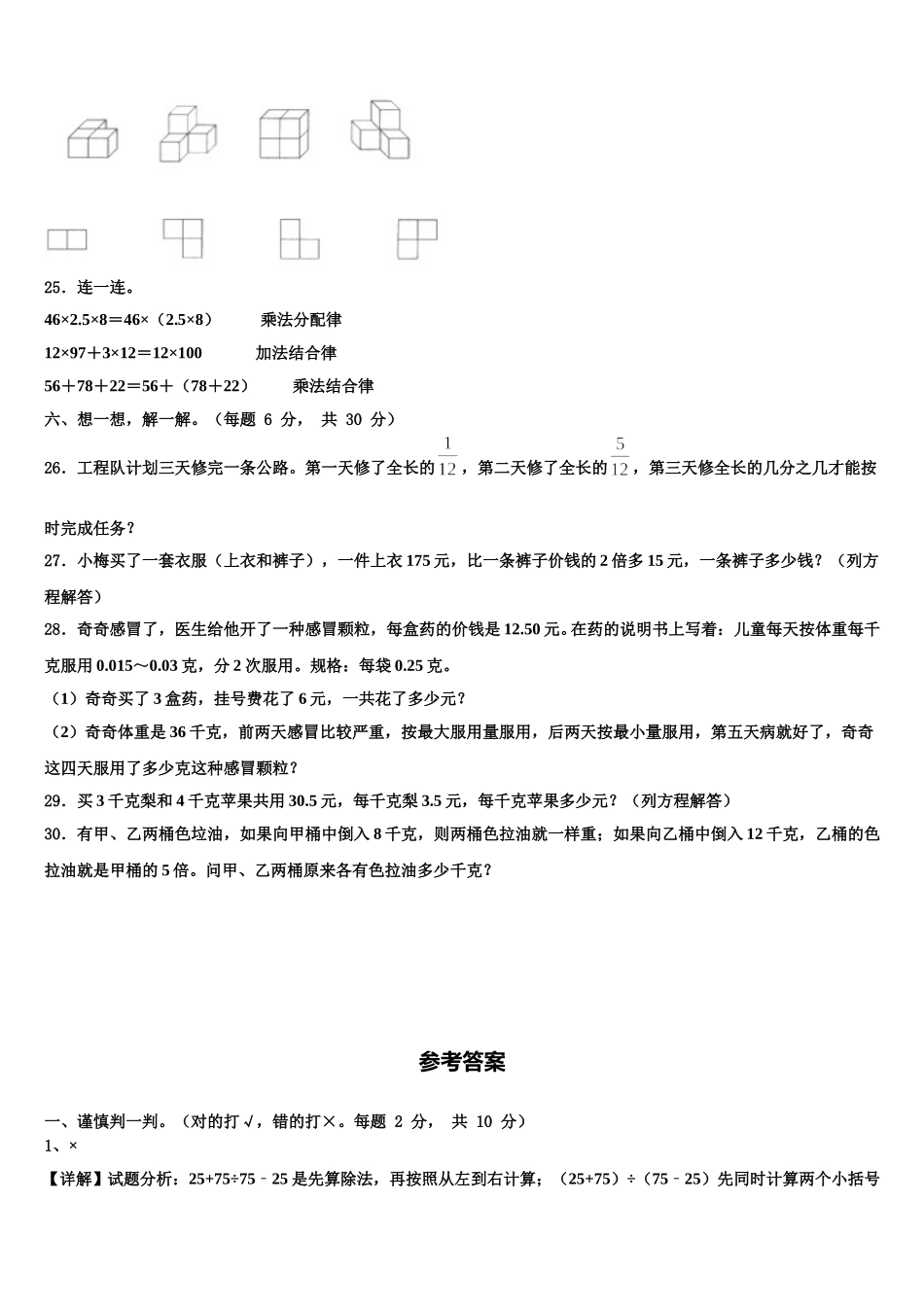
2024-2025 学年河北省秦皇岛市昌黎县数学四下期末经典试题一、谨慎判一判。(对的打√,错的打×。每题 2 分, 共 10 分)1.25+75÷7525﹣与(25+75)÷(7525﹣)的运算顺序相同。(______)2.在用简便方法计算 53×99+53 时,运用了乘法结合律。(______)3.等腰三角形、等腰梯形都是轴对称图形._____.4.0.999 是最大的三位小数. (______)5.三位数□61 与 95 的积一定是五位数. (_______)二、仔细选一选。(把正确答案序号填在括号里。 每题 2 分, 共 10 分)6.在下面的图中,从右面看到的是( )A.B.C.7.56×25×4=56×(25×4)这是根据( )。A.乘法分配律B.乘法交换律C.乘法结合律8.一批服装,甲厂单独做需 10 天,乙厂单独做需 8 天,两厂合作( )天能完成它的。A.B.C.9.等腰三角形的顶角是,那么它的底角是( )。A.B.C.10.知道下面条件中的( ),就可以求出“AB 两地相距多少千米。”① 小轿车已经行驶了 2 个小时。 ② 距离终点还剩 120 千米。③ 小轿车的速度是货车的 2 倍。 ④ 小轿车每小时行驶 50 千米。A.①②③B.①②④C.①④D.③④三、认真填一填。(每题 2 分,共 20 分)11.学校图书室买来 200 本书,放在 2 个书架上,每个书架有 4 层.平均每层放了多少本书?根据思考过程选择算式. “先求每个书架放多少本,再求每层放多少本?”是(____________)算式.“先求两个书架共有几层,再求每层放几本?” 是(____________)算式.A.200÷2÷4 B.200÷(2×4)12.某面粉厂改进技术后,每 10 千克小麦可以磨出 8.24 千克面粉,那么 1 吨小麦可以磨出(______)千克面粉。13.如图,一块三角形玻璃被损坏了一个角。 这个角是(______)度,原来这块玻璃的形状是(______)三角形,也是(______)三角形。14.比 x 的 3 倍多 a 的数是(________),如果 x=6,a=20,那么这个数是(________)。15.7.48 扩大 10 倍后的数是(______);一个数扩大 100 倍后又缩小 1000 倍的结果是 9.085,这个数是(______)。16.一个等腰三角形的两条边分别长 3 厘米和 6 厘米,另一条边长(______)厘米.17.某校为每一位学生编了学籍号,设定末尾 0 表示女生,1 表示男生.如果 1101261 表示 2011 年入学的一班的 26号学生,是男生.那么李红是 2014 年入学的三班 16 号女生,她的学籍号是(...

1、当您付费下载文档后,您只拥有了使用权限,并不意味着购买了版权,文档只能用于自身使用,不得用于其他商业用途(如 [转卖]进行直接盈利或[编辑后售卖]进行间接盈利)。
2、本站所有内容均由合作方或网友上传,本站不对文档的完整性、权威性及其观点立场正确性做任何保证或承诺!文档内容仅供研究参考,付费前请自行鉴别。
3、如文档内容存在违规,或者侵犯商业秘密、侵犯著作权等,请点击“违规举报”。

碎片内容

2024-2025学年河北省秦皇岛市昌黎县数学四下期末经典试题含解析

您可能关注的文档

确认删除?