2024-2025学年上海市嘉定二中等四校物理高二下期中检测模拟试题含解析

2024-2025学年上海市嘉定二中等四校物理高二下期中检测模拟试题含解析_第1页
1/14
2024-2025学年上海市嘉定二中等四校物理高二下期中检测模拟试题含解析_第2页
2/14
2024-2025学年上海市嘉定二中等四校物理高二下期中检测模拟试题含解析_第3页
3/14
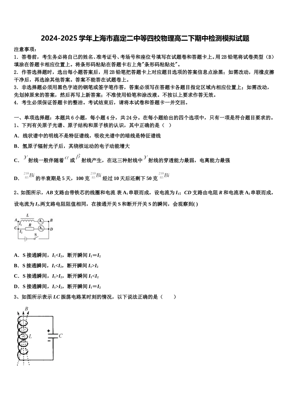
2024-2025 学年上海市嘉定二中等四校物理高二下期中检测模拟试题注意事项:1.答卷前,考生务必将自己的姓名、准考证号、考场号和座位号填写在试题卷和答题卡上。用 2B 铅笔将试卷类型(B)填涂在答题卡相应位置上。将条形码粘贴在答题卡右上角"条形码粘贴处"。2.作答选择题时,选出每小题答案后,用 2B 铅笔把答题卡上对应题目选项的答案信息点涂黑;如需改动,用橡皮擦干净后,再选涂其他答案。答案不能答在试题卷上。3.非选择题必须用黑色字迹的钢笔或签字笔作答,答案必须写在答题卡各题目指定区域内相应位置上;如需改动,先划掉原来的答案,然后再写上新答案;不准使用铅笔和涂改液。不按以上要求作答无效。4.考生必须保证答题卡的整洁。考试结束后,请将本试卷和答题卡一并交回。一、单项选择题:本题共 6 小题,每小题 4 分,共 24 分。在每小题给出的四个选项中,只有一项是符合题目要求的。1、下列有关原子光谱、原子结构和原子核的认识,其中正确的是( )A.线状谱中的明线不是特征谱线,吸收光谱中的暗线是特征谱线B.氢原子辐射光子后,其绕核运动的电子动能增大C.射线一般伴随着或射线产生,在这三种射线中射线的穿透能力最弱,电离能力最强D.的半衰期是 5 天,100 克经过 10 天后还剩下 50 克2、如图所示,AB 支路由带铁芯的线圈和电流 表 A1串联而成,设电流为 I1;CD 支路由电阻 R 和电流表 A2串联而成,设电流为 I2.两支路电阻阻值相同,在接通开关 S 和断开开关 S 的瞬间,会观察到( )A.S 接通瞬间,I1I2C.S 接通瞬间,I1>I2,断开瞬间 I1I2,断开瞬间 I1=I23、如图所示表示 LC 振荡电路某时刻的情况,以下说法正确的是( )A.电容器正在充电B.电感线圈中的电流正在增加C.若在电感线圈中插入铁芯会减小充电时间D.电容器两端电压正在增大4、如图所示,P 是水平地面上的一点,A、B、C、D 在同一条竖直线上,且 AB=BC=CD.从 A、B、C 三点分别水平抛出一个物体,这三个物体都落在水平地面上的 P 点.则三个物体抛出时的速度大小之比为 vA∶vB∶vC为( )A.B.C.1∶2∶3D.1∶1∶15、如图所示,一矩形线圈绕与匀强磁场垂直的中心轴 OO′沿顺时针方向转动,引出线的两端分别与相互绝缘的两个半圆形铜环 M 和 N 相连.M 和 N 又通过固定的电刷 P 和 Q 与电阻 R 相连....

1、当您付费下载文档后,您只拥有了使用权限,并不意味着购买了版权,文档只能用于自身使用,不得用于其他商业用途(如 [转卖]进行直接盈利或[编辑后售卖]进行间接盈利)。
2、本站所有内容均由合作方或网友上传,本站不对文档的完整性、权威性及其观点立场正确性做任何保证或承诺!文档内容仅供研究参考,付费前请自行鉴别。
3、如文档内容存在违规,或者侵犯商业秘密、侵犯著作权等,请点击“违规举报”。

碎片内容

2024-2025学年上海市嘉定二中等四校物理高二下期中检测模拟试题含解析

您可能关注的文档

确认删除?