上海市西南位育中学2025届高二物理第二学期期中学业水平测试试题含解析

上海市西南位育中学2025届高二物理第二学期期中学业水平测试试题含解析_第1页
1/13
上海市西南位育中学2025届高二物理第二学期期中学业水平测试试题含解析_第2页
2/13
上海市西南位育中学2025届高二物理第二学期期中学业水平测试试题含解析_第3页
3/13
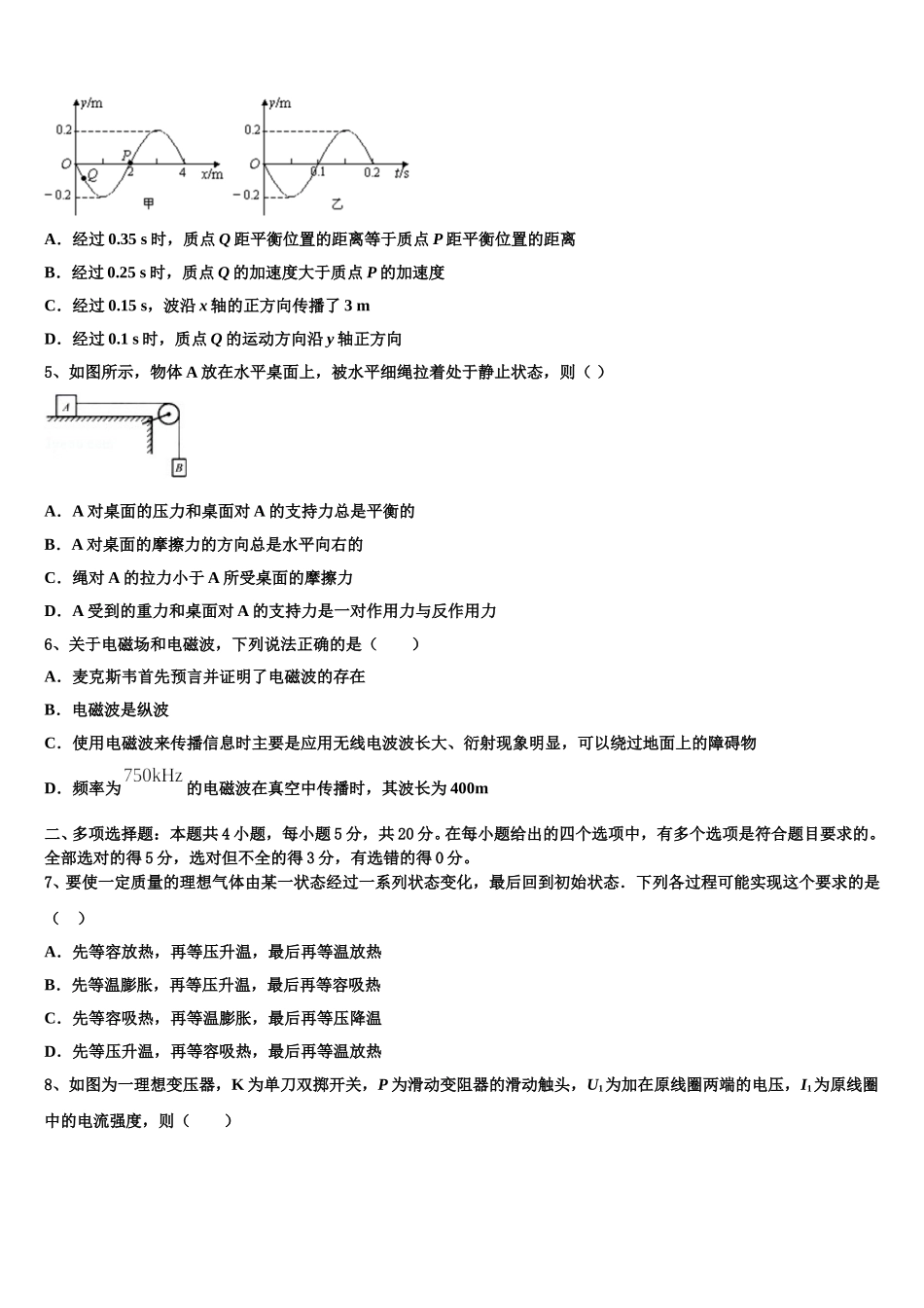
上海市西南位育中学 2025 届高二物理第二学期期中学业水平测试试题注意事项:1. 答题前,考生先将自己的姓名、准考证号填写清楚,将条形码准确粘贴在考生信息条形码粘贴区。2.选择题必须使用 2B 铅笔填涂;非选择题必须使用 0.5 毫米黑色字迹的签字笔书写,字体工整、笔迹清楚。3.请按照题号顺序在各题目的答题区域内作答,超出答题区域书写的答案无效;在草稿纸、试题卷上答题无效。4.保持卡面清洁,不要折叠,不要弄破、弄皱,不准使用涂改液、修正带、刮纸刀。一、单项选择题:本题共 6 小题,每小题 4 分,共 24 分。在每小题给出的四个选项中,只有一项是符合题目要求的。1、如图所示,从地面上的 A 点以速度 v 竖直向上抛出一小球,上升至最高点 B 后返回,O 为 A、B 的中点,小球在运动过程中受到的空气阻力大小不变.下列说法正确的是( ) A.小球上升至 O 点时的速度等于 0.5vB.小球上升至 O 点时的速度小于 0.5vC.小球在上升过程中重力的冲量小于下降过程中重力的冲量D.小球在上升过程中动能的减少量等于下降过程中动能的增加量2、经研究发现:空气的折射率大于 1,并且离地球表面越近,大气层的密度越大,折射率越大,假设地球表面不存在大气层,那么人们观察到的日出时刻与实际存在大气层的情况相比( )A.将提前B.将延后C.某些区域提前,在另一些区域延后D.不变3、如图甲所示为一列简谐横波在 t=3 s 时的波形图,图乙是该列波中的质点 P 的振动图象,由图甲、乙中所提供的信息可知这列波的传播速度 v 以及传播方向分别是( )A.v=25 cm/s,向左传播B.v=50 cm/s,向左传播C.v=25 cm/s,向右传播D.v=50 cm/s,向右传播4、图甲为一列简谐横波在某一时刻的波形图,图乙为质点 P 以此时刻为计时起点的振动图象。从该时刻起( )A.经过 0.35 s 时,质点 Q 距平衡位置的距离等于质点 P 距平衡位置的距离B.经过 0.25 s 时,质点 Q 的加速度大于质点 P 的加速度C.经过 0.15 s,波沿 x 轴的正方向传播了 3 mD.经过 0.1 s 时,质点 Q 的运动方向沿 y 轴正方向5、如图所示,物体 A 放在水平桌面上,被水平细绳拉着处于静止状态,则( )A.A 对桌面的压力和桌面对 A 的支持力总是平衡的B.A 对桌面的摩擦力的方向总是水平向右的C.绳对 A 的拉力小于 A 所受桌面的摩擦力D.A 受到的重力和桌面对 A 的支持力是一对作用力与反作用力6、...

1、当您付费下载文档后,您只拥有了使用权限,并不意味着购买了版权,文档只能用于自身使用,不得用于其他商业用途(如 [转卖]进行直接盈利或[编辑后售卖]进行间接盈利)。
2、本站所有内容均由合作方或网友上传,本站不对文档的完整性、权威性及其观点立场正确性做任何保证或承诺!文档内容仅供研究参考,付费前请自行鉴别。
3、如文档内容存在违规,或者侵犯商业秘密、侵犯著作权等,请点击“违规举报”。

碎片内容

上海市西南位育中学2025届高二物理第二学期期中学业水平测试试题含解析

您可能关注的文档

确认删除?