2025年河南省郑州市四校生物高一第二学期期末学业质量监测试题含解析

2025年河南省郑州市四校生物高一第二学期期末学业质量监测试题含解析_第1页
1/9
2025年河南省郑州市四校生物高一第二学期期末学业质量监测试题含解析_第2页
2/9
2025年河南省郑州市四校生物高一第二学期期末学业质量监测试题含解析_第3页
3/9
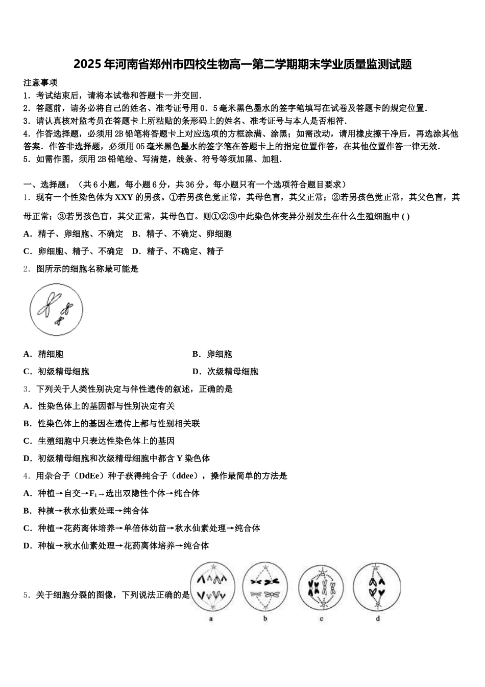
2025 年河南省郑州市四校生物高一第二学期期末学业质量监测试题注意事项1.考试结束后,请将本试卷和答题卡一并交回.2.答题前,请务必将自己的姓名、准考证号用 0.5 毫米黑色墨水的签字笔填写在试卷及答题卡的规定位置.3.请认真核对监考员在答题卡上所粘贴的条形码上的姓名、准考证号与本人是否相符.4.作答选择题,必须用 2B 铅笔将答题卡上对应选项的方框涂满、涂黑;如需改动,请用橡皮擦干净后,再选涂其他答案.作答非选择题,必须用 05 毫米黑色墨水的签字笔在答题卡上的指定位置作答,在其他位置作答一律无效.5.如需作图,须用 2B 铅笔绘、写清楚,线条、符号等须加黑、加粗.一、选择题:(共 6 小题,每小题 6 分,共 36 分。每小题只有一个选项符合题目要求)1.现有一个性染色体为 XXY 的男孩。①若男孩色觉正常,其母色盲,其父正常;②若男孩色觉正常,其父色盲,其母正常;③若男孩色盲,其父正常,其母色盲。则①②③中此染色体变异分别发生在什么生殖细胞中 ( )A.精子、卵细胞、不确定 B.精子、不确定、卵细胞C.卵细胞、精子、不确定 D.精子、不确定、精子2.图所示的细胞名称最可能是A.精细胞B.卵细胞C.初级精母细胞D.次级精母细胞3.下列关于人类性别决定与伴性遗传的叙述,正确的是A.性染色体上的基因都与性别决定有关B.性染色体上的基因在遗传上都与性别相关联C.生殖细胞中只表达性染色体上的基因D.初级精母细胞和次级精母细胞中都含 Y 染色体4.用杂合子(DdEe)种子获得纯合子(ddee),操作最简单的方法是A.种植→自交→F1→选出双隐性个体→纯合体B.种植→秋水仙素处理→纯合体C.种植→花药离体培养→单倍体幼苗→秋水仙素处理→纯合体D.种植→秋水仙素处理→花药离体培养→纯合体5.关于细胞分裂的图像,下列说法正确的是A.a 图与 b 图所示细胞染色体数不同,染色单体数相同B.b 图和 c 图所示细胞各含有 2 个四分体C.c 图和 d 图所示细胞具有相同的染色体数和不同的染色体组数D.图中所有细胞可以属于同一生物体6.下列关于人红绿色盲的叙述,不正确的是A.色盲女性的父亲或儿子必是色盲B.男性与女性的患病概率相等C.色盲遗传常表现为隔代交叉遗传D.外孙的色盲基因可能来自其外祖父和外祖母二、综合题:本大题共 4 小题7.(9 分)如图为某二倍体高等雄性动物细胞示意图(字母代表染色体),请据图回答下列问题:(1)该细胞处于_____期,产生的子细...

1、当您付费下载文档后,您只拥有了使用权限,并不意味着购买了版权,文档只能用于自身使用,不得用于其他商业用途(如 [转卖]进行直接盈利或[编辑后售卖]进行间接盈利)。
2、本站所有内容均由合作方或网友上传,本站不对文档的完整性、权威性及其观点立场正确性做任何保证或承诺!文档内容仅供研究参考,付费前请自行鉴别。
3、如文档内容存在违规,或者侵犯商业秘密、侵犯著作权等,请点击“违规举报”。

碎片内容

2025年河南省郑州市四校生物高一第二学期期末学业质量监测试题含解析

您可能关注的文档

确认删除?