2025届吉林省四平市公主岭市范家屯镇第一中学高二下物理期中质量检测试题含解析

2025届吉林省四平市公主岭市范家屯镇第一中学高二下物理期中质量检测试题含解析_第1页
1/14
2025届吉林省四平市公主岭市范家屯镇第一中学高二下物理期中质量检测试题含解析_第2页
2/14
2025届吉林省四平市公主岭市范家屯镇第一中学高二下物理期中质量检测试题含解析_第3页
3/14
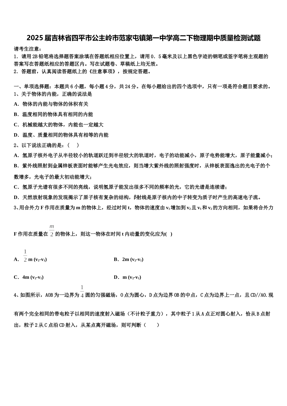
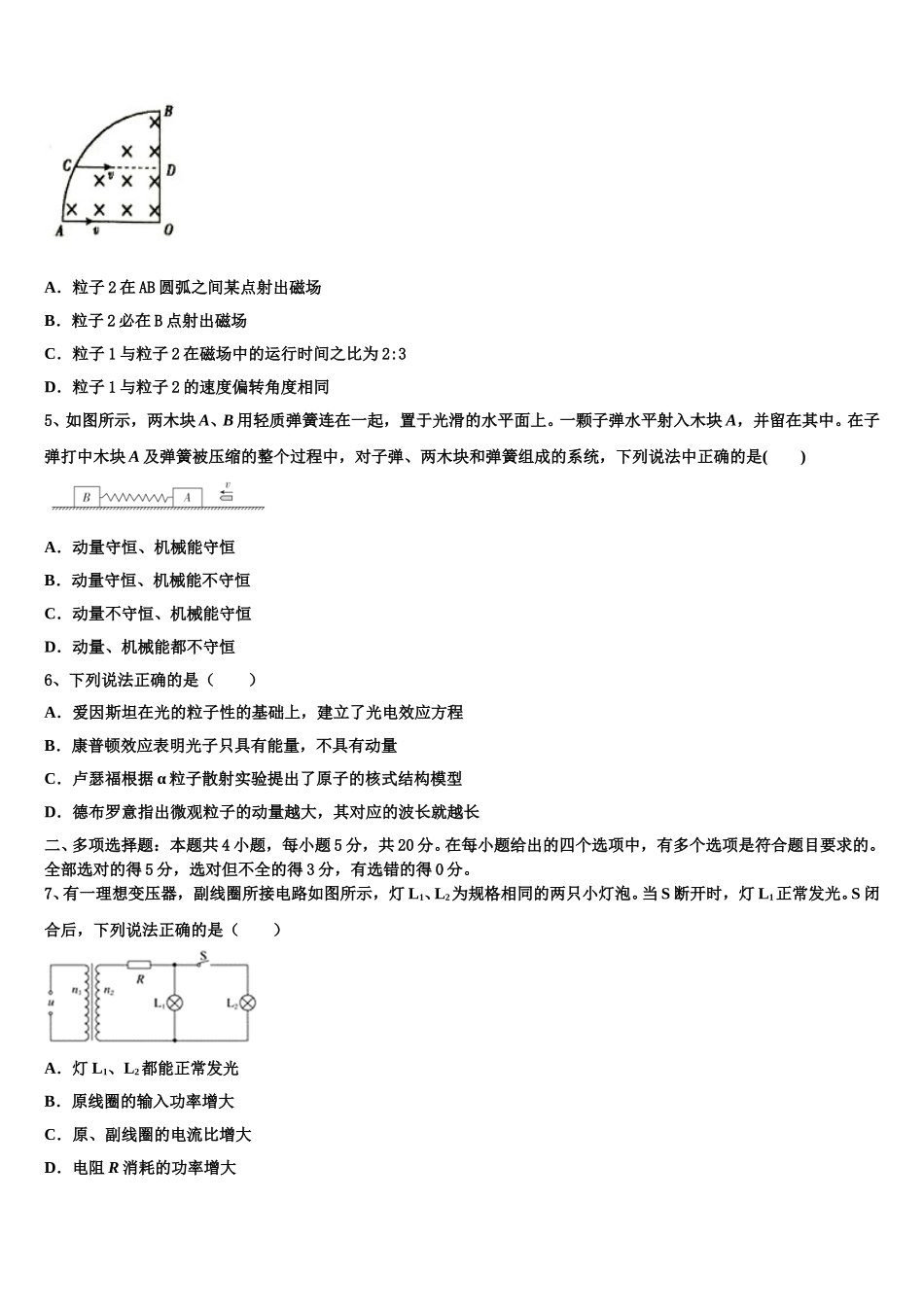
2025 届吉林省四平市公主岭市范家屯镇第一中学高二下物理期中质量检测试题请考生注意:1.请用 2B 铅笔将选择题答案涂填在答题纸相应位置上,请用 0.5 毫米及以上黑色字迹的钢笔或签字笔将主观题的答案写在答题纸相应的答题区内。写在试题卷、草稿纸上均无效。2.答题前,认真阅读答题纸上的《注意事项》,按规定答题。一、单项选择题:本题共 6 小题,每小题 4 分,共 24 分。在每小题给出的四个选项中,只有一项是符合题目要求的。1、关于物体的内能,正确的说法是A.物体的内能与物体的体积有关B.温度相同的物体具有相同的内能C.机械能越大的物体,内能也一定越大D.温度、质量相同的物体具有相等的内能2、以下说法正确的是:( )A.氢原子核外电子从半径较小的轨道跃迁到半径较大的轨道时,电子的动能减小,原子电势能增大,原子能量减小;B.紫外线照射到金属锌板表面时能够产生光电效应,则当增大紫外线的照射强度时,从锌板表面逸出的光电子的个数增多,光电子的最大初动能增大;C.氢原子光谱有很多不同的亮线,说明氢原子能发出很多不同的频率的光,它的光谱是连续谱;D.天然放射现象的发现揭示了原子核有复杂的结构,射线是原子核内的中子转变为质子时产生的高速电子流。3、用合外力 F 作用在质量为 m 的物体上,经过时间 t,物体的速度由 v1增加到 v2且 v1和 v2的方向相同,如果将合外力F 作用在质量在的物体上,则这一物体在时间 t 内动量的变化应为( )A.m (v2-v1)B.2m (v2-v1)C.4m (v2-v1)D.m (v2-v1)4、如图所示,AOB 为一边界为圆的匀强磁场,O 点为圆心,D 点为边界 OB 的中点,C 点为边界上一点,且 CD//AO.现有两个完全相同的带电粒子以相同的速度射入磁场(不计粒子重力),其中粒子 1 从 A 点正对圆心射入,恰从 B 点射出,粒子 2 从 C 点沿 CD 射入,从某点离开磁场,则可判断( )A.粒子 2 在 AB 圆弧之间某点射出磁场B.粒子 2 必在 B 点射出磁场C.粒子 1 与粒子 2 在磁场中的运行时间之比为 2:3D.粒子 1 与粒子 2 的速度偏转角度相同5、如图所示,两木块 A、B 用轻质弹簧连在一起,置于光滑的水平面上。一颗子弹水平射入木块 A,并留在其中。在子弹打中木块 A 及弹簧被压缩的整个过程中,对子弹、两木块和弹簧组成的系统,下列说法中正确的是( )A.动量守恒、机械能守恒B.动量守恒、机械能不守恒C.动量不守恒、机械能守恒D.动量...

1、当您付费下载文档后,您只拥有了使用权限,并不意味着购买了版权,文档只能用于自身使用,不得用于其他商业用途(如 [转卖]进行直接盈利或[编辑后售卖]进行间接盈利)。
2、本站所有内容均由合作方或网友上传,本站不对文档的完整性、权威性及其观点立场正确性做任何保证或承诺!文档内容仅供研究参考,付费前请自行鉴别。
3、如文档内容存在违规,或者侵犯商业秘密、侵犯著作权等,请点击“违规举报”。

碎片内容

2025届吉林省四平市公主岭市范家屯镇第一中学高二下物理期中质量检测试题含解析

您可能关注的文档

确认删除?