黑龙江省哈尔滨六中2025年高一上化学期中学业水平测试模拟试题含解析

黑龙江省哈尔滨六中2025年高一上化学期中学业水平测试模拟试题含解析_第1页
1/13
黑龙江省哈尔滨六中2025年高一上化学期中学业水平测试模拟试题含解析_第2页
2/13
黑龙江省哈尔滨六中2025年高一上化学期中学业水平测试模拟试题含解析_第3页
3/13
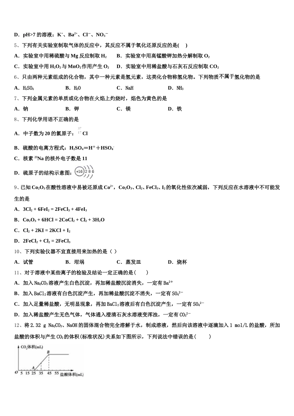
黑龙江省哈尔滨六中 2025 年高一上化学期中学业水平测试模拟试题注意事项1.考生要认真填写考场号和座位序号。2.试题所有答案必须填涂或书写在答题卡上,在试卷上作答无效。第一部分必须用 2B 铅笔作答;第二部分必须用黑色字迹的签字笔作答。3.考试结束后,考生须将试卷和答题卡放在桌面上,待监考员收回。一、选择题(每题只有一个选项符合题意)1、用 NA表示阿伏加德罗常数的值。下列叙述正确的是( )A.含有 NA个氦原子的氦气在标准状况下的体积约为 11.2 LB.25 ℃、1.01×105 Pa 状态下,1 mol SO2中含有的原子总数为 3NAC.常温常压下,11.2 L Cl2含有的分子数为 0.5NAD.1L1.0 mol·L-1盐酸中含有 NA个 HCl 分子2、在 2KMnO4==2K2MnO4 + MnO2 + O2↑中,KMnO4所起的作用是A.氧化剂B.既不是氧化剂又不是还原剂C.还原剂D.既是氧化剂又是还原剂3、用右图所示装置进行下列实验,实验结果与预测的现象不一致的是① 中的物质 ② 中的物质 预测①中现象A淀粉碘化钾溶液浓硝酸 无明显现象B酚酞溶液浓盐酸无明显现象C氯化铝溶液浓氨水有白色沉淀D湿润红纸条饱和氯水红纸条褪色A.AB.BC.CD.D4、在下列溶液中,各组离子一定能够大量共存的是A.使酚酞试液变红的溶液:Na+、Cl-、SO42-、Fe3+B.使紫色石蕊试液变红的溶液:Fe2+、Mg2+、CO32-、Cl-C.碳酸氢钠溶液中:K+、SO42-、Cl-、H+D.pH>7 的溶液:K+、Ba2+、Cl-、NO3-5、下列有关实验室制取气体的反应中,其反应不属于氧化还原反应的是( )A.实验室中用稀硫酸与 Mg 反应制取 H2B.实验室中用高锰酸钾加热分解制取 O2C.实验室中用 H2O2与 MnO2作用产生 O2D.实验室中用稀盐酸与石灰石反应制取 CO26、只由两种元素组成的化合物,其中一种元素是氢元素,这类化合物称氢化物。下列物质不属于氢化物的是A.H2SO4B.H2OC.NaHD.NH37、下列金属元素的单质或化合物在火焰上灼烧时,焰色为黄色的是A.钠B.钾C.镁D.铁8、下列化学用语不正确的是A.中子数为 20 的氯原子:ClB.硫酸的电离方程式:H2SO4=H++HSO4-C.核素 23Na 的核外电子数是 11D.硫原子的结构示意图:9、已知 Co2O3在酸性溶液中易被还原成 Co2+,Co2O3、Cl2、FeCl3、I2的氧化性依次减弱,下列反应在水溶液中不可能发生的是A.3Cl2 + 6FeI2 = 2FeCl3 + 4FeI3B.Co2O3 + 6HCl = 2CoCl2 + Cl2 + 3H2OC.Cl2 + 2KI = 2KCl + I2D.2FeCl2 + Cl2 ...

1、当您付费下载文档后,您只拥有了使用权限,并不意味着购买了版权,文档只能用于自身使用,不得用于其他商业用途(如 [转卖]进行直接盈利或[编辑后售卖]进行间接盈利)。
2、本站所有内容均由合作方或网友上传,本站不对文档的完整性、权威性及其观点立场正确性做任何保证或承诺!文档内容仅供研究参考,付费前请自行鉴别。
3、如文档内容存在违规,或者侵犯商业秘密、侵犯著作权等,请点击“违规举报”。

碎片内容

黑龙江省哈尔滨六中2025年高一上化学期中学业水平测试模拟试题含解析

您可能关注的文档

确认删除?