贵州省贵阳清镇北大培文学校贵州校区2025年高一物理第二学期期末统考模拟试题含解析

贵州省贵阳清镇北大培文学校贵州校区2025年高一物理第二学期期末统考模拟试题含解析_第1页
1/14
贵州省贵阳清镇北大培文学校贵州校区2025年高一物理第二学期期末统考模拟试题含解析_第2页
2/14
贵州省贵阳清镇北大培文学校贵州校区2025年高一物理第二学期期末统考模拟试题含解析_第3页
3/14
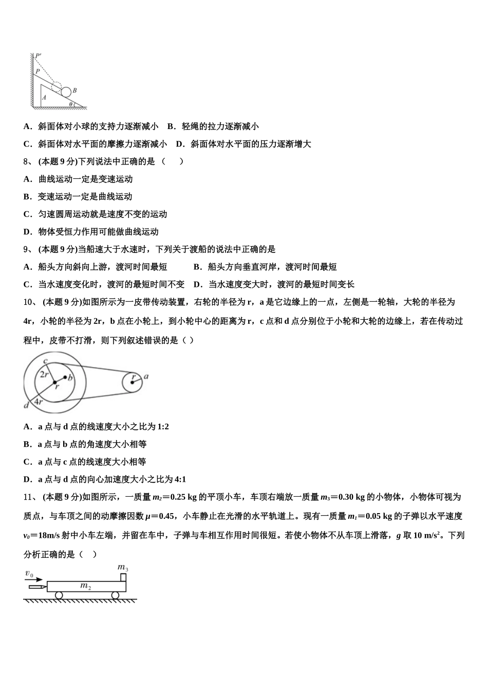
贵州省贵阳清镇北大培文学校贵州校区 2025 年高一物理第二学期期末统考模拟试题注意事项1.考试结束后,请将本试卷和答题卡一并交回.2.答题前,请务必将自己的姓名、准考证号用 0.5 毫米黑色墨水的签字笔填写在试卷及答题卡的规定位置.3.请认真核对监考员在答题卡上所粘贴的条形码上的姓名、准考证号与本人是否相符.4.作答选择题,必须用 2B 铅笔将答题卡上对应选项的方框涂满、涂黑;如需改动,请用橡皮擦干净后,再选涂其他答案.作答非选择题,必须用 05 毫米黑色墨水的签字笔在答题卡上的指定位置作答,在其他位置作答一律无效.5.如需作图,须用 2B 铅笔绘、写清楚,线条、符号等须加黑、加粗.一、选择题:(1-6 题为单选题 7-12 为多选,每题 4 分,漏选得 2 分,错选和不选得零分)1、 (本题 9 分)下面说法正确的是A.曲线运动不可能是匀变速运动B.做圆周运动物体的合外力一定指向圆心C.两个直线运动的合运动不可能是曲线运动D.做曲线运动的物体所受合外力不可能为零2、 (本题 9 分)土星最大的卫星叫“泰坦”(如图),每 16 天绕土星一周,其公转轨道半径约为,已知引力常量,则土星的质量约为A. B.C. D.3、 (本题 9 分)下列语句中加点部分描绘的运动情景,可以选取山为参考系的是( )A.两岸猿声啼不住,轻舟已过万重山B.小小竹排江中游,巍巍青山两岸走C.满眼风波多闪灼,看山恰似走来迎D.两岸青山相对出,孤帆一片日边来4、 (本题 9 分)在国际单位制中,功率的单位“瓦”是导出单位。用基本单位表示,正确的是A.J/sB.N·m/sC.kg·m²/s²D. kg·m3/s35、如图所示,光滑绝缘的半圆形容器处在水平向右的匀强电场中,一个质量为 m,电荷量为 q 的带正电小球在容器边缘 A 点由静止释放,结果小球运动到 B 点时速度刚好为零,OB 与水平方向的夹角为 θ=60°,则下列说法定确的是A.小球重力与电场力的关系是 qE=mgB.小球在 B 点时,对圆弧的压力为mgC.小球在 A 点和 B 点的加速度大小不同D.如果小球带负电,从 A 点由静止释放后,也能沿 AB 圆弧而运动6、 (本题 9 分)如图甲所示的电路中, 是三个完全相同的灯泡,已知灯泡的伏安特性曲线如图乙所示,已知该伏安特性曲线过点,闭合电键后流过电源的电流为.则下列说法正确的是( )A.灯泡两端电压为灯泡两端电压的 2 倍B.灯泡的功率为C.灯泡的阻值为D.灯泡的电功率之比为7、 (本题 9 分)如图所...

1、当您付费下载文档后,您只拥有了使用权限,并不意味着购买了版权,文档只能用于自身使用,不得用于其他商业用途(如 [转卖]进行直接盈利或[编辑后售卖]进行间接盈利)。
2、本站所有内容均由合作方或网友上传,本站不对文档的完整性、权威性及其观点立场正确性做任何保证或承诺!文档内容仅供研究参考,付费前请自行鉴别。
3、如文档内容存在违规,或者侵犯商业秘密、侵犯著作权等,请点击“违规举报”。

碎片内容

贵州省贵阳清镇北大培文学校贵州校区2025年高一物理第二学期期末统考模拟试题含解析

您可能关注的文档

确认删除?