2026届宁夏银川六中化学高一上期中调研试题含解析

2026届宁夏银川六中化学高一上期中调研试题含解析_第1页
1/18
2026届宁夏银川六中化学高一上期中调研试题含解析_第2页
2/18
2026届宁夏银川六中化学高一上期中调研试题含解析_第3页
3/18
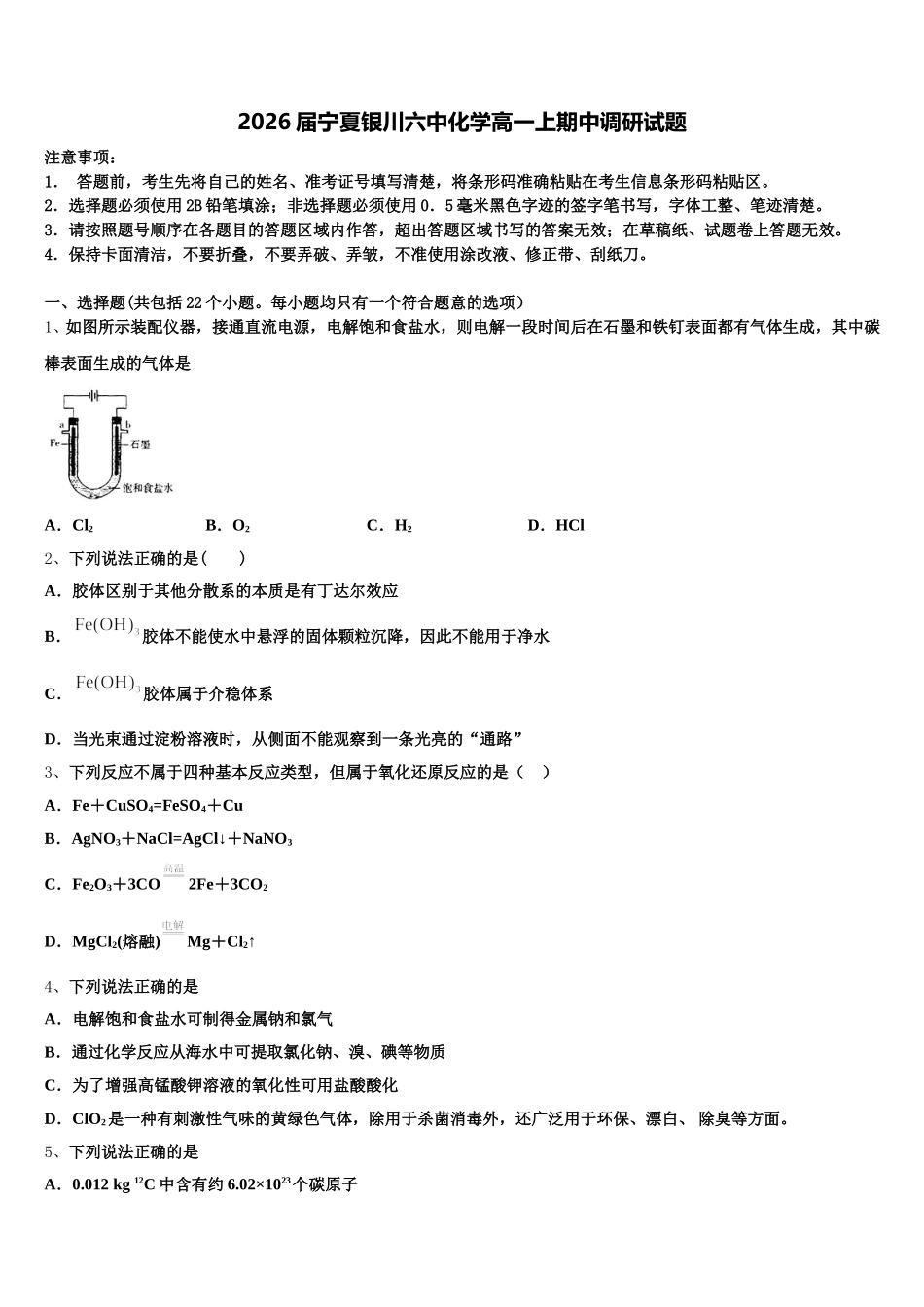
2026 届宁夏银川六中化学高一上期中调研试题注意事项:1. 答题前,考生先将自己的姓名、准考证号填写清楚,将条形码准确粘贴在考生信息条形码粘贴区。2.选择题必须使用 2B 铅笔填涂;非选择题必须使用 0.5 毫米黑色字迹的签字笔书写,字体工整、笔迹清楚。3.请按照题号顺序在各题目的答题区域内作答,超出答题区域书写的答案无效;在草稿纸、试题卷上答题无效。4.保持卡面清洁,不要折叠,不要弄破、弄皱,不准使用涂改液、修正带、刮纸刀。一、选择题(共包括 22 个小题。每小题均只有一个符合题意的选项)1、如图所示装配仪器,接通直流电源,电解饱和食盐水,则电解一段时间后在石墨和铁钉表面都有气体生成,其中碳棒表面生成的气体是A.Cl2B.O2C.H2D.HCl2、下列说法正确的是( )A.胶体区别于其他分散系的本质是有丁达尔效应B.胶体不能使水中悬浮的固体颗粒沉降,因此不能用于净水C.胶体属于介稳体系D.当光束通过淀粉溶液时,从侧面不能观察到一条光亮的“通路”3、下列反应不属于四种基本反应类型,但属于氧化还原反应的是( )A.Fe+CuSO4=FeSO4+CuB.AgNO3+NaCl=AgCl↓+NaNO3C.Fe2O3+3CO2Fe+3CO2D.MgCl2(熔融)Mg+Cl2↑4、下列说法正确的是A.电解饱和食盐水可制得金属钠和氯气B.通过化学反应从海水中可提取氯化钠、溴、碘等物质C.为了增强高锰酸钾溶液的氧化性可用盐酸酸化D.ClO2是一种有刺激性气味的黄绿色气体,除用于杀菌消毒外,还广泛用于环保、漂白、 除臭等方面。5、下列说法正确的是A.0.012 kg 12C 中含有约 6.02×1023个碳原子B.1 mol H2O 中含有 2 mol 氢和 1 mol 氧C.氢氧化钠的摩尔质量是 40 gD.0.1 mol 氢气和 2.24 L 氯化氢气体所含分子数相同6、对物质进行分类,有利于我们的学习。下列物质的分类正确的是选项酸碱盐非电解质AH2SO4NaOHNaHCO3BaSO4BHClC2H5OHNaClCO2CHNO3Ba(OH)2BaCO3CH4DCH3COOHKOHNa2SCl2A.AB.BC.CD.D7、某工厂废切削液中含有 2%-5%的 NaNO2,直接排放会造成水污染。已知 NaNO2能发生反应:2NO2-+ xI- + yH+ = 2NO↑+I2 +2H2O(已配平),下列说法不正确的是A.上述反应中,x=2,y=4B.上述反应的氧化剂与还原剂物质的量之比为 1:1C.若反应中转移 1 mol 电子,则生成的 NO 的体积为 22.4 LD.为使 NaNO2转化为无污染的 N2后再排出,可选用的试剂是 NH4Cl 溶液8、下列物质属于酸的是( )A.HNO3 B.CaCO3 C.SO2 D...

1、当您付费下载文档后,您只拥有了使用权限,并不意味着购买了版权,文档只能用于自身使用,不得用于其他商业用途(如 [转卖]进行直接盈利或[编辑后售卖]进行间接盈利)。
2、本站所有内容均由合作方或网友上传,本站不对文档的完整性、权威性及其观点立场正确性做任何保证或承诺!文档内容仅供研究参考,付费前请自行鉴别。
3、如文档内容存在违规,或者侵犯商业秘密、侵犯著作权等,请点击“违规举报”。

碎片内容

2026届宁夏银川六中化学高一上期中调研试题含解析

您可能关注的文档

确认删除?