上海外国语大学附属外国语学校2025年化学高一上期中质量检测模拟试题含解析

上海外国语大学附属外国语学校2025年化学高一上期中质量检测模拟试题含解析_第1页
1/18
上海外国语大学附属外国语学校2025年化学高一上期中质量检测模拟试题含解析_第2页
2/18
上海外国语大学附属外国语学校2025年化学高一上期中质量检测模拟试题含解析_第3页
3/18
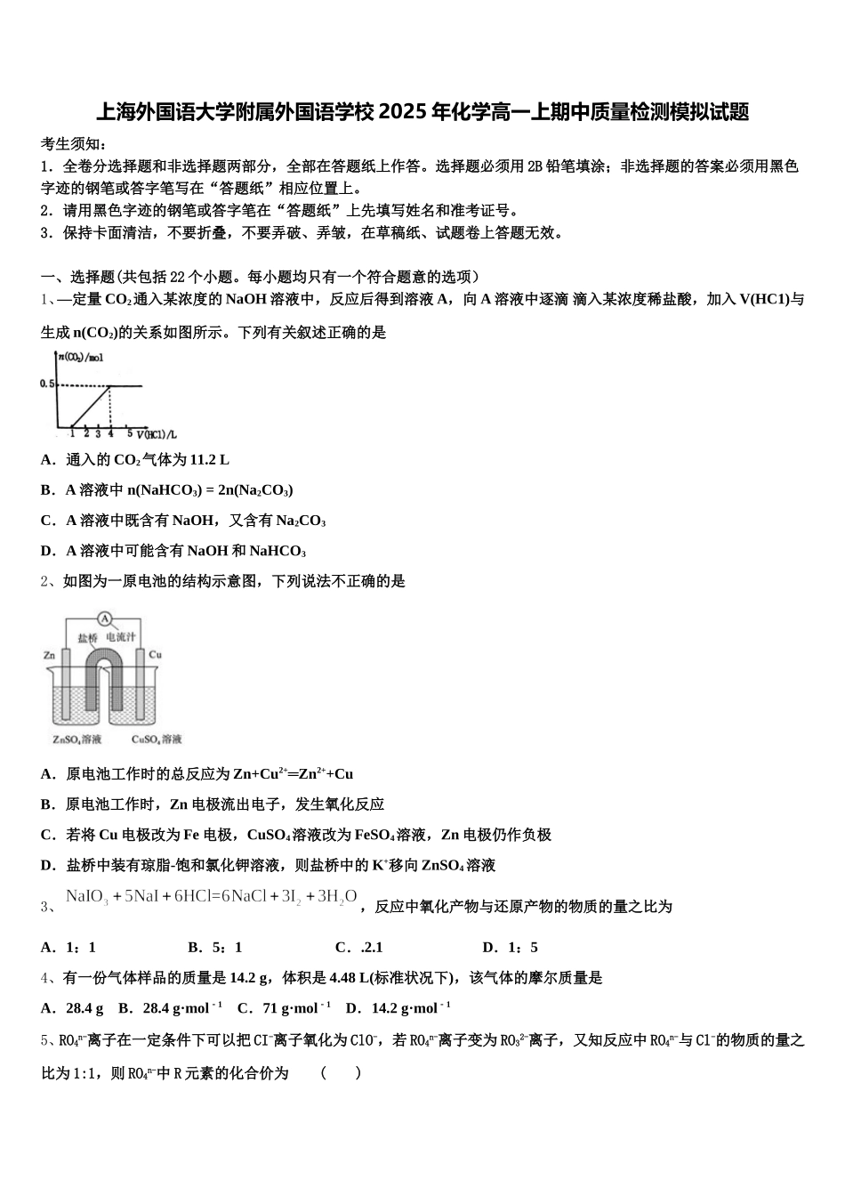
上海外国语大学附属外国语学校 2025 年化学高一上期中质量检测模拟试题考生须知:1.全卷分选择题和非选择题两部分,全部在答题纸上作答。选择题必须用 2B 铅笔填涂;非选择题的答案必须用黑色字迹的钢笔或答字笔写在“答题纸”相应位置上。2.请用黑色字迹的钢笔或答字笔在“答题纸”上先填写姓名和准考证号。3.保持卡面清洁,不要折叠,不要弄破、弄皱,在草稿纸、试题卷上答题无效。一、选择题(共包括 22 个小题。每小题均只有一个符合题意的选项)1、—定量 CO2通入某浓度的 NaOH 溶液中,反应后得到溶液 A,向 A 溶液中逐滴 滴入某浓度稀盐酸,加入 V(HC1)与生成 n(CO2)的关系如图所示。下列有关叙述正确的是A.通入的 CO2气体为 11.2 LB.A 溶液中 n(NaHCO3) = 2n(Na2CO3)C.A 溶液中既含有 NaOH,又含有 Na2CO3D.A 溶液中可能含有 NaOH 和 NaHCO32、如图为一原电池的结构示意图,下列说法不正确的是A.原电池工作时的总反应为 Zn+Cu2+═Zn2++CuB.原电池工作时,Zn 电极流出电子,发生氧化反应C.若将 Cu 电极改为 Fe 电极,CuSO4溶液改为 FeSO4溶液,Zn 电极仍作负极D.盐桥中装有琼脂-饱和氯化钾溶液,则盐桥中的 K+移向 ZnSO4 溶液3、,反应中氧化产物与还原产物的物质的量之比为A.1:1B.5:1C..2.1D.1:54、有一份气体样品的质量是 14.2 g,体积是 4.48 L(标准状况下),该气体的摩尔质量是A.28.4 g B.28.4 g·mol-1 C.71 g·mol-1 D.14.2 g·mol-15、RO4n-离子在一定条件下可以把 CI-离子氧化为 ClO-,若 RO4n-离子变为 RO32-离子,又知反应中 RO4n-与 Cl-的物质的量之比为 1:1,则 RO4n-中 R 元素的化合价为 ( )A.+4 B.+5 C.+6 D.+76、离子方程式 BaCO3 + 2H+ = CO2↑+ H2O + Ba2+ 中的 H+ 不能代表的物质是 ()HCl H①②2SO4 HNO③3 NaHSO④4 CH⑤3COOHA. ②④⑤B. ④⑤C. ①③D.⑤7、下列物质中,不属于电解质的是( )A.石灰石B.纯碱C.乙醇D.烧碱8、在某无色酸性溶液中能大量共存的一组离子是A.Na+、K+、HCO3-、NO3-B.NH4+、SO42-、Al3+、NO3-C.Na+、Ca2+、NO3-、CO32-D.K+、MnO4-、NH4+、NO3-9、下列叙述正确的是( )A.固体 NaCl 不导电,所以 NaCl 不是电解质B.铜丝能导电,所以铜是电解质C.SO3的水溶液能导电,所以 SO3是电解质D.CuSO4溶液能导电,所以 CuSO4是电解质10、电解饱和食盐水,2NaCl+...

1、当您付费下载文档后,您只拥有了使用权限,并不意味着购买了版权,文档只能用于自身使用,不得用于其他商业用途(如 [转卖]进行直接盈利或[编辑后售卖]进行间接盈利)。
2、本站所有内容均由合作方或网友上传,本站不对文档的完整性、权威性及其观点立场正确性做任何保证或承诺!文档内容仅供研究参考,付费前请自行鉴别。
3、如文档内容存在违规,或者侵犯商业秘密、侵犯著作权等,请点击“违规举报”。

碎片内容

上海外国语大学附属外国语学校2025年化学高一上期中质量检测模拟试题含解析

您可能关注的文档

确认删除?