2024-2025学年甘肃省武威市第六中学高一物理第二学期期末达标检测试题含解析

2024-2025学年甘肃省武威市第六中学高一物理第二学期期末达标检测试题含解析_第1页
1/13
2024-2025学年甘肃省武威市第六中学高一物理第二学期期末达标检测试题含解析_第2页
2/13
2024-2025学年甘肃省武威市第六中学高一物理第二学期期末达标检测试题含解析_第3页
3/13
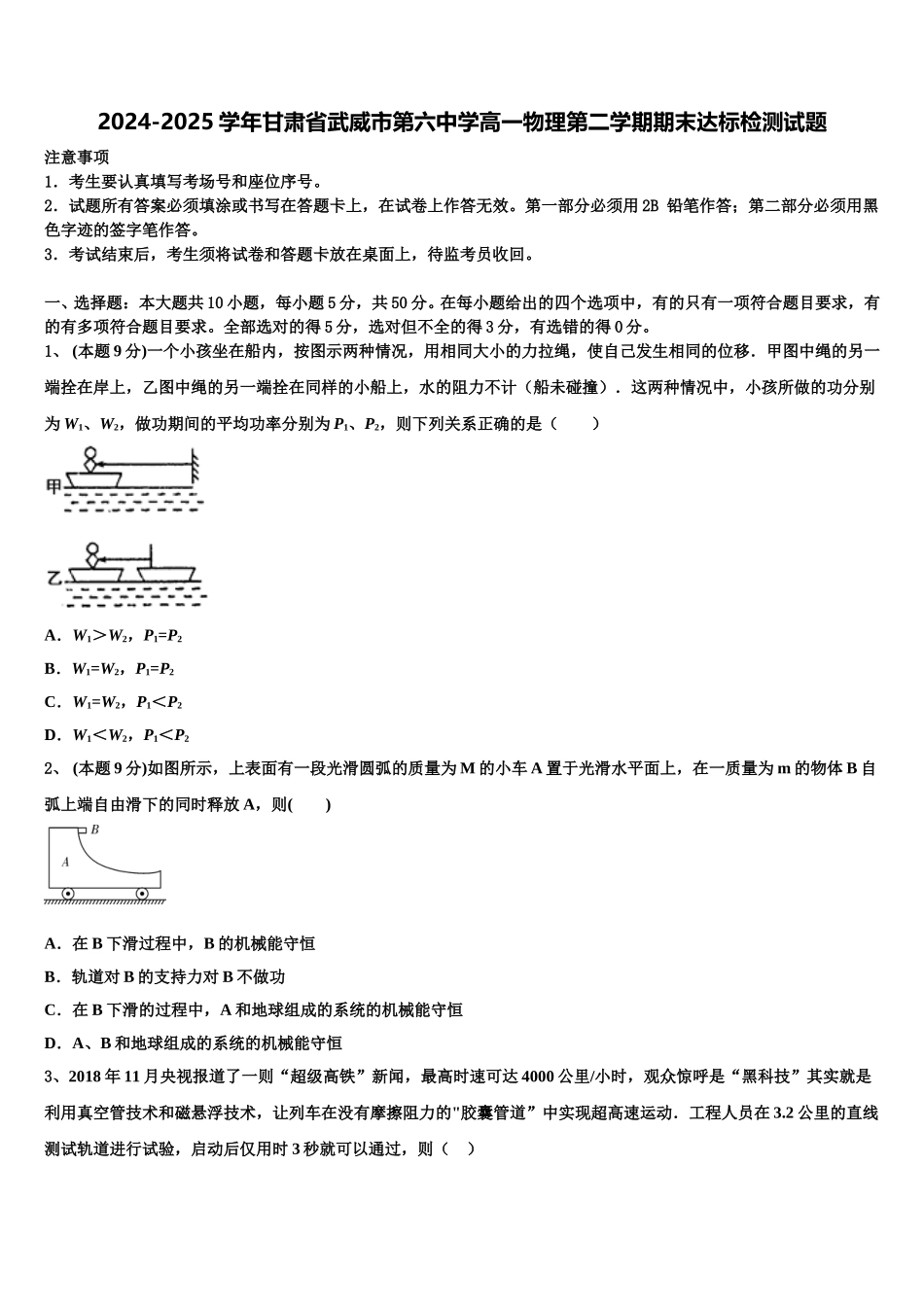
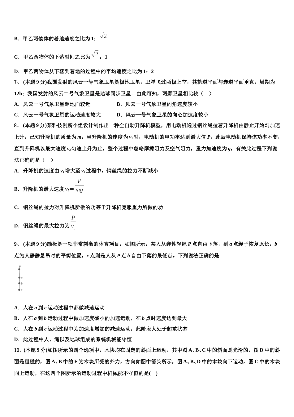
2024-2025 学年甘肃省武威市第六中学高一物理第二学期期末达标检测试题注意事项1.考生要认真填写考场号和座位序号。2.试题所有答案必须填涂或书写在答题卡上,在试卷上作答无效。第一部分必须用 2B 铅笔作答;第二部分必须用黑色字迹的签字笔作答。3.考试结束后,考生须将试卷和答题卡放在桌面上,待监考员收回。一、选择题:本大题共 10 小题,每小题 5 分,共 50 分。在每小题给出的四个选项中,有的只有一项符合题目要求,有的有多项符合题目要求。全部选对的得 5 分,选对但不全的得 3 分,有选错的得 0 分。1、 (本题 9 分)一个小孩坐在船内,按图示两种情况,用相同大小的力拉绳,使自己发生相同的位移.甲图中绳的另一端拴在岸上,乙图中绳的另一端拴在同样的小船上,水的阻力不计(船未碰撞).这两种情况中,小孩所做的功分别为 W1、W2,做功期间的平均功率分别为 P1、P2,则下列关系正确的是( )A.W1>W2,P1=P2B.W1=W2,P1=P2C.W1=W2,P1<P2D.W1<W2,P1<P22、 (本题 9 分)如图所示,上表面有一段光滑圆弧的质量为 M 的小车 A 置于光滑水平面上,在一质量为 m 的物体 B 自弧上端自由滑下的同时释放 A,则( )A.在 B 下滑过程中,B 的机械能守恒B.轨道对 B 的支持力对 B 不做功C.在 B 下滑的过程中,A 和地球组成的系统的机械能守恒D.A、B 和地球组成的系统的机械能守恒3、2018 年 11 月央视报道了一则“超级高铁”新闻,最高时速可达 4000 公里/小时,观众惊呼是“黑科技”其实就是利用真空管技术和磁悬浮技术,让列车在没有摩擦阻力的"胶囊管道”中实现超高速运动.工程人员在 3.2 公里的直线测试轨道进行试验,启动后仅用时 3 秒就可以通过,则( ) A.新闻中 4000 公里/小时是平均速度B.用时 3 秒是时刻C.列车在真空管道中只受重力作用D.测试轨道为 3.2 公里是位移的大小4、 (本题 9 分)如图所示为一皮带传动装置,右轮的半径为 ,a 是它边缘上的一点。左侧是一轮轴,大轮的半径为,小轮的半径为。b 点在大的边缘轮上,c 点位于小轮上。若在传动过程中,皮带不打滑。则( )A.a 点与 c 点的角速度大小相等B.b 点与 c 点的角速度大小相等C.b 点与 c 点的线速度大小相等D.a 点与 c 点的向心加速度大小相等5、 (本题 9 分)土星最大的卫星叫“泰坦”(如图),每 16 天绕土星一周,其公转轨道半径约为,已知引力常量,则...

1、当您付费下载文档后,您只拥有了使用权限,并不意味着购买了版权,文档只能用于自身使用,不得用于其他商业用途(如 [转卖]进行直接盈利或[编辑后售卖]进行间接盈利)。
2、本站所有内容均由合作方或网友上传,本站不对文档的完整性、权威性及其观点立场正确性做任何保证或承诺!文档内容仅供研究参考,付费前请自行鉴别。
3、如文档内容存在违规,或者侵犯商业秘密、侵犯著作权等,请点击“违规举报”。

碎片内容

2024-2025学年甘肃省武威市第六中学高一物理第二学期期末达标检测试题含解析

您可能关注的文档

确认删除?