2025届四川省遂宁市射洪县射洪中学高一下生物期末调研试题含解析

2025届四川省遂宁市射洪县射洪中学高一下生物期末调研试题含解析_第1页
1/9
2025届四川省遂宁市射洪县射洪中学高一下生物期末调研试题含解析_第2页
2/9
2025届四川省遂宁市射洪县射洪中学高一下生物期末调研试题含解析_第3页
3/9
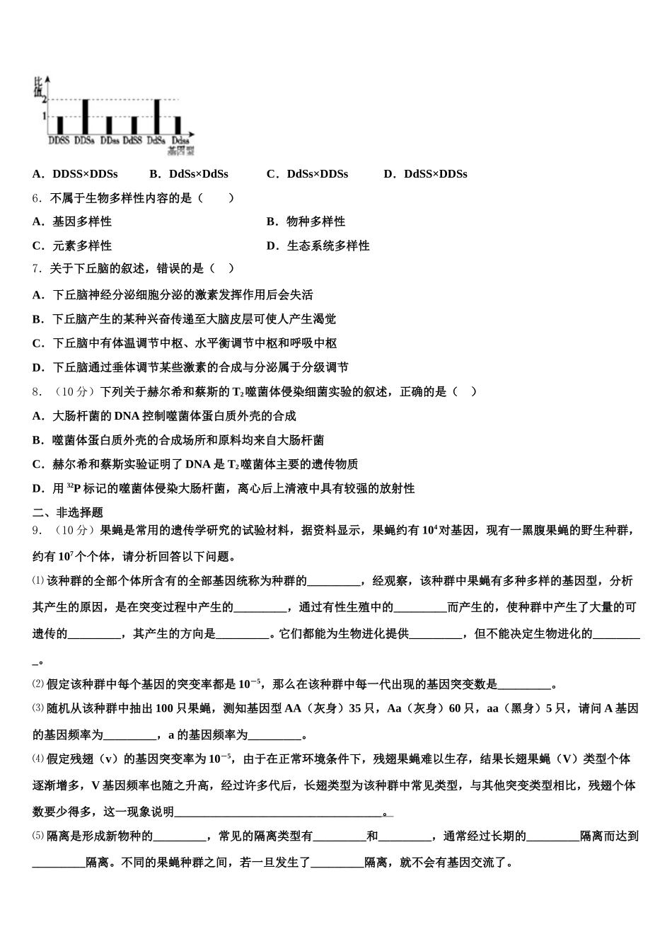
2025 届四川省遂宁市射洪县射洪中学高一下生物期末调研试题注意事项1.考试结束后,请将本试卷和答题卡一并交回.2.答题前,请务必将自己的姓名、准考证号用 0.5 毫米黑色墨水的签字笔填写在试卷及答题卡的规定位置.3.请认真核对监考员在答题卡上所粘贴的条形码上的姓名、准考证号与本人是否相符.4.作答选择题,必须用 2B 铅笔将答题卡上对应选项的方框涂满、涂黑;如需改动,请用橡皮擦干净后,再选涂其他答案.作答非选择题,必须用 05 毫米黑色墨水的签字笔在答题卡上的指定位置作答,在其他位置作答一律无效.5.如需作图,须用 2B 铅笔绘、写清楚,线条、符号等须加黑、加粗.一、选择题(本大题共 7 小题,每小题 6 分,共 42 分。)1.下列生物群体中属于种群的是A.生活在同一森林中的所有食草动物B.培养在同一培养皿中的所有的大小两个种的草履虫C.种在同一块地里的所有的二倍体小麦和普通小麦D.生活在某一地区的白种人、黄种人、黑种人等所有的人2.下列关于科学家与其科学成就的叙述,错误的是 ( )A.艾弗里——DNA 的半保留复制B.孟德尔——基因的分离及自由组合定律C.达尔文——“自然选择”学说D.沃森和克里克——DNA 分子双螺旋结构模型3.一个基因型为 AaXbY 的精原细胞在减数分裂过程中,由于染色体分配紊乱.产生了一个 AaXb的精子,那么另 3 个精子的基因型分别是A.AaXb,Y,YB.Xb,aY,YC.aXb,aY,YD.AAXb,Y,Y4.某班同学对一种单基因遗传病进行调查,绘制并分析了其中一个家系的系谱图(如图)。下列说法正确的是A.该病为常染色体显性遗传病B.Ⅱ-5 是该病致病基因的携带者C.Ⅱ-5 与Ⅱ-6 再生患病男孩的概率为 1/2D.Ⅲ-9 与正常女性结婚,建议生女孩5.已知玉米某两对基因按照自由组合规律遗传,其子代基因型及比值如图,则亲本的基因型是( )A.DDSS×DDSsB.DdSs×DdSsC.DdSs×DDSsD.DdSS×DDSs6.不属于生物多样性内容的是( )A.基因多样性B.物种多样性C.元素多样性D.生态系统多样性7.关于下丘脑的叙述,错误的是( )A.下丘脑神经分泌细胞分泌的激素发挥作用后会失活B.下丘脑产生的某种兴奋传递至大脑皮层可使人产生渴觉C.下丘脑中有体温调节中枢、水平衡调节中枢和呼吸中枢D.下丘脑通过垂体调节某些激素的合成与分泌属于分级调节8.(10 分)下列关于赫尔希和蔡斯的 T2噬菌体侵染细菌实验的叙述,正确的是( )A.大肠杆菌的 DNA 控制噬菌体蛋白质外壳的合...

1、当您付费下载文档后,您只拥有了使用权限,并不意味着购买了版权,文档只能用于自身使用,不得用于其他商业用途(如 [转卖]进行直接盈利或[编辑后售卖]进行间接盈利)。
2、本站所有内容均由合作方或网友上传,本站不对文档的完整性、权威性及其观点立场正确性做任何保证或承诺!文档内容仅供研究参考,付费前请自行鉴别。
3、如文档内容存在违规,或者侵犯商业秘密、侵犯著作权等,请点击“违规举报”。

碎片内容

2025届四川省遂宁市射洪县射洪中学高一下生物期末调研试题含解析

您可能关注的文档

确认删除?