兴义市2025年四下数学期末综合测试试题含解析

兴义市2025年四下数学期末综合测试试题含解析_第1页
1/9
兴义市2025年四下数学期末综合测试试题含解析_第2页
2/9
兴义市2025年四下数学期末综合测试试题含解析_第3页
3/9
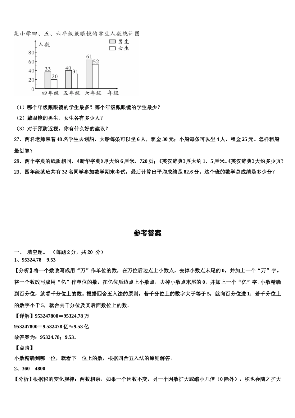
兴义市 2025 年四下数学期末综合测试试题一、 填空题。 (每题 2 分,共 20 分)1.953247800=(________)万≈(________)亿(精确到百分位)。2.已知 A×B=120,那么 A×(B×3)=(______),(A×8)×(B×5)=(______)。3.张丽测量到 20 张纸厚 1.95 厘米,那么(________)张纸的厚度是 195 厘米。4.8 米=(______)厘米 0.4 时=(______)分4 吨 700 千克=(______)吨 780 平方分米=(______)平方米5.a×a=(_______), 2×m+n×n=(_________)6.9.0968 保留一位小数是(____),保留两位小数是(____),保留整数是(____).7.已知 a、b、c、d 四个数的平均数是 97,这四个数的和是(________)。8.950290000 这个数读作(______),把这个数改写成用“万”做单位的数是(______),省略“亿”后面的尾数是(______)。9.小明想用三根长度都是整厘米数的小棒围三角形,其中两根小棒的长度分别是 12 厘米和 8 厘米,围成的三角形周长最大是(_______)厘米,最小是(_______)厘米.10.一个数由 8 个百亿、5 个十亿、6 个千万、3 个十万和 4 个千组成,这个数写作________,省略亿位后面的尾数约是________。二、 选择题。 (把正确答案序号填在括号里。 每题 2 分, 共 10 分)11.下列说法正确的是( )。A.角的两条边越长角就越大。B.三角形中最多有两个锐角。C.0.56 和 0.560 的大小相等,但计数单位不同。12.与 4.2×1.01 相等的算式是()A.(100+1)×4.2B.(1+0.01)×4.2C.4.2×10+4.2×0.113.3 千克 30 克=( )千克.A.3.3B.3.03C.3.00314.用计算器计算 21.36+9.88 时,小明错误地输入了 21.36+9.58,要修正这错误,应该( )。A.减 0.3 B.加 0.03 C.加 0.315.计算器上的数字键“2”坏了,如果用计算器计算 1608÷24,下面方法正确的是( )。A.1608÷8×3B.1608÷4÷6C.1680÷30-6D.1608÷(2×12)三、 判断题。(对的打“√ ” , 错的打“×” 。 每题 2 分, 共 10 分)16.。(____)17.这三个图形从左面和上面看到的图形都分别相同。(__________)18.2 元零 5 分可以记作 2.05 元。(______)19.三根小棒(5cm,6cm,7dm)可以拼成一个三角形.(______)20.4.995 保留两位小数是 5。 (____)四、 计算题。 (每题 8 分,共 16 分)21.直接写得数。42×50= 0....

1、当您付费下载文档后,您只拥有了使用权限,并不意味着购买了版权,文档只能用于自身使用,不得用于其他商业用途(如 [转卖]进行直接盈利或[编辑后售卖]进行间接盈利)。
2、本站所有内容均由合作方或网友上传,本站不对文档的完整性、权威性及其观点立场正确性做任何保证或承诺!文档内容仅供研究参考,付费前请自行鉴别。
3、如文档内容存在违规,或者侵犯商业秘密、侵犯著作权等,请点击“违规举报”。

碎片内容

兴义市2025年四下数学期末综合测试试题含解析

您可能关注的文档

确认删除?