2026届广东省深圳市福田区耀华实验学校华文班高一化学第一学期期中综合测试试题含解析

2026届广东省深圳市福田区耀华实验学校华文班高一化学第一学期期中综合测试试题含解析_第1页
1/19
2026届广东省深圳市福田区耀华实验学校华文班高一化学第一学期期中综合测试试题含解析_第2页
2/19
2026届广东省深圳市福田区耀华实验学校华文班高一化学第一学期期中综合测试试题含解析_第3页
3/19
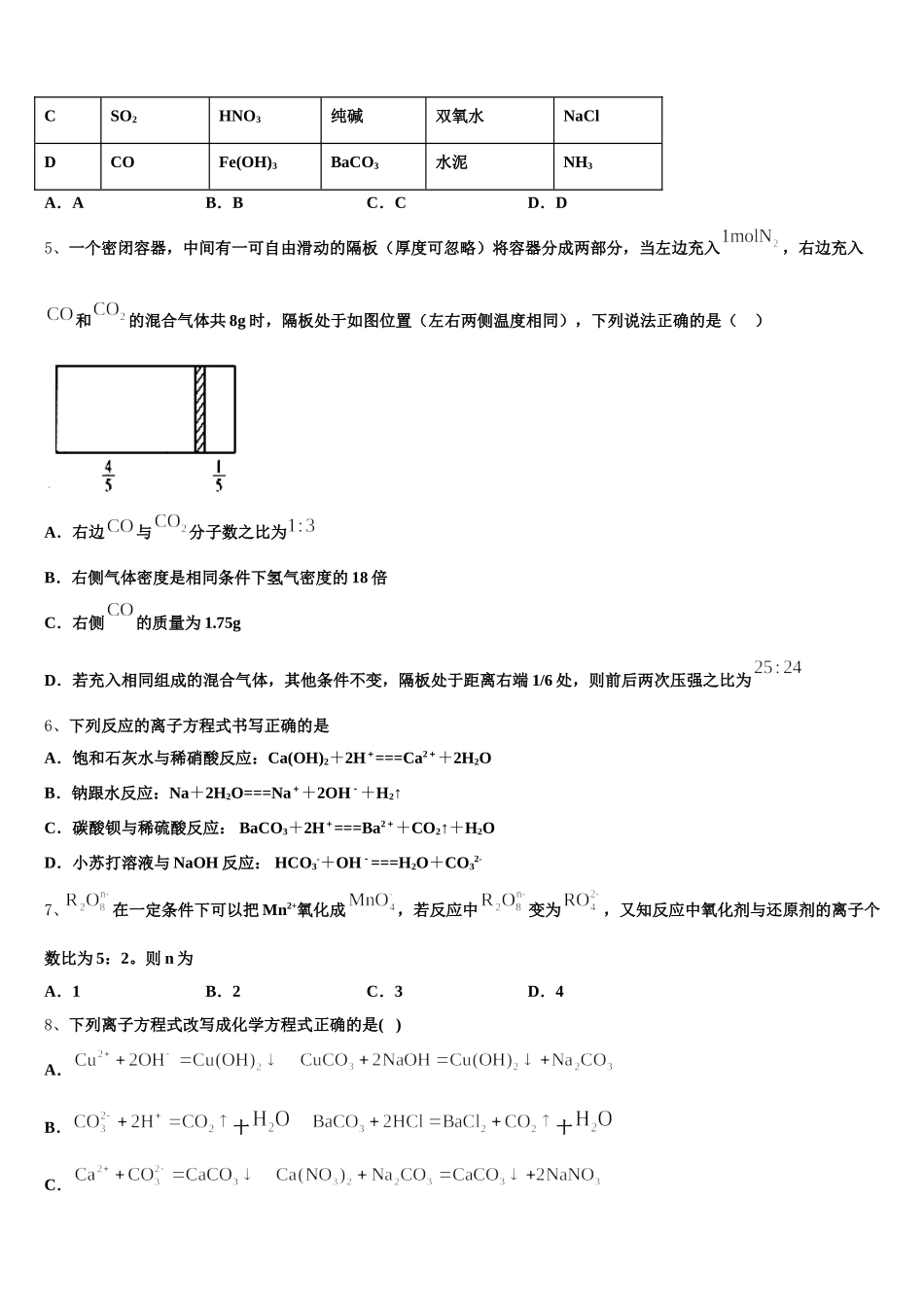
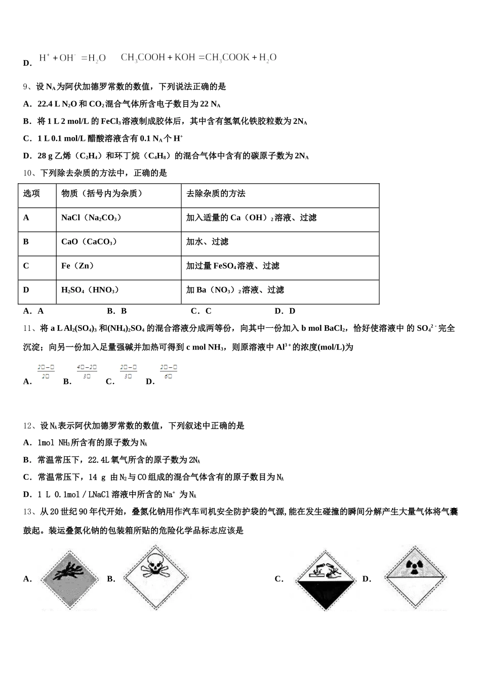
2026 届广东省深圳市福田区耀华实验学校华文班高一化学第一学期期中综合测试试题注意事项:1.答题前,考生先将自己的姓名、准考证号码填写清楚,将条形码准确粘贴在条形码区域内。2.答题时请按要求用笔。3.请按照题号顺序在答题卡各题目的答题区域内作答,超出答题区域书写的答案无效;在草稿纸、试卷上答题无效。4.作图可先使用铅笔画出,确定后必须用黑色字迹的签字笔描黑。5.保持卡面清洁,不要折暴、不要弄破、弄皱,不准使用涂改液、修正带、刮纸刀。一、选择题(共包括 22 个小题。每小题均只有一个符合题意的选项)1、阿波罗宇宙飞船以 N2H4(联氨)和 N2O4为推力源,反应温度达 2 700 ℃,反应式为 2N2H4+N2O4=3N2+4H2O,关于该反应的说法中正确的是( )A.属于置换反应B.联氨是氧化剂C.联氨是还原剂D.氮气是氧化产物,不是还原产物2、下面是一些危险警告标签,其中标签贴法有错误的是 ( )ABCD物质的化学式浓 H2SO4C6H6CH3COOHKClO3危险警告标签A.AB.BC.CD.D3、下列现象不能用胶体知识解释的是( )A.向 BaCl2溶液中加入 Na2CO3溶液,会出现白色沉淀B.在江河入海处易形成三角洲C.冶金厂大量烟尘用高压电除去D.同一钢笔同时使用不同牌号的墨水易发生堵塞4、下列关于物质的分类中,正确的是( )酸性氧化物酸盐混合物电解质ACO2HClO烧碱CuSO4·5H2OCO2BNa2OHNO3NaHSO4石灰水MgCSO2HNO3纯碱双氧水NaClDCOFe(OH)3BaCO3水泥NH3A.AB.BC.CD.D5、一个密闭容器,中间有一可自由滑动的隔板(厚度可忽略)将容器分成两部分,当左边充入,右边充入和的混合气体共 8g 时,隔板处于如图位置(左右两侧温度相同),下列说法正确的是( )A.右边与分子数之比为B.右侧气体密度是相同条件下氢气密度的 18 倍C.右侧的质量为 1.75gD.若充入相同组成的混合气体,其他条件不变,隔板处于距离右端 1/6 处,则前后两次压强之比为6、下列反应的离子方程式书写正确的是A.饱和石灰水与稀硝酸反应:Ca(OH)2+2H+===Ca2++2H2OB.钠跟水反应:Na+2H2O===Na++2OH-+H2↑C.碳酸钡与稀硫酸反应: BaCO3+2H+===Ba2++CO2↑+H2OD.小苏打溶液与 NaOH 反应: HCO3-+OH-===H2O+CO32-7、在一定条件下可以把 Mn2+氧化成,若反应中变为,又知反应中氧化剂与还原剂的离子个数比为 5:2。则 n 为A.1B.2C.3D.48、下列离子方程式改写成化学方程式正确的是( )A. B.十 十C. D. 9、设 NA为阿伏加德...

1、当您付费下载文档后,您只拥有了使用权限,并不意味着购买了版权,文档只能用于自身使用,不得用于其他商业用途(如 [转卖]进行直接盈利或[编辑后售卖]进行间接盈利)。
2、本站所有内容均由合作方或网友上传,本站不对文档的完整性、权威性及其观点立场正确性做任何保证或承诺!文档内容仅供研究参考,付费前请自行鉴别。
3、如文档内容存在违规,或者侵犯商业秘密、侵犯著作权等,请点击“违规举报”。

碎片内容

2026届广东省深圳市福田区耀华实验学校华文班高一化学第一学期期中综合测试试题含解析

您可能关注的文档

确认删除?