2024-2025学年吉林省通化市梅河口市第五中学物理高一下期末经典模拟试题含解析

2024-2025学年吉林省通化市梅河口市第五中学物理高一下期末经典模拟试题含解析_第1页
1/11
2024-2025学年吉林省通化市梅河口市第五中学物理高一下期末经典模拟试题含解析_第2页
2/11
2024-2025学年吉林省通化市梅河口市第五中学物理高一下期末经典模拟试题含解析_第3页
3/11
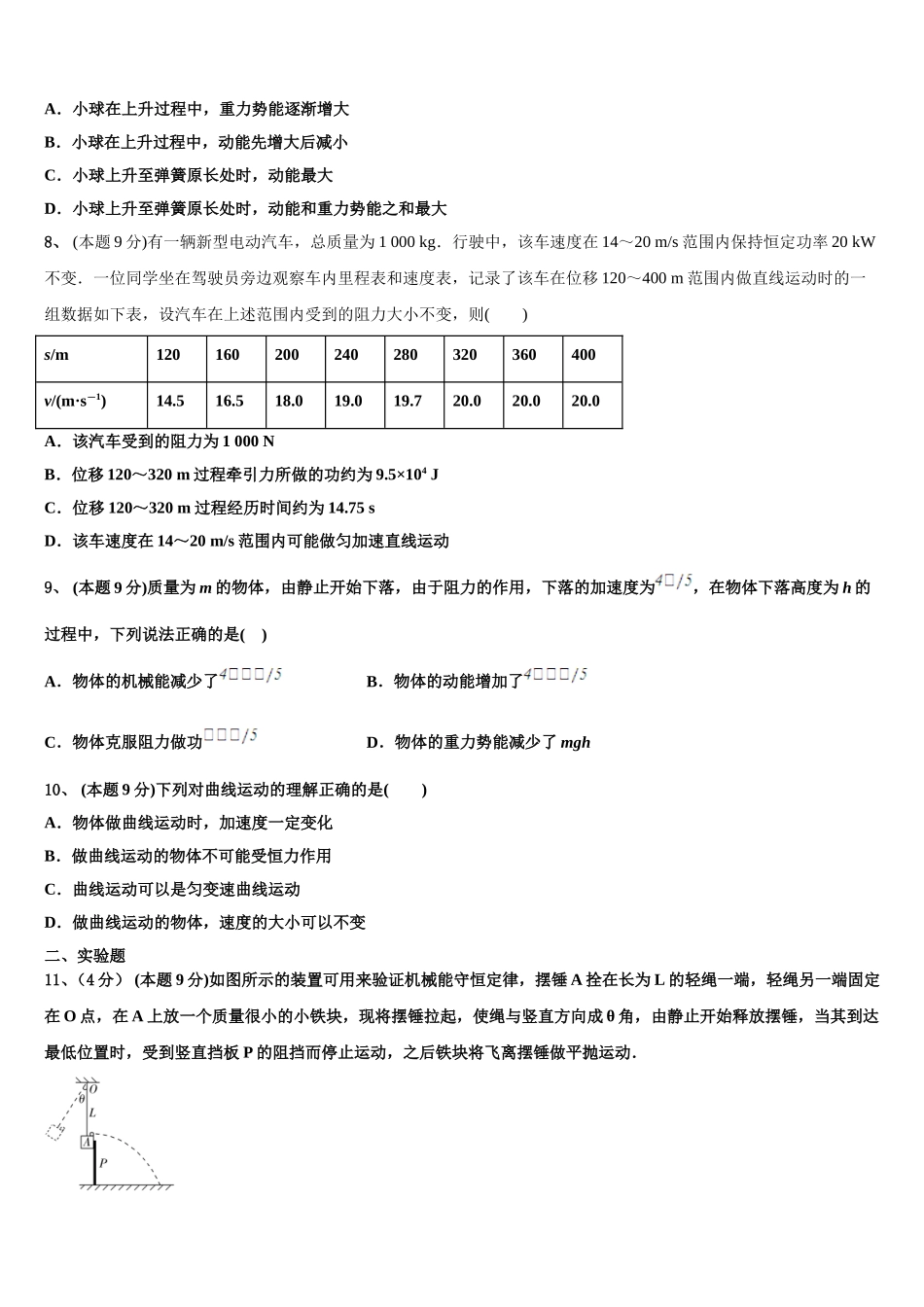
2024-2025 学年吉林省通化市梅河口市第五中学物理高一下期末经典模拟试题注意事项:1.答卷前,考生务必将自己的姓名、准考证号、考场号和座位号填写在试题卷和答题卡上。用 2B 铅笔将试卷类型(B)填涂在答题卡相应位置上。将条形码粘贴在答题卡右上角"条形码粘贴处"。2.作答选择题时,选出每小题答案后,用 2B 铅笔把答题卡上对应题目选项的答案信息点涂黑;如需改动,用橡皮擦干净后,再选涂其他答案。答案不能答在试题卷上。3.非选择题必须用黑色字迹的钢笔或签字笔作答,答案必须写在答题卡各题目指定区域内相应位置上;如需改动,先划掉原来的答案,然后再写上新答案;不准使用铅笔和涂改液。不按以上要求作答无效。4.考生必须保证答题卡的整洁。考试结束后,请将本试卷和答题卡一并交回。一、选择题:本大题共 10 小题,每小题 5 分,共 50 分。在每小题给出的四个选项中,有的只有一项符合题目要求,有的有多项符合题目要求。全部选对的得 5 分,选对但不全的得 3 分,有选错的得 0 分。1、如图所示,一圆环上均匀分布着正电荷,x 轴垂直于环面且过圆心 O,规定无穷远处电势 为零。下列关于 x 轴上的电场强度和电势的说法中正确的是A.O 点的电场强度为零,电势为零B.O 点的电场强度最大,电势最高C.从 O 点沿 x 轴正方向,电场强度先增加后减小,电势降低D.从 O 点沿 x 轴正方向,电场强度先增加后减小,电势先减小后增加2、 (本题 9 分)质量为 m 的物体沿倾角为 θ 的斜面滑至底端时的速度大小为 v,此时重力的瞬时功率为( )A.B.C.D.3、已知引力常量 G、月球中心到地球中心的距离 R 和月球绕地球运行的周期 T.假设地球是一个均匀球体,那么仅利用这三个数据,可以估算出的物理量有( )A.月球的质量B.地球的质量C.地球表面的重力加速度D.地球的密度4、 (本题 9 分)如图所示,一个物体放在水平面上,在跟竖直方向成 θ 角的斜向上的拉力 F 的作用下沿水平面移动了距离 s,若物体的质量为 m,物体与水平面之间的摩擦力大小为 f,则在此过程中A.摩擦力做的功为 fs B.力 F 做的功为 FscosθC.力 F 做的功为 Fssinθ D.重力做的功为 mgs5、 (本题 9 分)A、B 两物体发生正碰,碰撞前后物体 A、B 都在同一直线上运动,其位移—时间图象如图所示.由图可知,物体 A、B 的质量之比为A.11∶B.12∶C.13∶D.31∶6、 (本题 9 分)如图所示,质...

1、当您付费下载文档后,您只拥有了使用权限,并不意味着购买了版权,文档只能用于自身使用,不得用于其他商业用途(如 [转卖]进行直接盈利或[编辑后售卖]进行间接盈利)。
2、本站所有内容均由合作方或网友上传,本站不对文档的完整性、权威性及其观点立场正确性做任何保证或承诺!文档内容仅供研究参考,付费前请自行鉴别。
3、如文档内容存在违规,或者侵犯商业秘密、侵犯著作权等,请点击“违规举报”。

碎片内容

2024-2025学年吉林省通化市梅河口市第五中学物理高一下期末经典模拟试题含解析

您可能关注的文档

确认删除?