河北省唐山路北区七校联考2026年初三模拟(5月)语文试题含解析

河北省唐山路北区七校联考2026年初三模拟(5月)语文试题含解析_第1页
1/15
河北省唐山路北区七校联考2026年初三模拟(5月)语文试题含解析_第2页
2/15
河北省唐山路北区七校联考2026年初三模拟(5月)语文试题含解析_第3页
3/15
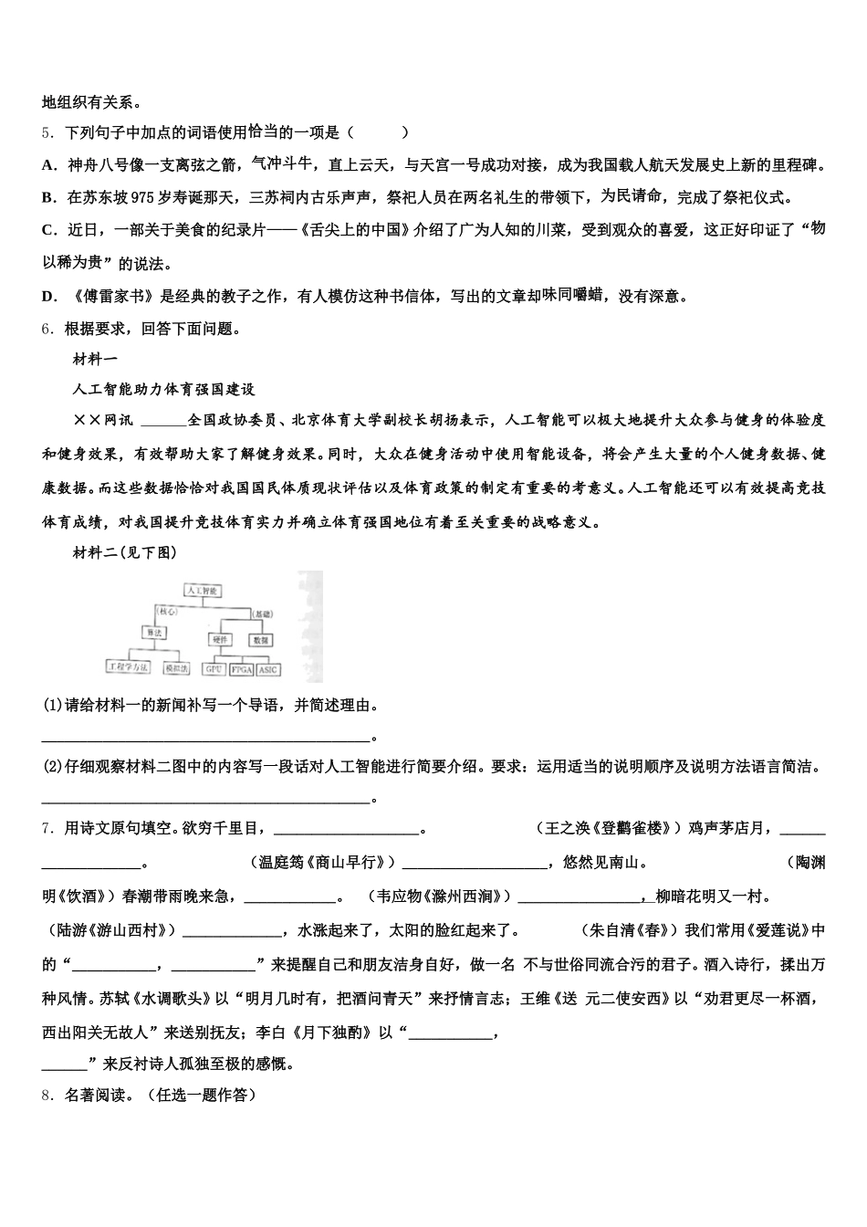
河北省唐山路北区七校联考 2026 年初三模拟(5 月)语文试题注意事项1.考试结束后,请将本试卷和答题卡一并交回.2.答题前,请务必将自己的姓名、准考证号用 0.5 毫米黑色墨水的签字笔填写在试卷及答题卡的规定位置.3.请认真核对监考员在答题卡上所粘贴的条形码上的姓名、准考证号与本人是否相符.4.作答选择题,必须用 2B 铅笔将答题卡上对应选项的方框涂满、涂黑;如需改动,请用橡皮擦干净后,再选涂其他答案.作答非选择题,必须用 05 毫米黑色墨水的签字笔在答题卡上的指定位置作答,在其他位置作答一律无效.5.如需作图,须用 2B 铅笔绘、写清楚,线条、符号等须加黑、加粗.一、积累与运用1.下列句子没有语病的一项是( )A.创新是互联网发展的基因,我们要坚持把创新摆在首要位置,牢牢掌握网信事业发展。B.理论再好,只有被我们掌握、接受和理解,才能成为自觉遵守和奉行的准则。C.初中生可能对传统文化如“四书五经”比较陌生,但语文老师对这些却是熟悉的。D.在践行“尊老爱幼”传统美德活动中,我们所缺乏的,一是执行力不足,二是方法不当。2.下列句子中加点的词语使用不恰当的一项是( )A.现代人过快的生活节奏和过重的工作压力往往造成烦躁、焦虑等不良情绪。B.导游提醒大家,接着是一段嶙峋的山路,要格外留意脚下以免滑倒。C.“这些网络游戏就是化了妆的魔鬼,是在教唆犯罪。”一位参加过网络游戏测评的教育界人士义愤填膺地说。D.对于各种网络游戏,一些年轻人沉溺其中,乐此不疲,浪费了宝贵的青春时光。3.依次填入下列横线处的词语恰当的是( )“文明因 而多彩,文明因 而丰富。”中国上下五千年文明史告诉世界,正是 、海纳百川的漫长进程,积淀出中华民族博大精深的文化传统和 向前发展的强大动力。A.交流 欣赏 互惠互利 生生不息B.对话 互鉴 互惠互利 开拓创新C.交流 互鉴 兼容并蓄 生生不息D.交往 鉴赏 兼容并蓄 日新月异4.下列各句中,没有语病、句意明确的一句是( )A.自单独两孩政策启动实施以来,在市人民医院出生的新生儿同比增长率有所上升,预计全面两孩政策放开后,80后和 90 后生育两孩的占比较大,部分 70 后也将受益。B.为完善文化基础设施建设,艾山街道办事处加大投入,逐步形成了街道文化站“一室一校一场一中心”的改造提升。C.高速磁悬浮列车没有轮子和传动机构,运行时与轨道不完全接触,列车的悬浮、驱动、导向和制动都靠的是利用电磁力...

1、当您付费下载文档后,您只拥有了使用权限,并不意味着购买了版权,文档只能用于自身使用,不得用于其他商业用途(如 [转卖]进行直接盈利或[编辑后售卖]进行间接盈利)。
2、本站所有内容均由合作方或网友上传,本站不对文档的完整性、权威性及其观点立场正确性做任何保证或承诺!文档内容仅供研究参考,付费前请自行鉴别。
3、如文档内容存在违规,或者侵犯商业秘密、侵犯著作权等,请点击“违规举报”。

碎片内容

河北省唐山路北区七校联考2026年初三模拟(5月)语文试题含解析

您可能关注的文档

确认删除?