2024-2025学年湖南省湘东六校生物高一下期末调研试题含解析

2024-2025学年湖南省湘东六校生物高一下期末调研试题含解析_第1页
1/10
2024-2025学年湖南省湘东六校生物高一下期末调研试题含解析_第2页
2/10
2024-2025学年湖南省湘东六校生物高一下期末调研试题含解析_第3页
3/10
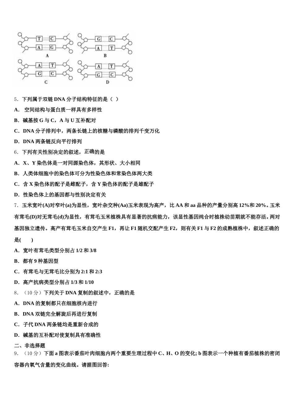
2024-2025 学年湖南省湘东六校生物高一下期末调研试题注意事项:1.答卷前,考生务必将自己的姓名、准考证号、考场号和座位号填写在试题卷和答题卡上。用 2B 铅笔将试卷类型(B)填涂在答题卡相应位置上。将条形码粘贴在答题卡右上角"条形码粘贴处"。2.作答选择题时,选出每小题答案后,用 2B 铅笔把答题卡上对应题目选项的答案信息点涂黑;如需改动,用橡皮擦干净后,再选涂其他答案。答案不能答在试题卷上。3.非选择题必须用黑色字迹的钢笔或签字笔作答,答案必须写在答题卡各题目指定区域内相应位置上;如需改动,先划掉原来的答案,然后再写上新答案;不准使用铅笔和涂改液。不按以上要求作答无效。4.考生必须保证答题卡的整洁。考试结束后,请将本试卷和答题卡一并交回。一、选择题(本大题共 7 小题,每小题 6 分,共 42 分。)1.下列有关植物激素的说法正确是的A.摘除棉花顶芽的目的是解除侧芽生长素合成受到的抑制,以促进侧芽的发育B.乙烯是一种气体激素,可以促进果实的发育C.细胞分裂素主要在根尖产生,可促进细胞的伸长和分裂D.赤霉素可促进种子的萌发和果实的发育2.用同一种蛋白酶处理甲、乙两种酶,两种酶活性与处理时间的关系如图所示。据此能得出的正确结论是A.甲酶的化学本质是蛋白质B.甲酶的活性不受环境因素影响C.乙酶能催化蛋白质水解D.乙酶的基本组成单位是氨基酸3.下列关于生态系统稳定性的叙述,错误的是A.热带雨林营养结构复杂,其抵抗力稳定性强B.负反馈调节是生态系统具有自我调节能力的基础C.生态系统“遭到破坏,恢复原状”的能力属于恢复力稳定性D.同等强度的干扰下,草原生态系统比沙漠生态系统恢复的速度慢4.下列各项中,能正确表示 DNA 分子中脱氧核苷酸对的是 ( )5.下列属于双链 DNA 分子结构特征的是( )A. 空间结构与蛋白质一样具有多样性B.碱基按 G 与 C,A 与 U 互补配对C.DNA 分子排列中,两条长链上的核糖与磷酸的排列千变万化D.DNA 两条链反向平行排列6.下列有关性别决定的叙述,正确的是A.X、Y 染色体是一对同源染色体,其形状、大小相同B.人类体细胞中的染色体可分为性染色体和常染色体两大类C.含 X 染色体的配子是雌配子,含 Y 染色体的配子是雄配子D.性染色体上的基因都与性别决定有关7.玉米宽叶(A)对窄叶(a)为显性,宽叶杂交种(Aa)玉米表现为高产,比 AA 和 aa 品种的产量分别高 12%和 20%。玉米有茸毛(D)对无茸毛(d)为显性,有茸...

1、当您付费下载文档后,您只拥有了使用权限,并不意味着购买了版权,文档只能用于自身使用,不得用于其他商业用途(如 [转卖]进行直接盈利或[编辑后售卖]进行间接盈利)。
2、本站所有内容均由合作方或网友上传,本站不对文档的完整性、权威性及其观点立场正确性做任何保证或承诺!文档内容仅供研究参考,付费前请自行鉴别。
3、如文档内容存在违规,或者侵犯商业秘密、侵犯著作权等,请点击“违规举报”。

碎片内容

2024-2025学年湖南省湘东六校生物高一下期末调研试题含解析

您可能关注的文档

确认删除?