2024-2025学年上海市华师大二附中高二物理第二学期期中调研模拟试题含解析

2024-2025学年上海市华师大二附中高二物理第二学期期中调研模拟试题含解析_第1页
1/13
2024-2025学年上海市华师大二附中高二物理第二学期期中调研模拟试题含解析_第2页
2/13
2024-2025学年上海市华师大二附中高二物理第二学期期中调研模拟试题含解析_第3页
3/13
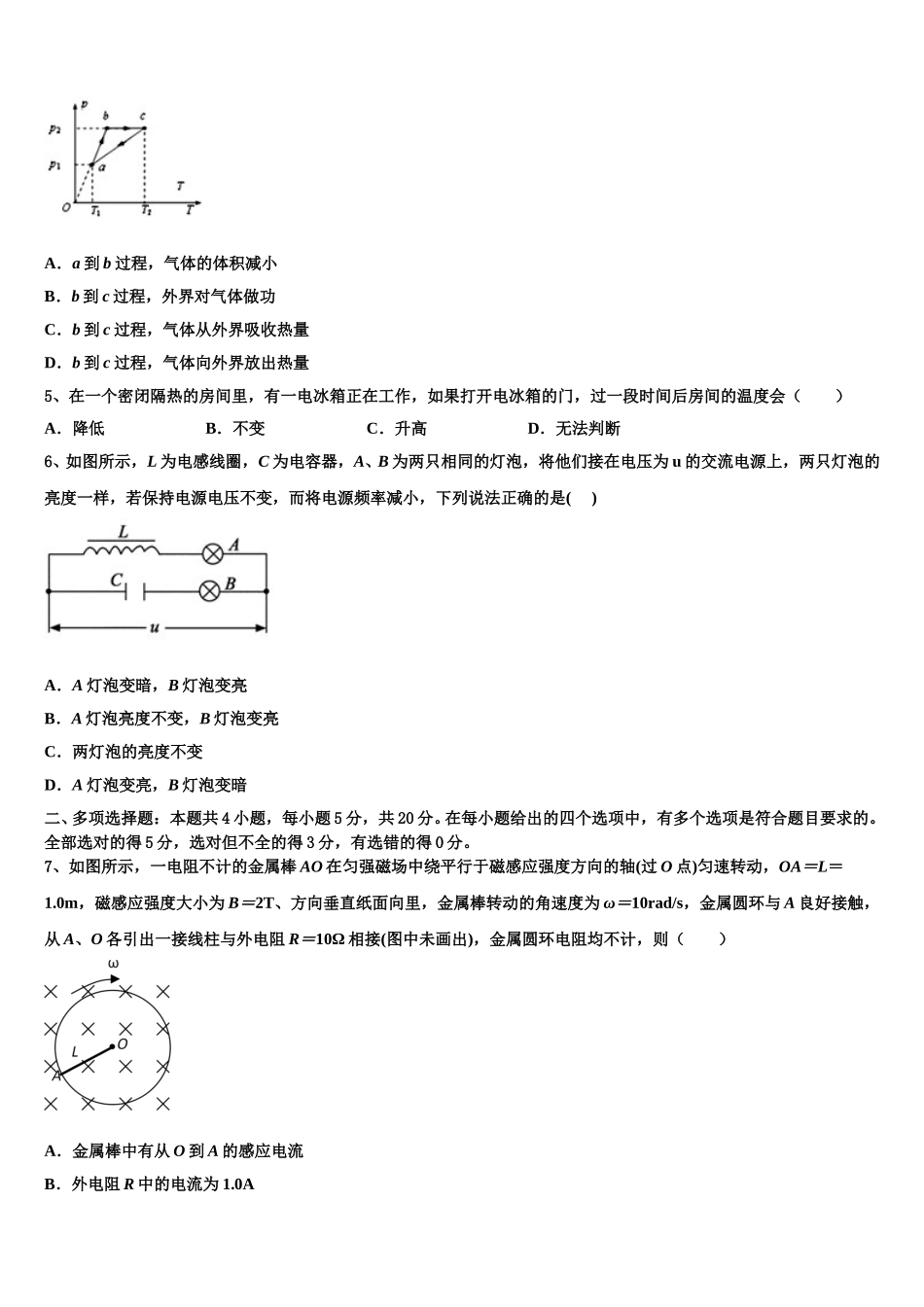
2024-2025 学年上海市华师大二附中高二物理第二学期期中调研模拟试题考生请注意:1.答题前请将考场、试室号、座位号、考生号、姓名写在试卷密封线内,不得在试卷上作任何标记。2.第一部分选择题每小题选出答案后,需将答案写在试卷指定的括号内,第二部分非选择题答案写在试卷题目指定的位置上。3.考生必须保证答题卡的整洁。考试结束后,请将本试卷和答题卡一并交回。一、单项选择题:本题共 6 小题,每小题 4 分,共 24 分。在每小题给出的四个选项中,只有一项是符合题目要求的。1、一个密闭容器中装有气体,当温度变化时气体压强增大了(不考虑容器热胀冷缩),则 ()A.密度增大B.密度减小C.分子平均动能增大D.分子平均动能减小2、如图所示,半径为 R 的圆形线圈共有 n 匝,其中心位置处半径为 r 的虚线范围内有匀强磁场,磁场方向垂直线圈平面.若磁感应强度为 B,则穿过线圈的磁通量为( )A.πBR2B.πBr2C.nπBR2D.nπBr23、如图所示是物体做直线运动的 v-t 图象,由图可知,该物体A.第 1s 内和第 3s 内的运动方向相反B.第 3s 内和第 4s 内的加速度相同C.第 1s 内和第 4s 内的位移大小不相等D.0-2s 和 0-4s 内的平均速度大小相等4、一定质量的理想气体状态发生了一次循环变化,其压强 p 随热力学温度 T 变化的关系如图所示,O、a、b 在同一直线上,bc 与横轴平行则A.a 到 b 过程,气体的体积减小B.b 到 c 过程,外界对气体做功C.b 到 c 过程,气体从外界吸收热量D.b 到 c 过程,气体向外界放出热量5、在一个密闭隔热的房间里,有一电冰箱正在工作,如果打开电冰箱的门,过一段时间后房间的温度会( )A.降低B.不变C.升高D.无法判断6、如图所示,L 为电感线圈,C 为电容器,A、B 为两只相同的灯泡,将他们接在电压为 u 的交流电源上,两只灯泡的亮度一样,若保持电源电压不变,而将电源频率减小,下列说法正确的是( )A.A 灯泡变暗,B 灯泡变亮B.A 灯泡亮度不变,B 灯泡变亮C.两灯泡的亮度不变D.A 灯泡变亮,B 灯泡变暗二、多项选择题:本题共 4 小题,每小题 5 分,共 20 分。在每小题给出的四个选项中,有多个选项是符合题目要求的。全部选对的得 5 分,选对但不全的得 3 分,有选错的得 0 分。7、如图所示,一电阻不计的金属棒 AO 在匀强磁场中绕平行于磁感应强度方向的轴(过 O 点)匀速转动,OA=L=1.0m,磁感应强度大小为...

1、当您付费下载文档后,您只拥有了使用权限,并不意味着购买了版权,文档只能用于自身使用,不得用于其他商业用途(如 [转卖]进行直接盈利或[编辑后售卖]进行间接盈利)。
2、本站所有内容均由合作方或网友上传,本站不对文档的完整性、权威性及其观点立场正确性做任何保证或承诺!文档内容仅供研究参考,付费前请自行鉴别。
3、如文档内容存在违规,或者侵犯商业秘密、侵犯著作权等,请点击“违规举报”。

碎片内容

2024-2025学年上海市华师大二附中高二物理第二学期期中调研模拟试题含解析

您可能关注的文档

确认删除?