2025届云南省昌宁一中生物高一第二学期期末调研模拟试题含解析

2025届云南省昌宁一中生物高一第二学期期末调研模拟试题含解析_第1页
1/9
2025届云南省昌宁一中生物高一第二学期期末调研模拟试题含解析_第2页
2/9
2025届云南省昌宁一中生物高一第二学期期末调研模拟试题含解析_第3页
3/9
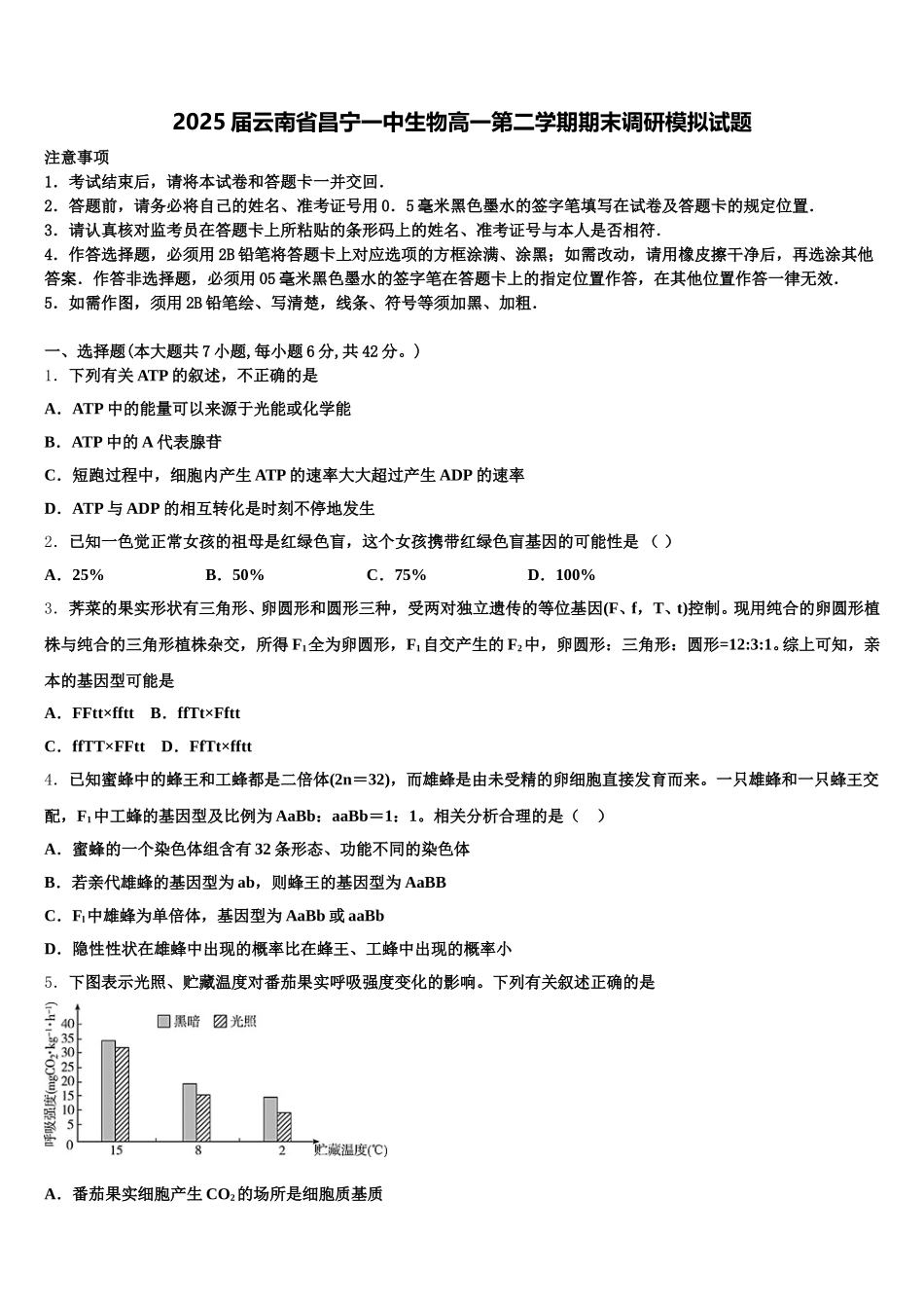
2025 届云南省昌宁一中生物高一第二学期期末调研模拟试题注意事项1.考试结束后,请将本试卷和答题卡一并交回.2.答题前,请务必将自己的姓名、准考证号用 0.5 毫米黑色墨水的签字笔填写在试卷及答题卡的规定位置.3.请认真核对监考员在答题卡上所粘贴的条形码上的姓名、准考证号与本人是否相符.4.作答选择题,必须用 2B 铅笔将答题卡上对应选项的方框涂满、涂黑;如需改动,请用橡皮擦干净后,再选涂其他答案.作答非选择题,必须用 05 毫米黑色墨水的签字笔在答题卡上的指定位置作答,在其他位置作答一律无效.5.如需作图,须用 2B 铅笔绘、写清楚,线条、符号等须加黑、加粗.一、选择题(本大题共 7 小题,每小题 6 分,共 42 分。)1.下列有关 ATP 的叙述,不正确的是A.ATP 中的能量可以来源于光能或化学能B.ATP 中的 A 代表腺苷C.短跑过程中,细胞内产生 ATP 的速率大大超过产生 ADP 的速率D.ATP 与 ADP 的相互转化是时刻不停地发生2.已知一色觉正常女孩的祖母是红绿色盲,这个女孩携带红绿色盲基因的可能性是 ( )A.25%B.50%C.75%D.100%3.荠菜的果实形状有三角形、卵圆形和圆形三种,受两对独立遗传的等位基因(F、f,T、t)控制。现用纯合的卵圆形植株与纯合的三角形植株杂交,所得 F1全为卵圆形,F1自交产生的 F2中,卵圆形:三角形:圆形=12:3:1。综上可知,亲本的基因型可能是A.FFtt×fftt B.ffTt×FfttC.ffTT×FFtt D.FfTt×fftt4.已知蜜蜂中的蜂王和工蜂都是二倍体(2n=32),而雄蜂是由未受精的卵细胞直接发育而来。一只雄蜂和一只蜂王交配,F1中工蜂的基因型及比例为 AaBb:aaBb=1:1。相关分析合理的是( )A.蜜蜂的一个染色体组含有 32 条形态、功能不同的染色体B.若亲代雄蜂的基因型为 ab,则蜂王的基因型为 AaBBC.Fl中雄蜂为单倍体,基因型为 AaBb 或 aaBbD.隐性性状在雄蜂中出现的概率比在蜂王、工蜂中出现的概率小5.下图表示光照、贮藏温度对番茄果实呼吸强度变化的影响。下列有关叙述正确的是 A.番茄果实细胞产生 CO2的场所是细胞质基质B.光照对番茄果实呼吸的抑制作用 2 ℃时比 15 ℃时更强C.低温、黑暗条件下更有利于贮存番茄果实D.贮藏温度下降时果实呼吸作用减弱,可能与细胞内酶的空间结构被破坏有关6.胚胎干细胞可形成神经细胞、骨骼肌细胞等多种类型的细胞,该过程属于A.细胞分化 B.细胞癌变 C.细胞衰老 D.细胞凋亡7.为探究影响...

1、当您付费下载文档后,您只拥有了使用权限,并不意味着购买了版权,文档只能用于自身使用,不得用于其他商业用途(如 [转卖]进行直接盈利或[编辑后售卖]进行间接盈利)。
2、本站所有内容均由合作方或网友上传,本站不对文档的完整性、权威性及其观点立场正确性做任何保证或承诺!文档内容仅供研究参考,付费前请自行鉴别。
3、如文档内容存在违规,或者侵犯商业秘密、侵犯著作权等,请点击“违规举报”。

碎片内容

2025届云南省昌宁一中生物高一第二学期期末调研模拟试题含解析

您可能关注的文档

确认删除?