宁夏回族自治区银川一中2024-2025学年高一下生物期末检测试题含解析

宁夏回族自治区银川一中2024-2025学年高一下生物期末检测试题含解析_第1页
1/9
宁夏回族自治区银川一中2024-2025学年高一下生物期末检测试题含解析_第2页
2/9
宁夏回族自治区银川一中2024-2025学年高一下生物期末检测试题含解析_第3页
3/9
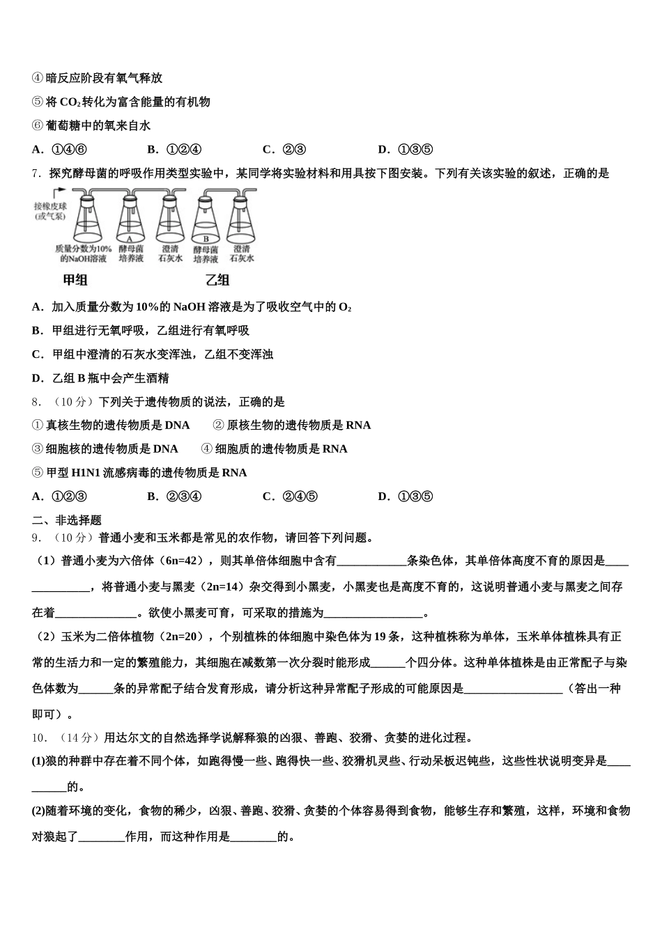
宁夏回族自治区银川一中 2024-2025 学年高一下生物期末检测试题注意事项:1.答卷前,考生务必将自己的姓名、准考证号填写在答题卡上。2.回答选择题时,选出每小题答案后,用铅笔把答题卡上对应题目的答案标号涂黑,如需改动,用橡皮擦干净后,再选涂其它答案标号。回答非选择题时,将答案写在答题卡上,写在本试卷上无效。3.考试结束后,将本试卷和答题卡一并交回。一、选择题(本大题共 7 小题,每小题 6 分,共 42 分。)1.孟德尔在一对相对性状的研究过程中,发现了分离定律。下列有关分离定律的几组比例,最能说明分离定律实质的是A.测交后代比为 11∶B.F2产生配子的比为 11∶C.F2的表现型比为 31∶D.F1产生配子的比为 11∶2.下列实验材料的选择理由不合理的是A.恩格尔曼选择水绵的原因之一是水绵具有易于观察的椭球形叶绿体B.比较 H2O2酶在不同条件下的分解实验中,选择肝脏研磨液的理由是含有过氧化氢酶C.在探究细胞呼吸方式时选择酵母菌的理由是它属于兼性厌氧菌D.孟德尔选择豌豆的理由之一是豌豆属于自花传粉、闭花受粉植物3.小麦籽粒色泽由 3 对独立遗传的基因(A 和 a、B 和 b、C 和 c)所控制,只要有一个显性基因存在就表现红色,只有全隐性为白色。现有杂交实验:红粒×红粒→15 红粒:1 白粒,则其双亲基因型不可能的是A.AabbCc×AabbCc B.aabbCc×aaBbCcC.AabbCc×aaBbCc D.AaBbcc×aaBbCc4.害虫产生抗药性的原因是( )A.农药诱导害虫产生了抗药性B.农药使害虫产生了隔离C.农药选择并积累了害虫的抗药性D.害虫在农药作用下,抗药性越来越强5.下列关于生长素的叙述,错误的是A.生长素和乙烯都能促进果实生长发育B.生长素和赤霉素都能促进幼小细胞的纵向伸长C.成熟茎韧皮部中的生长速可以进行非极性运输D.植物根的生长与生长素、细胞分裂素等多种激素有关6.关于光合作用的叙述,下列不正确的一组是 ① 光反应需光和水,但不需酶 ② 暗反应在有光和无光条件下都可进行 ③ 光合作用有水生成④ 暗反应阶段有氧气释放 ⑤ 将 CO2转化为富含能量的有机物 ⑥ 葡萄糖中的氧来自水A.①④⑥B.①②④C.②③D.①③⑤7.探究酵母菌的呼吸作用类型实验中,某同学将实验材料和用具按下图安装。下列有关该实验的叙述,正确的是A.加入质量分数为 10%的 NaOH 溶液是为了吸收空气中的 O2B.甲组进行无氧呼吸,乙组进行有氧呼吸C.甲组中澄清的石灰水变浑浊,乙组不变浑浊D.乙...

1、当您付费下载文档后,您只拥有了使用权限,并不意味着购买了版权,文档只能用于自身使用,不得用于其他商业用途(如 [转卖]进行直接盈利或[编辑后售卖]进行间接盈利)。
2、本站所有内容均由合作方或网友上传,本站不对文档的完整性、权威性及其观点立场正确性做任何保证或承诺!文档内容仅供研究参考,付费前请自行鉴别。
3、如文档内容存在违规,或者侵犯商业秘密、侵犯著作权等,请点击“违规举报”。

碎片内容

宁夏回族自治区银川一中2024-2025学年高一下生物期末检测试题含解析

您可能关注的文档

确认删除?