山东省青岛李沧区四校联考2025-2026学年初三下学期期末考试(1月)语文试题含解析

山东省青岛李沧区四校联考2025-2026学年初三下学期期末考试(1月)语文试题含解析_第1页
1/19
山东省青岛李沧区四校联考2025-2026学年初三下学期期末考试(1月)语文试题含解析_第2页
2/19
山东省青岛李沧区四校联考2025-2026学年初三下学期期末考试(1月)语文试题含解析_第3页
3/19
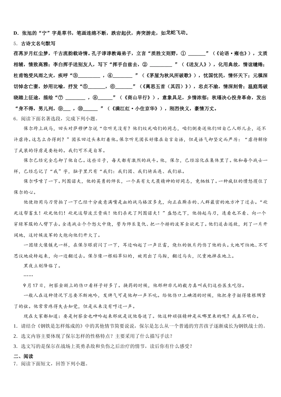
山东省青岛李沧区四校联考 2025-2026 学年初三下学期期末考试(1 月)语文试题请考生注意:1.请用 2B 铅笔将选择题答案涂填在答题纸相应位置上,请用 0.5 毫米及以上黑色字迹的钢笔或签字笔将主观题的答案写在答题纸相应的答题区内。写在试题卷、草稿纸上均无效。2.答题前,认真阅读答题纸上的《注意事项》,按规定答题。一、积累1.宣传标语既要有较强的针对性和一定的思想性,也要讲究语言,力求形式新颖、朗朗上口。下面四条以“和”为主题的宣传标语中,最恰当的一项是( )A.和以处众,平以养心,独以思我。B.阳光甘泉及时雨,博爱慈善人间情。C.尊老爱幼,亲仁善邻;一团和气,和气生财。D.各美其美,方有个性;美人之美,自能和谐。2.下列有关作家作品和文化常识表述有误的一项是( )A.艾青,现代诗人,其代表诗作有《我爱这土地》《大堰河——我的保姆》《向太阳》等。B.普希金,俄国诗人,其代表诗作有《假如生活欺骗了你》《自由颂》《致大海》等。C.律诗通常规定每首八句,每两句成一联,计四联,其中首联和颔联的上下句必须对偶。D.风骚,指诗经中的“国风”和屈原的《离骚》,后来把关于诗文写作的事叫“风骚”。3.依次填入下面一段文字横线处的语句,衔接最恰当的一项是( )在中国人眼里,人生有四件大事——衣、食、住、行。把衣放在首位,为什么?① 古人常言“修身”“齐家”“治国”“平天下”② 而它的起点“修身”当然不能缺少对身体的包装行为③ 即必须首先从外表上塑造出具有儒家风范的形象④ 因为在礼仪之邦,衣是脸面、包装,是身份的体现⑤ 这是士人儒生的人生信念与行为准则A.①②⑤④③B.④①⑤②③C.③⑤④①②D.④①③②⑤4.下列对汉字“宁”的书法字体鉴赏中,加点词语使用不恰当的一项是( )A.颜真卿的“宁”字是楷书,横画细竖画粗,点画丰厚饱满,结构阔大端正。B.《曹全碑》中的“宁”字是隶书,笔画正行,字体扁平匀称,奔放豪逸。C.王羲之的“宁”字是行书,笔画遒劲稳健,整体上刚健娟秀、朴素精巧。D.张旭的“宁”字是草书,笔画连绵不断,跌宕起伏,奔突游走,如龙蛇飞动。5.古诗文名句默写荏苒岁月红尘梦,千古流韵载诗情。孔子谆谆教诲弟子,立言“质胜文则野,① _______”(《论语·雍也》),文质相辅,情致高雅;李白挥手送别友人,写下“挥手自兹去,② _________ ”(《送友人》),化用典故,情谊缱绻;杜甫饱受风雨之灾,疾呼“③_________ ,④_...

1、当您付费下载文档后,您只拥有了使用权限,并不意味着购买了版权,文档只能用于自身使用,不得用于其他商业用途(如 [转卖]进行直接盈利或[编辑后售卖]进行间接盈利)。
2、本站所有内容均由合作方或网友上传,本站不对文档的完整性、权威性及其观点立场正确性做任何保证或承诺!文档内容仅供研究参考,付费前请自行鉴别。
3、如文档内容存在违规,或者侵犯商业秘密、侵犯著作权等,请点击“违规举报”。

碎片内容

山东省青岛李沧区四校联考2025-2026学年初三下学期期末考试(1月)语文试题含解析

您可能关注的文档

确认删除?