2025届广西桂林市重点名校物理高一第二学期期末监测试题含解析

2025届广西桂林市重点名校物理高一第二学期期末监测试题含解析_第1页
1/14
2025届广西桂林市重点名校物理高一第二学期期末监测试题含解析_第2页
2/14
2025届广西桂林市重点名校物理高一第二学期期末监测试题含解析_第3页
3/14
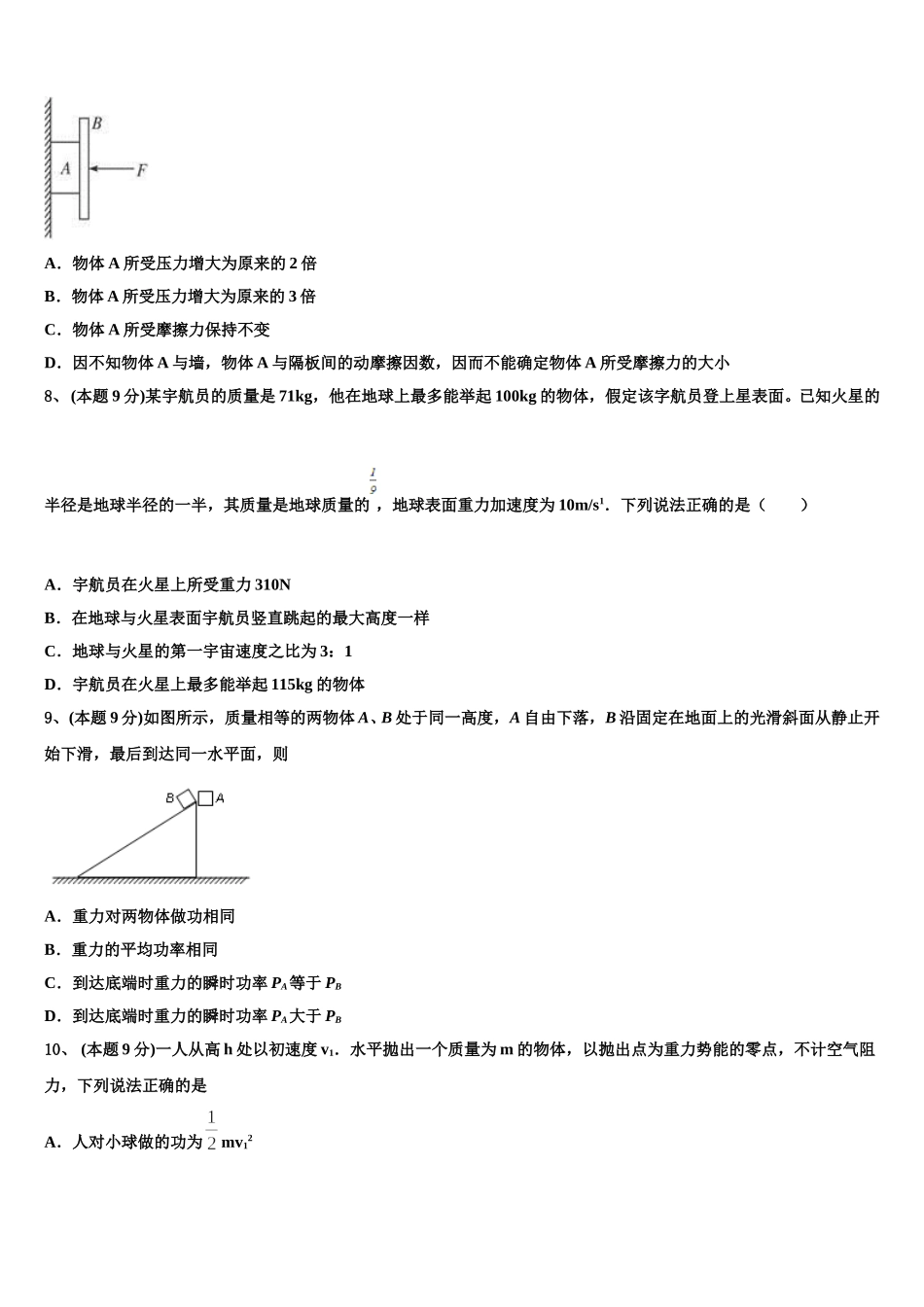
2025 届广西桂林市重点名校物理高一第二学期期末监测试题请考生注意:1.请用 2B 铅笔将选择题答案涂填在答题纸相应位置上,请用 0.5 毫米及以上黑色字迹的钢笔或签字笔将主观题的答案写在答题纸相应的答题区内。写在试题卷、草稿纸上均无效。2.答题前,认真阅读答题纸上的《注意事项》,按规定答题。一、选择题(本题共 12 小题,每小题 5 分,共 60 分,在每小题给出的四个选项中,有的小题只有一个选项正确,有的小题有多个选项正确.全部选对的得 5 分,选不全的得 3 分,有选错的或不答的得 0 分)1、 (本题 9 分)下列关于速度、速度的变化及加速度的相互关系理解正确的是()A.加速度增大,速度一定增大B.加速度越大,速度一定越大C.速度变化得越快,加速度就越大D.速度不变,加速度(不为零)也不变2、一物体在两个力 F1、F2的共同作用下发生了一段位移,力 F1、F2做功分别为 W1=6 J、W2=-6 J,下列说法正确的是A.这两个力一定大小相等、方向相反B.F1是动力,F2是阻力C.这两个力做的总功为 12 JD.F1比 F2做的功多3、 (本题 9 分)把质量是 m=0.5kg 的小球放在竖立的弹簧上,并把球往下按至 A 的位置,如图甲所示.迅速松手后,弹簧把球弹起,球升至最高位置 C(图丙),途中经过位置 B 时弹簧正好处于自由状态(图乙).已知 B、A 之间的高度差为 h1=0.1m, C 、B 之间的高度差为 h2=0.2m, 弹簧的质量和空气的阻力均可忽略,g=10m/s2.下面说法中正确的是A.由状态甲至状态乙,弹簧的弹性势能转化为小球的动能B.状态乙时,小球的动能最大C.状态甲中弹簧的弹性势能是 1.5JD.状态乙中小球的动能是 1.5J4、 (本题 9 分)如图所示,质量为 m 的物块在倾角为 α 的斜面上保持相对静止,斜面体和物块一起以速度 v 水平向右做匀速直线运动,则斜面体对物块的摩擦力和弹力对物块做功情况是A.摩擦力做正功,弹力做负功B.摩擦力做正功,弹力做正功C.摩擦力做负功,弹力做负功D.摩擦力做负功,弹力做正功5、 (本题 9 分)如图所示,P 和 Q 为两平行金属板,板间有恒定的电压,在 P 板附近有一电子(不计重力)由静止开始向 Q 板运动,下列说法正确的是( )A.电子到达 Q 板时的速率,与加速电压无关,仅与两板间距离有关B.电子到达 Q 板时的速率,与两板间距离无关,仅与板间电压有关C.两板间距离越小,电子的加速度就越小D.两板间距离越大,加速时间越短6、我国女子短...

1、当您付费下载文档后,您只拥有了使用权限,并不意味着购买了版权,文档只能用于自身使用,不得用于其他商业用途(如 [转卖]进行直接盈利或[编辑后售卖]进行间接盈利)。
2、本站所有内容均由合作方或网友上传,本站不对文档的完整性、权威性及其观点立场正确性做任何保证或承诺!文档内容仅供研究参考,付费前请自行鉴别。
3、如文档内容存在违规,或者侵犯商业秘密、侵犯著作权等,请点击“违规举报”。

碎片内容

2025届广西桂林市重点名校物理高一第二学期期末监测试题含解析

您可能关注的文档

确认删除?