广东省佛山市第四中学2024-2025学年高二下物理期中考试模拟试题含解析

广东省佛山市第四中学2024-2025学年高二下物理期中考试模拟试题含解析_第1页
1/13
广东省佛山市第四中学2024-2025学年高二下物理期中考试模拟试题含解析_第2页
2/13
广东省佛山市第四中学2024-2025学年高二下物理期中考试模拟试题含解析_第3页
3/13
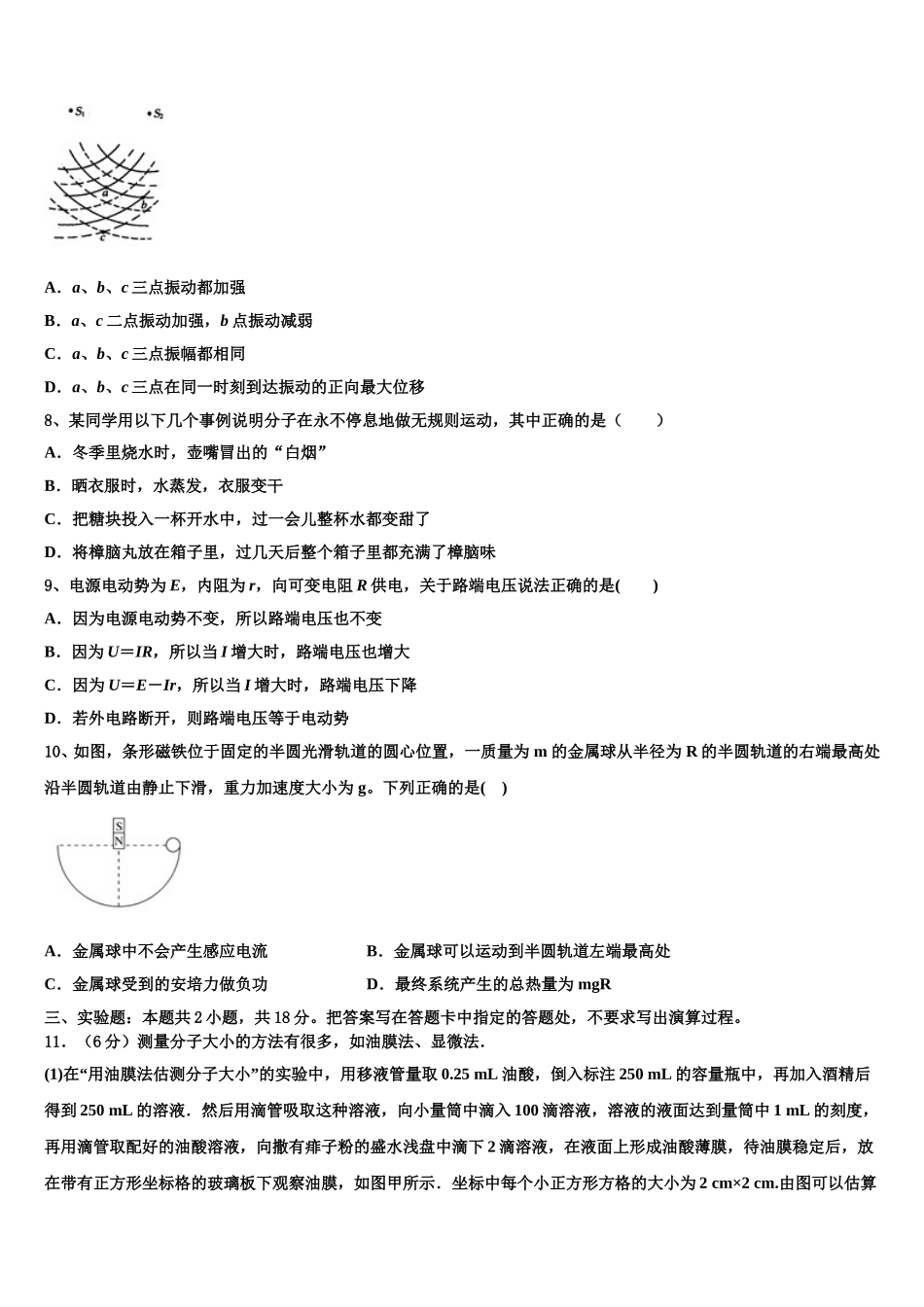
广东省佛山市第四中学 2024-2025 学年高二下物理期中考试模拟试题请考生注意:1.请用 2B 铅笔将选择题答案涂填在答题纸相应位置上,请用 0.5 毫米及以上黑色字迹的钢笔或签字笔将主观题的答案写在答题纸相应的答题区内。写在试题卷、草稿纸上均无效。2.答题前,认真阅读答题纸上的《注意事项》,按规定答题。一、单项选择题:本题共 6 小题,每小题 4 分,共 24 分。在每小题给出的四个选项中,只有一项是符合题目要求的。1、如图所示理想变压器,开关与 a 连接时原、副线圈的匝数比为 101∶ ,b 是原线圈的中心抽头,电压表和电流表均为理想电表,从某时刻开始在原线圈 c、d 两端加上交变电压,其瞬时值表达式为 u1=220 sin100πtV 则( )A.当单刀双掷开关与 a 连接时,电压表的示数为 22VB.当 t= s 时,c、d 间的电压瞬时值为 110VC.单刀双掷开关与 a 连接,在滑动变阻器触头 P 向上移动的过程中,电压表和电流表的示数均变小D.变阻器 R 不变,当单刀双掷开关由 a 扳向 b 时,输入功率变大2、如图所示,虚线 a、b、c 表示电场中的三个等势面,相邻等势面间的电势差相等,实线为一个负离子仅在电场力作用下通过该区域的运动轨迹,P、Q 是轨迹上的两点.下列说法正确的是( )A.三个等势面中,等势面 a 的电势最低B.带电质点一定是从 P 点向 Q 点运动C.带电质点通过 P 点时的加速度比通过 Q 点时的小D.带电质点通过 P 点时的动能比通过 Q 点时的小3、如图,一小球放置在木板与竖直墙面之间.设墙面对球的压力大小为 N1,球对木板的压力大小为 N2.以木板与墙连接点所形成的水平直线为轴,将木板从图示位置开始缓慢地转到水平位置.不计摩擦,在此过程中A.N1始终减小,N2始终增大B.N1始终减小,N2始终减小C.N1先增大后减小,N2始终减小D.N1先增大后减小,N2先减小后增大4、红光与紫光相比( )A.在真空中传播时,紫光的速度比较大B.在玻璃中传播时,红光的速度比较大C.玻璃对红光的折射率较紫光的大D.在真空中传播时,红光的波长较紫光的短5、如图所示,导体棒 ab 沿水平面内的光滑导线框向右做匀速运动,速度 v=5.0 m/s.线框宽度 l=0.4 m,处于垂直纸面向下的匀强磁场中,磁感应强度 B=0.1 T.则感应电动势 E 的大小为( )A.0.1VB.0.2 VC.0.3VD.0.4V6、如图所示交变电流,该交变电流的有效值为( )A.2AB.3AC.AD.A二、多项选择题:本...

1、当您付费下载文档后,您只拥有了使用权限,并不意味着购买了版权,文档只能用于自身使用,不得用于其他商业用途(如 [转卖]进行直接盈利或[编辑后售卖]进行间接盈利)。
2、本站所有内容均由合作方或网友上传,本站不对文档的完整性、权威性及其观点立场正确性做任何保证或承诺!文档内容仅供研究参考,付费前请自行鉴别。
3、如文档内容存在违规,或者侵犯商业秘密、侵犯著作权等,请点击“违规举报”。

碎片内容

广东省佛山市第四中学2024-2025学年高二下物理期中考试模拟试题含解析

您可能关注的文档

确认删除?