山东滕州鲍沟中学2025-2026学年初三第二学期期末考试语文试题试卷含解析

山东滕州鲍沟中学2025-2026学年初三第二学期期末考试语文试题试卷含解析_第1页
1/16
山东滕州鲍沟中学2025-2026学年初三第二学期期末考试语文试题试卷含解析_第2页
2/16
山东滕州鲍沟中学2025-2026学年初三第二学期期末考试语文试题试卷含解析_第3页
3/16
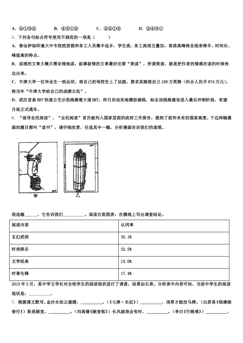
山东滕州鲍沟中学 2025-2026 学年初三第二学期期末考试语文试题试卷注意事项:1.答卷前,考生务必将自己的姓名、准考证号填写在答题卡上。2.回答选择题时,选出每小题答案后,用铅笔把答题卡上对应题目的答案标号涂黑,如需改动,用橡皮擦干净后,再选涂其它答案标号。回答非选择题时,将答案写在答题卡上,写在本试卷上无效。3.考试结束后,将本试卷和答题卡一并交回。一、积累与运用1.依次填入下面横线处的词语,恰当的一组是生命的季节,亦如四季的更替,有春的烂漫,有夏的 ,有秋的 ,也有冬的 。此乃亘古不变的自然规律。A.奔放 成熟 萧瑟 B.奔放 萧瑟 成熟C.成熟 奔放 萧瑟 D.成熟 萧瑟 奔放2. “细菌和杀死它们的抗生素之间的战争,就如同大国之间的军备竞争,精益求精,交互胜出。”下列哪一项的解释最能说明上述比喻的内涵?( )A.在抗生素的强势攻击下,通常会有少数突变的细菌存活下来,它们会繁殖,并保护它们的基因传递下去。B.面对抗生素,存活下来具有抵抗力的细菌不断繁衍壮大;为了消灭这些细菌,人类又研发出更强的抗生素。C.在细菌与抗生素的这场战争中,细菌逐渐占据了优势,和抗生素的关系就像一个慢慢失去平衡的跷跷板。D.人类要研发出能对抗细菌又不伤害人体的抗生素非常困难。若研发失败,人类可能得和细菌共处一段不愉快的时间。3.下列句子中,加点的词语使用不恰当的一项是( )A.主席在“一带一路”高峰论坛上强调,“一带一路”建设不是另起炉灶推倒重来,而是实现战略对接、优势互补。B.古诗是中华民族文化中的瑰宝,它短小精悍,字不虚设但言简义丰,意境深美。C.“二十四节气”被国际气象界誉为“中国第五大发明”。在中国北方,很多农村居民可能不知道一些现代节日,但是对于“二十四节气”却耳熟能详。D.2018 年度淄博市青少年“中国达人”挑战赛决赛在张店区举行,比赛内容涵盖中华传统哲学、史学、文学、服饰、饮食、建筑等多个方面,可谓琳琅满目。4.依次填入下面一段文字横线处的语句,衔接最恰当的一组是() , , 。面要醒到苦里发甜,味不对就弃面重醒,醒好的面用湿布包着放一晚。 。 ① 面是头天晚上和的,先把面用水一裹,搓成块,再加碱醒面,碱要讲究纯度,不能太杂。② 胡记面做起来可不容易。③ 第二天拉的时候,面就筋道,任人拉扯。④ 下麦子的时候,挑熟好的麦捆回家,人推着石磨细细地磨,这样面粉老道细腻。A.④①③②B.④③①②C.②④...

1、当您付费下载文档后,您只拥有了使用权限,并不意味着购买了版权,文档只能用于自身使用,不得用于其他商业用途(如 [转卖]进行直接盈利或[编辑后售卖]进行间接盈利)。
2、本站所有内容均由合作方或网友上传,本站不对文档的完整性、权威性及其观点立场正确性做任何保证或承诺!文档内容仅供研究参考,付费前请自行鉴别。
3、如文档内容存在违规,或者侵犯商业秘密、侵犯著作权等,请点击“违规举报”。

碎片内容

山东滕州鲍沟中学2025-2026学年初三第二学期期末考试语文试题试卷含解析

您可能关注的文档

确认删除?