云南省保山市云县一中2024-2025学年高二物理第二学期期中检测模拟试题含解析

云南省保山市云县一中2024-2025学年高二物理第二学期期中检测模拟试题含解析_第1页
1/13
云南省保山市云县一中2024-2025学年高二物理第二学期期中检测模拟试题含解析_第2页
2/13
云南省保山市云县一中2024-2025学年高二物理第二学期期中检测模拟试题含解析_第3页
3/13
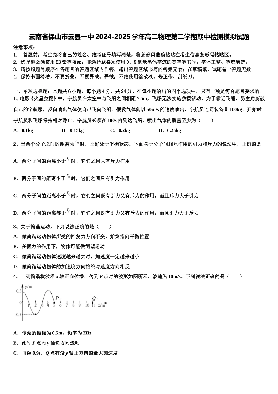
云南省保山市云县一中 2024-2025 学年高二物理第二学期期中检测模拟试题注意事项:1. 答题前,考生先将自己的姓名、准考证号填写清楚,将条形码准确粘贴在考生信息条形码粘贴区。2.选择题必须使用 2B 铅笔填涂;非选择题必须使用 0.5 毫米黑色字迹的签字笔书写,字体工整、笔迹清楚。3.请按照题号顺序在各题目的答题区域内作答,超出答题区域书写的答案无效;在草稿纸、试题卷上答题无效。4.保持卡面清洁,不要折叠,不要弄破、弄皱,不准使用涂改液、修正带、刮纸刀。一、单项选择题:本题共 6 小题,每小题 4 分,共 24 分。在每小题给出的四个选项中,只有一项是符合题目要求的。1、电影《火星救援》中,宇航员在太空中与飞船之间相距 7.5m,飞船无法实施救援活动,为了靠近飞船,男主角剪破自己的宇航服,反向喷出气体使自己飞向飞船.假设气体能以 50m/s 的速度喷出,宇航员连同装备共 100kg,开始时宇航员和飞船保持相对静止,宇航员必须在 100s 内到达飞船,喷出气体的质量至少为( )A.0.1kgB.0.15kgC.0.2kgD.0.25kg2、当两个分子之间的距离为时,正好处于平衡状态.下面关于分子间相互作用的引力和斥力的说法中,正确的是A.两分子间的距离小于时,它们之间只有斥力作用B.两分子间的距离小于时,它们之间只有引力作用C.两分子间的距离小于时,它们之间既有引力又有斥力的作用,而且斥力大于引力D.两分子间的距离等于时,它们之间既有引力又有斥力的作用,而且引力大于斥力3、关于简谐运动,下列说法正确的是( )A.做简谐运动物体所受的回复力方向不变,始终指向平衡位置B.在恒力的作用下,物体可能做简谐运动C.做简谐运动物体速度越来越大时,加速度一定越来越小D.做简谐运动物体的加速度方向始终与速度方向相反4、一列简谐横波沿 x 轴正向传播,传到 P 点时的波形如图所示,波速为 10m/s。下列说法正确的是( )A.该波的振幅为 0.5m,频率为 2HzB.此时 P 点向 y 轴负方向运动C.再经 0.9s,Q 点有沿 y 轴正方向的最大加速度D.再经 1.05s,质点 P 沿波传播方向迁移了 10.5m5、对于一定质量的理想气体,下列说法正确的是( )A.增大压强,气体内能增大B.压强减小,降低温度,气体分子间的平均距离一定减小C.保持体积不变,降低温度,气体分子单位时间内碰撞器壁单位面积的次数可能增大D.降低温度,减小体积,气体分子单位时间内碰撞器壁单位面积的次数可能增大6、用如...

1、当您付费下载文档后,您只拥有了使用权限,并不意味着购买了版权,文档只能用于自身使用,不得用于其他商业用途(如 [转卖]进行直接盈利或[编辑后售卖]进行间接盈利)。
2、本站所有内容均由合作方或网友上传,本站不对文档的完整性、权威性及其观点立场正确性做任何保证或承诺!文档内容仅供研究参考,付费前请自行鉴别。
3、如文档内容存在违规,或者侵犯商业秘密、侵犯著作权等,请点击“违规举报”。

碎片内容

云南省保山市云县一中2024-2025学年高二物理第二学期期中检测模拟试题含解析

您可能关注的文档

确认删除?