2026届山东省聊城市文轩中学初三下学期第二次月考(9月)语文试题含解析

2026届山东省聊城市文轩中学初三下学期第二次月考(9月)语文试题含解析_第1页
1/18
2026届山东省聊城市文轩中学初三下学期第二次月考(9月)语文试题含解析_第2页
2/18
2026届山东省聊城市文轩中学初三下学期第二次月考(9月)语文试题含解析_第3页
3/18
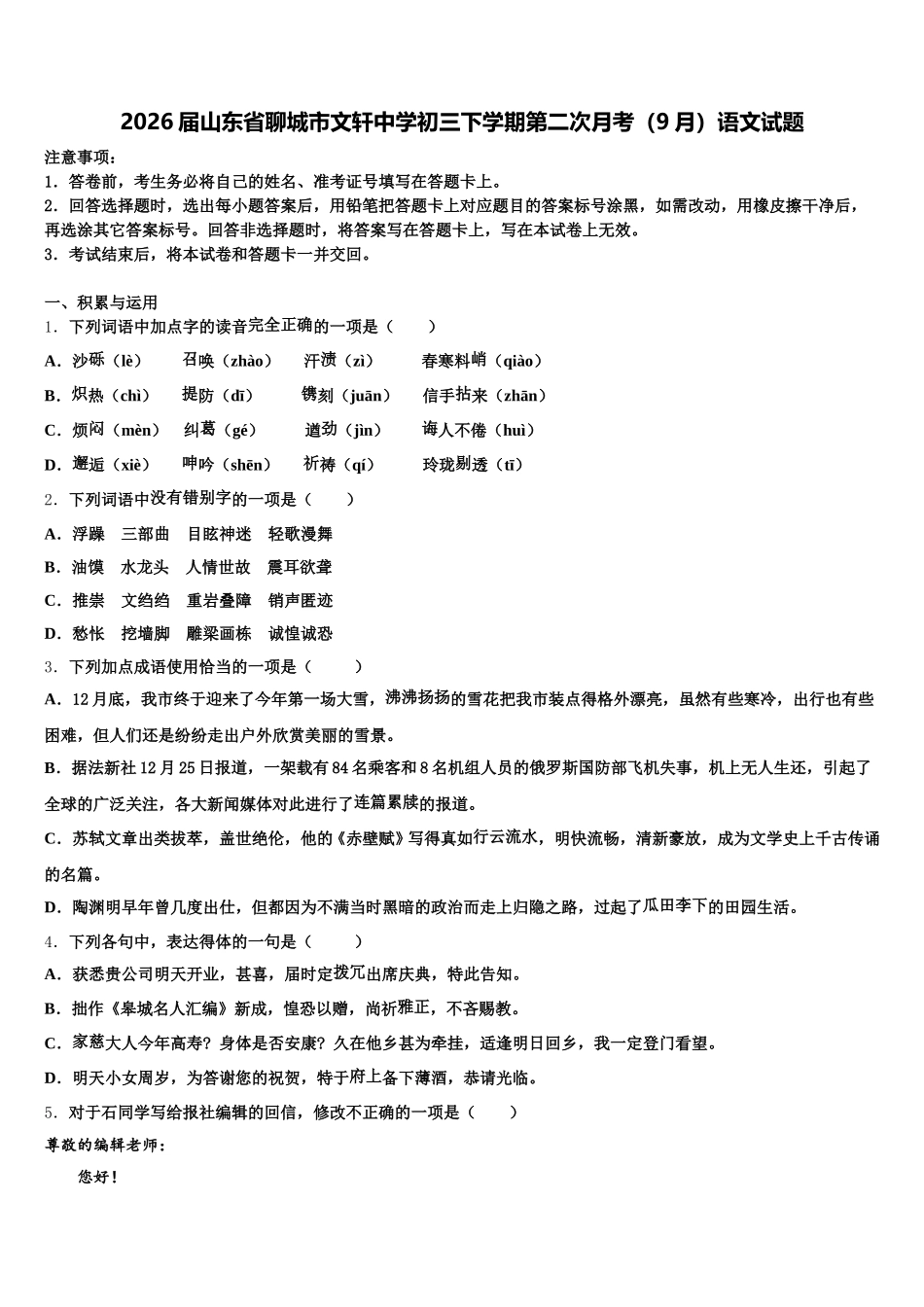
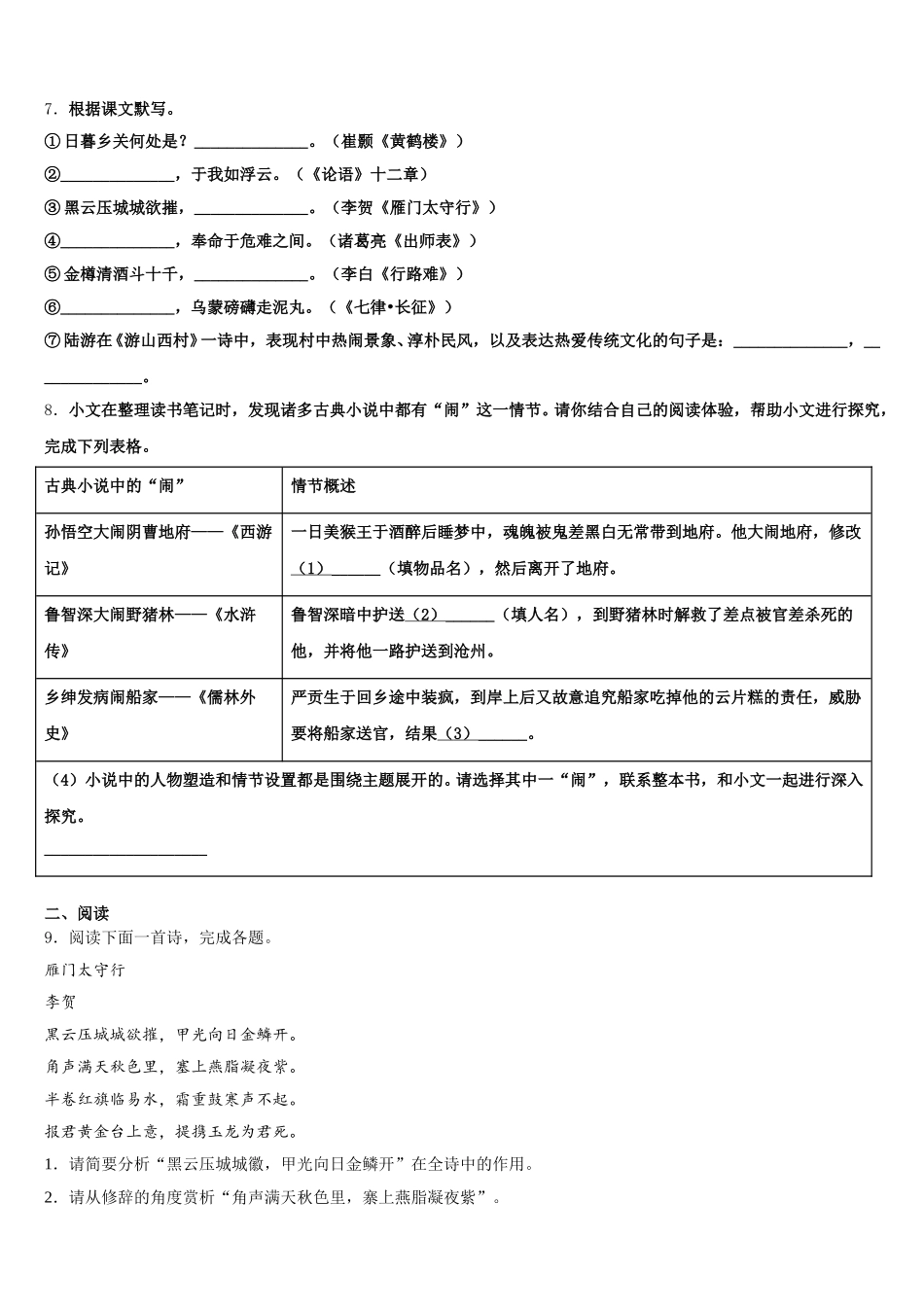
2026 届山东省聊城市文轩中学初三下学期第二次月考(9 月)语文试题注意事项:1.答卷前,考生务必将自己的姓名、准考证号填写在答题卡上。2.回答选择题时,选出每小题答案后,用铅笔把答题卡上对应题目的答案标号涂黑,如需改动,用橡皮擦干净后,再选涂其它答案标号。回答非选择题时,将答案写在答题卡上,写在本试卷上无效。3.考试结束后,将本试卷和答题卡一并交回。一、积累与运用1.下列词语中加点字的读音完全正确的一项是( )A.沙砾(lè) 召唤(zhào) 汗渍(zì) 春寒料峭(qiào)B.炽热(chì) 提防(dī) 镌刻(juān) 信手拈来(zhān)C.烦闷(mèn) 纠葛(gé) 遒劲(jìn) 诲人不倦(huì)D.邂逅(xiè) 呻吟(shēn) 祈祷(qí) 玲珑剔透(tī)2.下列词语中没有错别字的一项是( )A.浮躁 三部曲 目眩神迷 轻歌漫舞B.油馍 水龙头 人情世故 震耳欲聋C.推崇 文绉绉 重岩叠障 销声匿迹D.愁怅 挖墙脚 雕梁画栋 诚惶诚恐3.下列加点成语使用恰当的一项是( )A.12 月底,我市终于迎来了今年第一场大雪,沸沸扬扬的雪花把我市装点得格外漂亮,虽然有些寒冷,出行也有些困难,但人们还是纷纷走出户外欣赏美丽的雪景。B.据法新社 12 月 25 日报道,一架载有 84 名乘客和 8 名机组人员的俄罗斯国防部飞机失事,机上无人生还,引起了全球的广泛关注,各大新闻媒体对此进行了连篇累牍的报道。C.苏轼文章出类拔萃,盖世绝伦,他的《赤壁赋》写得真如行云流水,明快流畅,清新豪放,成为文学史上千古传诵的名篇。D.陶渊明早年曾几度出仕,但都因为不满当时黑暗的政治而走上归隐之路,过起了瓜田李下的田园生活。4.下列各句中,表达得体的一句是( )A.获悉贵公司明天开业,甚喜,届时定拨冗出席庆典,特此告知。B.拙作《皋城名人汇编》新成,惶恐以赠,尚祈雅正,不吝赐教。C.家慈大人今年高寿? 身体是否安康? 久在他乡甚为牵挂,适逢明日回乡,我一定登门看望。D.明天小女周岁,为答谢您的祝贺,特于府上备下薄酒,恭请光临。5.对于石同学写给报社编辑的回信,修改不正确的一项是( )尊敬的编辑老师:您好!我已收到编辑老师仔细修改过的本人大作。感谢老师能在百忙之中认真地批阅,提出了许多有针对性的指导意见。我一定会按老师的建议上好语文课,多读有益课外书,继续努力,争取写出更好的文章,再请老师予以斧正。此致敬礼!2019 年 3 月 18 日增...

1、当您付费下载文档后,您只拥有了使用权限,并不意味着购买了版权,文档只能用于自身使用,不得用于其他商业用途(如 [转卖]进行直接盈利或[编辑后售卖]进行间接盈利)。
2、本站所有内容均由合作方或网友上传,本站不对文档的完整性、权威性及其观点立场正确性做任何保证或承诺!文档内容仅供研究参考,付费前请自行鉴别。
3、如文档内容存在违规,或者侵犯商业秘密、侵犯著作权等,请点击“违规举报”。

碎片内容

2026届山东省聊城市文轩中学初三下学期第二次月考(9月)语文试题含解析

您可能关注的文档

确认删除?