2025届文海-黄冈八模高一生物第二学期期末质量检测试题含解析

2025届文海-黄冈八模高一生物第二学期期末质量检测试题含解析_第1页
1/9
2025届文海-黄冈八模高一生物第二学期期末质量检测试题含解析_第2页
2/9
2025届文海-黄冈八模高一生物第二学期期末质量检测试题含解析_第3页
3/9
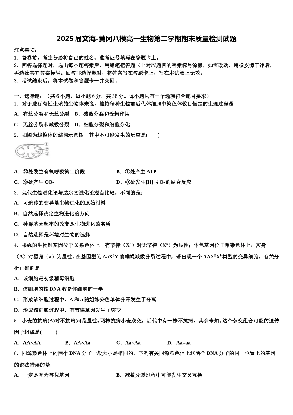
2025 届文海-黄冈八模高一生物第二学期期末质量检测试题注意事项:1.答卷前,考生务必将自己的姓名、准考证号填写在答题卡上。2.回答选择题时,选出每小题答案后,用铅笔把答题卡上对应题目的答案标号涂黑,如需改动,用橡皮擦干净后,再选涂其它答案标号。回答非选择题时,将答案写在答题卡上,写在本试卷上无效。3.考试结束后,将本试卷和答题卡一并交回。一、选择题:(共 6 小题,每小题 6 分,共 36 分。每小题只有一个选项符合题目要求)1.对于进行有性生殖的生物体来说,维持每种生物前后代体细胞中染色体数目恒定的生理过程是A.有丝分裂和无丝分裂 B.减数分裂和受精作用C.无丝分裂和减数分裂 D.细胞分裂和细胞分化2.如图为线粒体的结构示意图,其中不可能发生的反应是( )A.②处发生有氧呼吸第二阶段B.①处产生 ATPC.②处产生 CO2D.③处发生[H]与 O2的结合反应3.现代生物进化论与达尔文进化论观点比较,不同的是:A.可遗传的变异是生物进化的原始材料B.自然选择决定生物进化的方向C.种群基因频率的改变是生物进化的实质D.自然选择是环境对生物的选择4.果蝇的生物钟基因位于 X 染色体上,有节律(XB)对无节律(Xb)为显性;体色基因位于常染色体上,灰身(A)对黑身(a)为显性。在基因型为 AaXBY 的雄蝇减数分裂过程中,若出现一个 AAXBXb类型的变异细胞,有关分析正确的是A.该细胞是初级精母细胞B.该细胞的核 DNA 数是体细胞的一半C.形成该细胞过程中,A 和 a 随姐妹染色单体分开发生了分离D.形成该细胞过程中,有节律基因发生了突变5.小麦的抗病(A)对不抗病(a)是显性。两株抗病小麦杂交,后代中有一株不抗病,其余未知。这个杂交组合可能的遗传因子组成是( )A.AA×AAB.AA×AaC.Aa×AaD.Aa×aa6.同源染色体上的两个 DNA 分子一般大小是相同的,下列有关同源染色体上这两个 DNA 分子的同一位置上的基因的说法错误的是A.一定是互为等位基因B.减数分裂过程中可能发生交叉互换C.都是有遗传效应的 DNA 片段D.碱基对的排列顺序可能相同也可能不同二、综合题:本大题共 4 小题7.(9 分)如图为某种动物细胞分裂过程中的相关图示。请据图回答下列问题:(1)图甲所示染色体的变化过程发生在________________________________________过程中。(选择“有丝分裂”“无丝分裂”“减数分裂”填空)(2)经历图甲中的 C 过程,_____________数量加倍。此过程可对应到图乙中的___...

1、当您付费下载文档后,您只拥有了使用权限,并不意味着购买了版权,文档只能用于自身使用,不得用于其他商业用途(如 [转卖]进行直接盈利或[编辑后售卖]进行间接盈利)。
2、本站所有内容均由合作方或网友上传,本站不对文档的完整性、权威性及其观点立场正确性做任何保证或承诺!文档内容仅供研究参考,付费前请自行鉴别。
3、如文档内容存在违规,或者侵犯商业秘密、侵犯著作权等,请点击“违规举报”。

碎片内容

2025届文海-黄冈八模高一生物第二学期期末质量检测试题含解析

您可能关注的文档

确认删除?