广东省广州市岭南中学2025年高一生物第二学期期末复习检测试题含解析

广东省广州市岭南中学2025年高一生物第二学期期末复习检测试题含解析_第1页
1/9
广东省广州市岭南中学2025年高一生物第二学期期末复习检测试题含解析_第2页
2/9
广东省广州市岭南中学2025年高一生物第二学期期末复习检测试题含解析_第3页
3/9
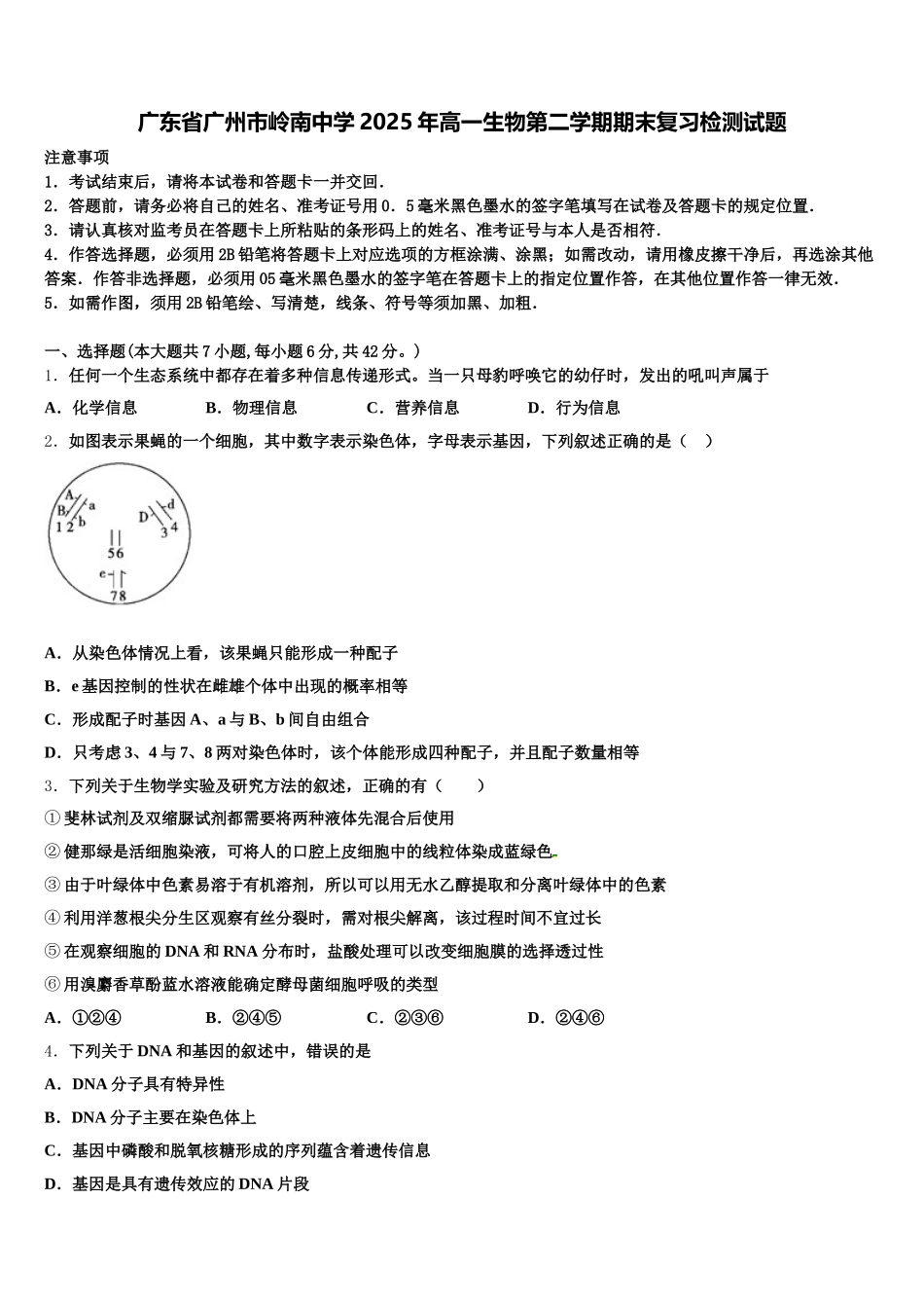
广东省广州市岭南中学 2025 年高一生物第二学期期末复习检测试题注意事项1.考试结束后,请将本试卷和答题卡一并交回.2.答题前,请务必将自己的姓名、准考证号用 0.5 毫米黑色墨水的签字笔填写在试卷及答题卡的规定位置.3.请认真核对监考员在答题卡上所粘贴的条形码上的姓名、准考证号与本人是否相符.4.作答选择题,必须用 2B 铅笔将答题卡上对应选项的方框涂满、涂黑;如需改动,请用橡皮擦干净后,再选涂其他答案.作答非选择题,必须用 05 毫米黑色墨水的签字笔在答题卡上的指定位置作答,在其他位置作答一律无效.5.如需作图,须用 2B 铅笔绘、写清楚,线条、符号等须加黑、加粗.一、选择题(本大题共 7 小题,每小题 6 分,共 42 分。)1.任何一个生态系统中都存在着多种信息传递形式。当一只母豹呼唤它的幼仔时,发出的吼叫声属于A.化学信息B.物理信息C.营养信息D.行为信息2.如图表示果蝇的一个细胞,其中数字表示染色体,字母表示基因,下列叙述正确的是( )A.从染色体情况上看,该果蝇只能形成一种配子B.e 基因控制的性状在雌雄个体中出现的概率相等C.形成配子时基因 A、a 与 B、b 间自由组合D.只考虑 3、4 与 7、8 两对染色体时,该个体能形成四种配子,并且配子数量相等3.下列关于生物学实验及研究方法的叙述,正确的有( )① 斐林试剂及双缩脲试剂都需要将两种液体先混合后使用② 健那绿是活细胞染液,可将人的口腔上皮细胞中的线粒体染成蓝绿色③ 由于叶绿体中色素易溶于有机溶剂,所以可以用无水乙醇提取和分离叶绿体中的色素④ 利用洋葱根尖分生区观察有丝分裂时,需对根尖解离,该过程时间不宜过长⑤ 在观察细胞的 DNA 和 RNA 分布时,盐酸处理可以改变细胞膜的选择透过性⑥ 用溴麝香草酚蓝水溶液能确定酵母菌细胞呼吸的类型A.①②④B.②④⑤C.②③⑥D.②④⑥4.下列关于 DNA 和基因的叙述中,错误的是A.DNA 分子具有特异性B.DNA 分子主要在染色体上C.基因中磷酸和脱氧核糖形成的序列蕴含着遗传信息D.基因是具有遗传效应的 DNA 片段5.DNA 分子复制时,和胸腺嘧啶(T)互补配对的碱基是( )A.胞嘧啶(C) B.鸟嘌呤(G) C.腺嘌呤(A) D.尿嘧啶(U)6.下列关于“DNA 是生物的主要遗传物质”的说法正确的是( )A.艾弗里的实验证明了 DNA 是生物的主要遗传物质B.真核生物、原核生物的遗传物质是 DNA,病毒的遗传物质是 RNAC.绝大多数生物...

1、当您付费下载文档后,您只拥有了使用权限,并不意味着购买了版权,文档只能用于自身使用,不得用于其他商业用途(如 [转卖]进行直接盈利或[编辑后售卖]进行间接盈利)。
2、本站所有内容均由合作方或网友上传,本站不对文档的完整性、权威性及其观点立场正确性做任何保证或承诺!文档内容仅供研究参考,付费前请自行鉴别。
3、如文档内容存在违规,或者侵犯商业秘密、侵犯著作权等,请点击“违规举报”。

碎片内容

广东省广州市岭南中学2025年高一生物第二学期期末复习检测试题含解析

您可能关注的文档

确认删除?